SNVSB27C June   2018  – October 2020 LMR33620-Q1

PRODUCTION DATA  

  1. Features
  2. Applications
  3. Description
  4. Revision History
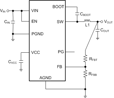
  5. Pin Configuration and Functions
  6. Specifications
    1. 6.1 Absolute Maximum Ratings
    2. 6.2 ESD Ratings
    3. 6.3 Recommended Operating Conditions
    4. 6.4 Thermal Information
    5. 6.5 Electrical Characteristics
    6. 6.6 Timing Characteristics
    7. 6.7 System Characteristics
    8. 6.8 Typical Characteristics
  7. Detailed Description
    1. 7.1 Overview
    2. 7.2 Functional Block Diagram
    3. 7.3 Feature Description
      1. 7.3.1 Power-Good Flag Output
      2. 7.3.2 Enable and Start-up
      3. 7.3.3 Current Limit and Short Circuit
      4. 7.3.4 Undervoltage Lockout and Thermal Shutdown
    4. 7.4 Device Functional Modes
      1. 7.4.1 Auto Mode
      2. 7.4.2 Dropout
      3. 7.4.3 Minimum Switch On-Time
  8. Application and Implementation
    1. 8.1 Application Information
    2. 8.2 Typical Application
      1. 8.2.1 Design Requirements
      2. 8.2.2 Detailed Design Procedure
        1. 8.2.2.1  Custom Design With WEBENCH® Tools
        2. 8.2.2.2  Choosing the Switching Frequency
        3. 8.2.2.3  Setting the Output Voltage
          1. 8.2.2.3.1 Fixed Output Voltage Option
        4. 8.2.2.4  Inductor Selection
        5. 8.2.2.5  Output Capacitor Selection
        6. 8.2.2.6  Input Capacitor Selection
        7. 8.2.2.7  CBOOT
        8. 8.2.2.8  VCC
        9. 8.2.2.9  CFF Selection
        10. 8.2.2.10 External UVLO
        11. 8.2.2.11 Maximum Ambient Temperature
      3. 8.2.3 Application Curves
    3. 8.3 What to Do and What Not to Do
  9. Power Supply Recommendations
  10. 10Layout
    1. 10.1 Layout Guidelines
      1. 10.1.1 Ground and Thermal Considerations
    2. 10.2 Layout Example
  11. 11Device and Documentation Support
    1. 11.1 Device Support
      1. 11.1.1 Development Support
        1. 11.1.1.1 Custom Design With WEBENCH® Tools
    2. 11.2 Documentation Support
      1. 11.2.1 Related Documentation
    3. 11.3 Support Resources
    4. 11.4 Receiving Notification of Documentation Updates
    5. 11.5 Trademarks
    6. 11.6 Electrostatic Discharge Caution
    7. 11.7 Glossary

Package Options

Refer to the PDF data sheet for device specific package drawings

Mechanical Data (Package|Pins)
  • RNX|12
Thermal pad, mechanical data (Package|Pins)
Orderable Information

Description

The LMR33620-Q1 automotive-qualified regulator is an easy-to-use, synchronous, step-down DC/DC converter that delivers best-in-class efficiency for rugged applications. The LMR33620-Q1 drives up to 2 A of load current from an input of up to 36 V. The LMR33620-Q1 provides high light load efficiency and output accuracy in a very small solution size. Features such as a power-good flag and precision enable provide both flexible and easy-to-use solutions for a wide range of applications. The LMR33620-Q1 automatically folds back frequency at light load to improve efficiency. Integration eliminates most external components and provides a pinout designed for simple PCB layout. Protection features include thermal shutdown, input undervoltage lockout, cycle-by-cycle current limit, and hiccup short-circuit protection. The LMR33620-Q1 is available in a 12-pin 3 mm × 2 mm next generation VQFN package with wettable flanks.

Device Information
PART NUMBER PACKAGE(1) BODY SIZE (NOM)
LMR33620-Q1 VQFN (12) 3.00 mm × 2.00 mm
For all available packages, see the orderable addendum at the end of the data sheet.
GUID-492FA7F2-C39A-4AE7-9AB6-96759E13971C-low.gifSimplified Schematic
GUID-B0E2EB7A-02A5-4DBC-91F8-A6A404FBF78E-low.gifMinimum Component Example