SLLSFV2 August   2023 MCF8316C-Q1

PRODUCTION DATA  

  1.   1
  2. Features
  3. Applications
  4. Description
  5. Revision History
  6. Pin Configuration and Functions
  7. Specifications
    1. 6.1 Absolute Maximum Ratings
    2. 6.2 ESD Ratings Auto
    3. 6.3 Recommended Operating Conditions
    4. 6.4 Thermal Information
    5. 6.5 Electrical Characteristics
    6. 6.6 Characteristics of the SDA and SCL bus for Standard and Fast mode
    7. 6.7 Typical Characteristics
  8. Detailed Description
    1. 7.1 Overview
    2. 7.2 Functional Block Diagram
    3. 7.3 Feature Description
      1. 7.3.1  Output Stage
      2. 7.3.2  Device Interface
        1. 7.3.2.1 Interface - Control and Monitoring
        2. 7.3.2.2 I2C Interface
      3. 7.3.3  Step-Down Mixed-Mode Buck Regulator
        1. 7.3.3.1 Buck in Inductor Mode
        2. 7.3.3.2 Buck in Resistor mode
        3. 7.3.3.3 Buck Regulator with External LDO
        4. 7.3.3.4 AVDD Power Sequencing from Buck Regulator
        5. 7.3.3.5 Mixed Mode Buck Operation and Control
      4. 7.3.4  AVDD Linear Voltage Regulator
      5. 7.3.5  Charge Pump
      6. 7.3.6  Slew Rate Control
      7. 7.3.7  Cross Conduction (Dead Time)
      8. 7.3.8  Motor Control Input Sources
        1. 7.3.8.1 Analog-Mode Motor Control
        2. 7.3.8.2 PWM-Mode Motor Control
        3. 7.3.8.3 I2C-based Motor Control
        4. 7.3.8.4 Frequency-Mode Motor Control
        5. 7.3.8.5 Input Reference Profiles
          1. 7.3.8.5.1 Linear Reference Profiles
          2. 7.3.8.5.2 Staircase Speed Profile
          3. 7.3.8.5.3 Forward-Reverse Speed Profile
      9. 7.3.9  Starting the Motor Under Different Initial Conditions
        1. 7.3.9.1 Case 1 – Motor is Stationary
        2. 7.3.9.2 Case 2 – Motor is Spinning in the Forward Direction
        3. 7.3.9.3 Case 3 – Motor is Spinning in the Reverse Direction
      10. 7.3.10 Motor Start Sequence (MSS)
        1. 7.3.10.1 Initial Speed Detect (ISD)
        2. 7.3.10.2 Motor Resynchronization
        3. 7.3.10.3 Reverse Drive
          1. 7.3.10.3.1 Reverse Drive Tuning
        4. 7.3.10.4 Motor Start-up
          1. 7.3.10.4.1 Align
          2. 7.3.10.4.2 Double Align
          3. 7.3.10.4.3 Initial Position Detection (IPD)
            1. 7.3.10.4.3.1 IPD Operation
            2. 7.3.10.4.3.2 IPD Release Mode
            3. 7.3.10.4.3.3 IPD Advance Angle
          4. 7.3.10.4.4 Slow First Cycle Startup
          5. 7.3.10.4.5 Open Loop
          6. 7.3.10.4.6 Transition from Open to Closed Loop
      11. 7.3.11 Closed Loop Operation
        1. 7.3.11.1 Closed Loop Acceleration/Deceleration Slew Rate
        2. 7.3.11.2 Speed PI Control
        3. 7.3.11.3 Current PI Control
        4. 7.3.11.4 Torque Mode
        5. 7.3.11.5 Overmodulation
      12. 7.3.12 Motor Parameters
        1. 7.3.12.1 Motor Resistance
        2. 7.3.12.2 Motor Inductance
        3. 7.3.12.3 Motor Back-EMF constant
      13. 7.3.13 Motor Parameter Extraction Tool (MPET)
      14. 7.3.14 Anti-Voltage Surge (AVS)
      15. 7.3.15 Active Braking
      16. 7.3.16 Output PWM Switching Frequency
      17. 7.3.17 PWM Modulation Schemes
      18. 7.3.18 Dead Time Compensation
      19. 7.3.19 Motor Stop Options
        1. 7.3.19.1 Coast (Hi-Z) Mode
        2. 7.3.19.2 Low-Side Braking
        3. 7.3.19.3 High-Side Braking
        4. 7.3.19.4 Active Spin-Down
        5. 7.3.19.5 Align Braking
      20. 7.3.20 FG Configuration
        1. 7.3.20.1 FG Output Frequency
        2. 7.3.20.2 FG during Open and Closed Loop States
        3. 7.3.20.3 FG during Fault and Idle States
      21. 7.3.21 DC Bus Current Limit
      22. 7.3.22 Protections
        1. 7.3.22.1  VM Supply Undervoltage Lockout
        2. 7.3.22.2  AVDD Undervoltage Lockout (AVDD_UV)
        3. 7.3.22.3  BUCK Under Voltage Lockout (BUCK_UV)
        4. 7.3.22.4  VCP Charge Pump Undervoltage Lockout (CPUV)
        5. 7.3.22.5  Overvoltage Protection (OVP)
        6. 7.3.22.6  Overcurrent Protection (OCP)
          1. 7.3.22.6.1 OCP Latched Shutdown (OCP_MODE = 00b)
          2. 7.3.22.6.2 OCP Automatic Retry (OCP_MODE = 01b)
        7. 7.3.22.7  Buck Overcurrent Protection
        8. 7.3.22.8  Hardware Lock Detection Current Limit (HW_LOCK_ILIMIT)
          1. 7.3.22.8.1 HW_LOCK_ILIMIT Latched Shutdown (HW_LOCK_ILIMIT_MODE = 00xxb)
          2. 7.3.22.8.2 HW_LOCK_ILIMIT Automatic recovery (HW_LOCK_ILIMIT_MODE = 01xxb)
          3. 7.3.22.8.3 HW_LOCK_ILIMIT Report Only (HW_LOCK_ILIMIT_MODE = 1000b)
          4. 7.3.22.8.4 HW_LOCK_ILIMIT Disabled (HW_LOCK_ILIMIT_MODE= 1xx1b)
        9. 7.3.22.9  Lock Detection Current Limit (LOCK_ILIMIT)
          1. 7.3.22.9.1 LOCK_ILIMIT Latched Shutdown (LOCK_ILIMIT_MODE = 00xxb)
          2. 7.3.22.9.2 LOCK_ILIMIT Automatic Recovery (LOCK_ILIMIT_MODE = 01xxb)
          3. 7.3.22.9.3 LOCK_ILIMIT Report Only (LOCK_ILIMIT_MODE = 1000b)
          4. 7.3.22.9.4 LOCK_ILIMIT Disabled (LOCK_ILIMIT_MODE = 1xx1b)
        10. 7.3.22.10 FET Thermal Warning (OTW)
        11. 7.3.22.11 FET Thermal Shutdown (TSD_FET)
        12. 7.3.22.12 Motor Lock (MTR_LCK)
          1. 7.3.22.12.1 MTR_LCK Latched Shutdown (MTR_LCK_MODE = 00xxb)
          2. 7.3.22.12.2 MTR_LCK Automatic Recovery (MTR_LCK_MODE= 01xxb)
          3. 7.3.22.12.3 MTR_LCK Report Only (MTR_LCK_MODE = 1000b)
          4. 7.3.22.12.4 MTR_LCK Disabled (MTR_LCK_MODE = 1xx1b)
        13. 7.3.22.13 Motor Lock Detection
          1. 7.3.22.13.1 Lock 1: Abnormal Speed (ABN_SPEED)
          2. 7.3.22.13.2 Lock 2: Abnormal BEMF (ABN_BEMF)
          3. 7.3.22.13.3 Lock3: No-Motor Fault (NO_MTR)
        14. 7.3.22.14 MPET Faults
        15. 7.3.22.15 IPD Faults
    4. 7.4 Device Functional Modes
      1. 7.4.1 Functional Modes
        1. 7.4.1.1 Sleep Mode
        2. 7.4.1.2 Standby Mode
        3. 7.4.1.3 Fault Reset (CLR_FLT)
    5. 7.5 External Interface
      1. 7.5.1 DRVOFF Functionality
      2. 7.5.2 DAC outputs
      3. 7.5.3 Current Sense Output
      4. 7.5.4 Oscillator Source
        1. 7.5.4.1 External Clock Source
      5. 7.5.5 External Watchdog
    6. 7.6 EEPROM access and I2C interface
      1. 7.6.1 EEPROM Access
        1. 7.6.1.1 EEPROM Write
        2. 7.6.1.2 EEPROM Read
      2. 7.6.2 I2C Serial Interface
        1. 7.6.2.1 I2C Data Word
        2. 7.6.2.2 I2C Write Transaction
        3. 7.6.2.3 I2C Read Transaction
        4. 7.6.2.4 I2C Communication Protocol Packet Examples
        5. 7.6.2.5 I2C Clock Stretching
        6. 7.6.2.6 CRC Byte Calculation
    7. 7.7 EEPROM (Non-Volatile) Register Map
      1. 7.7.1 Algorithm_Configuration Registers
      2. 7.7.2 Fault_Configuration Registers
      3. 7.7.3 Hardware_Configuration Registers
      4. 7.7.4 Internal_Algorithm_Configuration Registers
    8. 7.8 RAM (Volatile) Register Map
      1. 7.8.1 Fault_Status Registers
      2. 7.8.2 System_Status Registers
      3. 7.8.3 Device_Control Registers
      4. 7.8.4 Algorithm_Control Registers
      5. 7.8.5 Algorithm_Variables Registers
  9. Application and Implementation
    1. 8.1 Application Information
    2. 8.2 Typical Applications
      1. 8.2.1 Application Curves
        1. 8.2.1.1 Motor startup
        2. 8.2.1.2 MPET
        3. 8.2.1.3 Dead time compensation
        4. 8.2.1.4 Auto handoff
        5. 8.2.1.5 Anti voltage surge (AVS)
        6. 8.2.1.6 Real time variable tracking using DACOUT
  10. Power Supply Recommendations
    1. 9.1 Bulk Capacitance
  11. 10Layout
    1. 10.1 Layout Guidelines
    2. 10.2 Layout Example
    3. 10.3 Thermal Considerations
      1. 10.3.1 Power Dissipation
  12. 11Device and Documentation Support
    1. 11.1 Support Resources
    2. 11.2 Trademarks
    3. 11.3 Electrostatic Discharge Caution
    4. 11.4 Glossary
  13. 12Mechanical, Packaging, and Orderable Information

Package Options

Mechanical Data (Package|Pins)
Thermal pad, mechanical data (Package|Pins)
Orderable Information

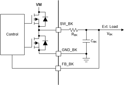
Buck in Resistor mode

If the external load requirement is less than 10-mA, the inductor can be replaced with a resistor. In resistor mode the power is dissipated across the external resistor and the efficiency is lower than buck in inductor mode.

Figure 7-3 shows the connection of buck in resistor mode.

GUID-AD30A52F-B0EC-422B-A758-6E5770D175FB-low.gif Figure 7-3 Buck (Resistor Mode)