SBOS789C August   2017  – February 2020 OPA2810

PRODUCTION DATA.  

  1. Features
  2. Applications
  3. Description
    1.     Device Images
      1.      Multichannel Sensor Interface
      2.      Harmonic Distortion vs Frequency
  4. Revision History
  5. Device Comparison Table
  6. Pin Configuration and Functions
    1.     Pin Functions
  7. Specifications
    1. 7.1  Absolute Maximum Ratings
    2. 7.2  ESD Ratings
    3. 7.3  Recommended Operating Conditions
    4. 7.4  Thermal Information
    5. 7.5  Electrical Characteristics: 10 V
    6. 7.6  Electrical Characteristics: 24 V
    7. 7.7  Electrical Characteristics: 5 V
    8. 7.8  Typical Characteristics: VS = 10 V
    9. 7.9  Typical Characteristics: VS = 24 V
    10. 7.10 Typical Characteristics: VS = 5 V
    11. 7.11 Typical Characteristics: ±2.375 V to ±12 V Split Supply
  8. Detailed Description
    1. 8.1 Overview
    2. 8.2 Functional Block Diagram
    3. 8.3 Feature Description
      1. 8.3.1 OPA2810 Architecture
      2. 8.3.2 ESD Protection
    4. 8.4 Device Functional Modes
      1. 8.4.1 Split-Supply Operation (±2.375 V to ±13.5 V)
      2. 8.4.2 Single-Supply Operation (4.75 V to 27 V)
  9. Application and Implementation
    1. 9.1 Application Information
      1. 9.1.1 Selection of Feedback Resistors
      2. 9.1.2 Noise Analysis and the Effect of Resistor Elements on Total Noise
    2. 9.2 Typical Applications
      1. 9.2.1 Transimpedance Amplifier
        1. 9.2.1.1 Design Requirements
        2. 9.2.1.2 Detailed Design Procedure
      2. 9.2.2 Multichannel Sensor Interface
  10. 10Power Supply Recommendations
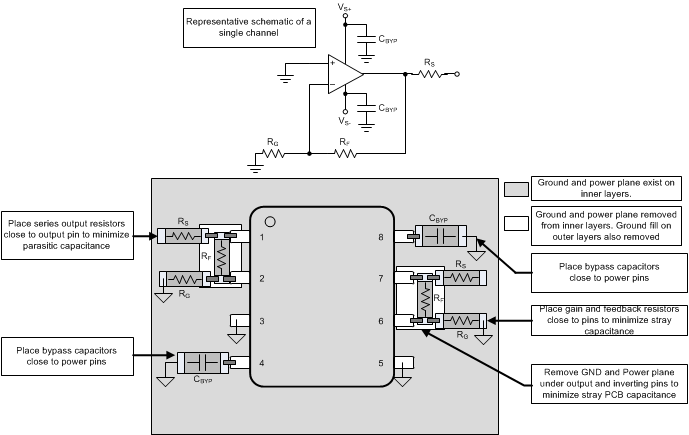
  11. 11Layout
    1. 11.1 Layout Guidelines
      1. 11.1.1 Thermal Considerations
    2. 11.2 Layout Example
  12. 12Device and Documentation Support
    1. 12.1 Documentation Support
      1. 12.1.1 Related Documentation
    2. 12.2 Receiving Notification of Documentation Updates
    3. 12.3 Community Resources
    4. 12.4 Trademarks
    5. 12.5 Electrostatic Discharge Caution
    6. 12.6 Glossary
  13. 13Mechanical, Packaging, and Orderable Information

Package Options

Mechanical Data (Package|Pins)
Thermal pad, mechanical data (Package|Pins)
Orderable Information

Layout Example

OPA2810 OPA2810_Layout.gifFigure 79. Layout Recommendation