SBOS989A August   2020  – November 2021 OPA2388-Q1 , OPA388-Q1

PRODUCTION DATA  

  1. Features
  2. Applications
  3. Description
  4. Revision History
  5. Pin Configuration and Functions
  6. Specifications
    1. 6.1 Absolute Maximum Ratings
    2. 6.2 ESD Ratings
    3. 6.3 Recommended Operating Conditions
    4. 6.4 Thermal Information: OPA388-Q1
    5. 6.5 Thermal Information: OPA2388-Q1
    6. 6.6 Electrical Characteristics
    7. 6.7 Typical Characteristics
  7. Detailed Description
    1. 7.1 Overview
    2. 7.2 Functional Block Diagram
    3. 7.3 Feature Description
      1. 7.3.1 Input Voltage and Zero-Crossover Functionality
      2. 7.3.2 Input Differential Voltage
      3. 7.3.3 Internal Offset Correction
      4. 7.3.4 EMI Susceptibility and Input Filtering
    4. 7.4 Device Functional Modes
  8. Application and Implementation
    1. 8.1 Application Information
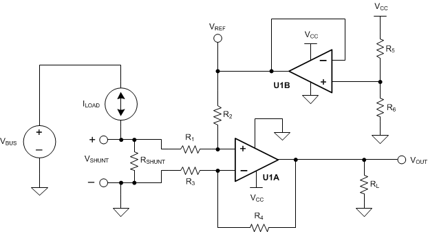
    2. 8.2 Typical Application
      1. 8.2.1 Design Requirements
      2. 8.2.2 Detailed Design Procedure
      3. 8.2.3 Application Curve
  9. Power Supply Recommendations
  10. 10Layout
    1. 10.1 Layout Guidelines
    2. 10.2 Layout Example
  11. 11Device and Documentation Support
    1. 11.1 Device Support
      1. 11.1.1 Development Support
        1. 11.1.1.1 TINA-TI™ Simulation Software (Free Download)
        2. 11.1.1.2 PSpice® for TI
        3. 11.1.1.3 TI Precision Designs
    2. 11.2 Documentation Support
      1. 11.2.1 Related Documentation
    3. 11.3 Receiving Notification of Documentation Updates
    4. 11.4 Support Resources
    5. 11.5 Trademarks
    6. 11.6 Electrostatic Discharge Caution
    7. 11.7 Glossary
  12. 12Mechanical, Packaging, and Orderable Information

Package Options

Mechanical Data (Package|Pins)
Thermal pad, mechanical data (Package|Pins)
Orderable Information

Description

The OPA388-Q1 and OPA2388-Q1 (OPAx388-Q1) are automotive, low-noise, fast-settling, zero-drift, precision operational amplifiers that provide rail-to-rail input and output operation. Excellent ac performance, combined with only 0.25 µV of offset and 0.005 µV/°C of drift over temperature, make the OPAx388-Q1 a great choice for driving high-resolution, analog-to-digital converters (ADCs) with high accuracy. Zero-crossover technology minimizes any offset change over the common-mode range. The combination of low drift and very low 1/f noise allow the OPAx388-Q1 to monitor and detect faulty conditions without compromising signal integrity.

These devices are specified over the industrial temperature range of –40°C to +125°C.

Device Information
PART NUMBERPACKAGE(1)BODY SIZE (NOM)
OPA388-Q1SOT-23 (5)2.90 mm × 1.60 mm
OPA2388-Q1 SOIC (8) - Preview 4.90 mm × 3.90 mm
VSSOP (8) 3.00 mm × 3.00 mm
For all available packages, see the package option addendum at the end of the data sheet.

 

GUID-0AF51748-5BCA-47D6-B97D-A0039A653E7A-low.gifThe OPA388-Q1 in a Bidirectional Current Shunt Monitor
GUID-DCB1B73F-2E87-4B3C-AB9E-1FF5D071F3D3-low.pngThe OPA388-Q1 Features Ultra-Low Offset Across the Full Common-Mode Range