SBOSAE8C October   2023  – April 2025 OPA2323 , OPA323 , OPA4323

PRODMIX  

  1.   1
  2. Features
  3. Applications
  4. Description
  5. Device Comparison Table
  6. Pin Configuration and Functions
  7. Specifications
    1. 6.1 Absolute Maximum Ratings
    2. 6.2 ESD Ratings
    3. 6.3 Recommended Operating Conditions
    4. 6.4 Thermal Information for Single Channel
    5. 6.5 Thermal Information for Dual Channel
    6. 6.6 Thermal Information for Quad Channel
    7. 6.7 Electrical Characteristics
    8. 6.8 Typical Characteristics
  8. Detailed Description
    1. 7.1 Overview
    2. 7.2 Functional Block Diagram
    3. 7.3 Feature Description
      1. 7.3.1  Operating Voltage
      2. 7.3.2  Rail-to-Rail Input
      3. 7.3.3  Rail-to-Rail Output
      4. 7.3.4  Common-Mode Rejection Ratio (CMRR)
      5. 7.3.5  Capacitive Load and Stability
      6. 7.3.6  Overload Recovery
      7. 7.3.7  EMI Rejection
      8. 7.3.8  ESD and Electrical Overstress
      9. 7.3.9  Input ESD Protection
      10. 7.3.10 Shutdown Function
      11. 7.3.11 Packages with an Exposed Thermal Pad
    4. 7.4 Device Functional Modes
  9. Application and Implementation
    1. 8.1 Application Information
    2. 8.2 Typical Application
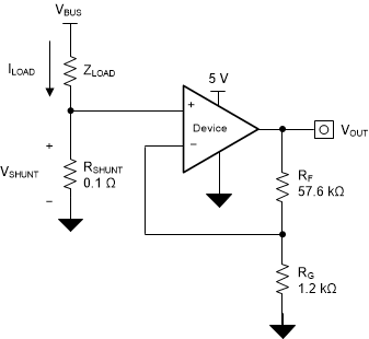
      1. 8.2.1 OPAx323 in Low-Side, Current Sensing Application
        1. 8.2.1.1 Design Requirements
        2. 8.2.1.2 Detailed Design Procedure
        3. 8.2.1.3 Application Curve
    3. 8.3 Power Supply Recommendations
    4. 8.4 Layout
      1. 8.4.1 Layout Guidelines
      2. 8.4.2 Layout Example
  10. Device and Documentation Support
    1. 9.1 Documentation Support
      1. 9.1.1 Related Documentation
    2. 9.2 Receiving Notification of Documentation Updates
    3. 9.3 Support Resources
    4.     Trademarks
    5. 9.4 Electrostatic Discharge Caution
    6. 9.5 Glossary
  11. 10Revision History
  12. 11Mechanical, Packaging, and Orderable Information

Package Options

Refer to the PDF data sheet for device specific package drawings

Mechanical Data (Package|Pins)
  • DYY|14
  • PW|14
Thermal pad, mechanical data (Package|Pins)
Orderable Information

OPAx323 in Low-Side, Current Sensing Application

Figure 8-1 shows the OPA323 configured in a low-side current sensing application.

OPA4323 OPA323 OPA2323 OPA323 in a Low-Side,
                    Current-Sensing ApplicationFigure 8-1 OPA323 in a Low-Side, Current-Sensing Application