SBVS299A April   2017  – September 2025 REF31-Q1

PRODUCTION DATA  

  1.   1
  2. Features
  3. Applications
  4. Description
  5. Device Comparison Table
  6. Pin Configuration and Functions
  7. Specifications
    1. 6.1 Absolute Maximum Ratings
    2. 6.2 ESD Ratings
    3. 6.3 Recommended Operating Conditions
    4. 6.4 Thermal Information
    5. 6.5 Electrical Characteristics
    6. 6.6 Typical Characteristics
  8. Detailed Description
    1. 7.1 Overview
    2. 7.2 Functional Block Diagram
    3. 7.3 Feature Description
      1. 7.3.1 Supply Voltage
      2. 7.3.2 Thermal Hysteresis
      3. 7.3.3 Temperature Drift
      4. 7.3.4 Noise Performance
      5. 7.3.5 Long-Term Stability
      6. 7.3.6 Load Regulation
    4. 7.4 Device Functional Modes
      1. 7.4.1 Negative Reference Voltage
      2. 7.4.2 Data Acquisition
  9. Application and Implementation
    1. 8.1 Application Information
    2. 8.2 Typical Application
      1. 8.2.1 Design Requirements
      2. 8.2.2 Detailed Design Procedure
      3. 8.2.3 Application Curves
    3. 8.3 Power Supply Recommendations
    4. 8.4 Layout
      1. 8.4.1 Layout Guidelines
      2. 8.4.2 Layout Example
  10. Device and Documentation Support
    1. 9.1 Device Support
    2. 9.2 Receiving Notification of Documentation Updates
    3. 9.3 Support Resources
    4. 9.4 Trademarks
    5. 9.5 Electrostatic Discharge Caution
    6. 9.6 Glossary
  11. 10Revision History
  12. 11Mechanical, Packaging, and Orderable Information

Package Options

Mechanical Data (Package|Pins)
Thermal pad, mechanical data (Package|Pins)
Orderable Information

Typical Application

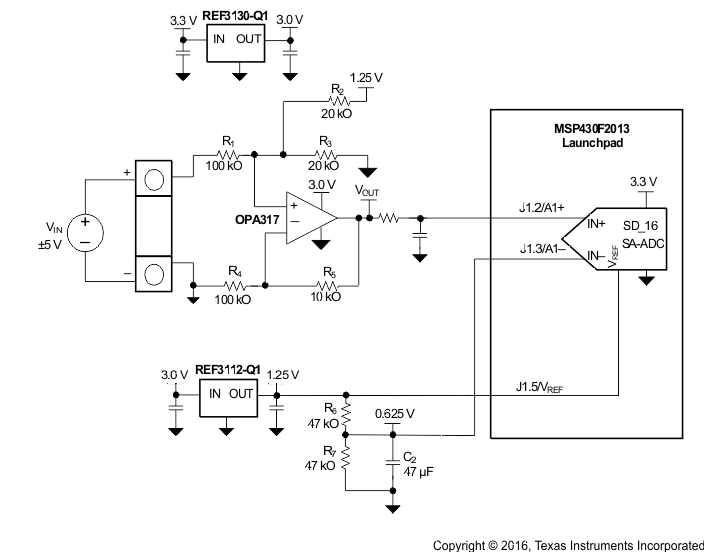
Figure 8-2 shows a low-power reference and conditioning circuit. This circuit attenuates and level-shifts a bipolar input voltage within the proper input range of a single-supply, low-power, 16-bit ΔΣ ADC, such as the one inside the MSP430™ or other similar single-supply ADCs. Precision reference circuits are used to level-shift the input signal, provide the ADC reference voltage, and to create a well-regulated supply voltage for the low-power analog circuitry. A low-power, zero-drift, op-amp circuit is used to attenuate and level-shift the input signal.

REF31-Q1 Low-Power Reference and Bipolar Voltage
                                                  Conditioning Circuit for Low-Power ADCs Figure 8-2 Low-Power Reference and Bipolar Voltage Conditioning Circuit for Low-Power ADCs