SLASE69B August   2015  â€“ February 2019 TAS2555

PRODUCTION DATA.  

  1. Features
  2. Applications
  3. Description
    1.     Device Images
      1.      Simplified Schematic
  4. Revision History
  5. Device Comparison Table
  6. Pin Configuration and Functions
    1.     Pin Functions
  7. Specifications
    1. 7.1  Absolute Maximum Ratings
    2. 7.2  ESD Ratings
    3. 7.3  Recommended Operating Conditions
    4. 7.4  Thermal Information
    5. 7.5  Electrical Characteristics
    6. 7.6  I2C Timing Requirements
    7. 7.7  SPI Timing Requirements
    8. 7.8  I2S/LJF/RJF Timing in Master Mode
    9. 7.9  I2S/LJF/RJF Timing in Slave Mode
    10. 7.10 DSP Timing in Master Mode
    11. 7.11 DSP Timing in Slave Mode
    12. 7.12 Typical Characteristics
  8. Parameter Measurement Information
  9. Detailed Description
    1. 9.1 Overview
    2. 9.2 Functional Block Diagram
    3. 9.3 Feature Description
      1. 9.3.1  General I2C Operation
      2. 9.3.2  Single-Byte and Multiple-Byte Transfers
      3. 9.3.3  Single-Byte Write
      4. 9.3.4  Multiple-Byte Write and Incremental Multiple-Byte Write
      5. 9.3.5  Single-Byte Read
      6. 9.3.6  Multiple-Byte Read
      7. 9.3.7  General SPI Operation
      8. 9.3.8  Class-D Edge Rate Control
      9. 9.3.9  Battery Tracking AGC
      10. 9.3.10 Configurable Boost Current Limit (ILIM)
        1. 9.3.10.1 Fault Protection
          1. 9.3.10.1.1 OverCurrent
          2. 9.3.10.1.2 Analog Undervoltage
          3. 9.3.10.1.3 Overtemperature
          4. 9.3.10.1.4 Clocking Faults
        2. 9.3.10.2 Brownout
        3. 9.3.10.3 Spread Spectrum vs Synchronized
        4. 9.3.10.4 IRQs and Flags
        5. 9.3.10.5 Software Reset
        6. 9.3.10.6 PurePath Console 3 Software TAS2555 Application
    4. 9.4 Device Functional Modes
      1. 9.4.1 Audio Digital I/O Interface
        1. 9.4.1.1 Right-Justified Mode (RJF)
        2. 9.4.1.2 Left-Justified Mode (LJF)
        3. 9.4.1.3 I2S Mode
        4. 9.4.1.4 DSP Mode
      2. 9.4.2 TDM Mode
      3. 9.4.3 Device Digital Processing Modes
        1. 9.4.3.1 ROM Mode 1
        2. 9.4.3.2 ROM Mode 2
        3. 9.4.3.3 SmartAmp Mode
      4. 9.4.4 Low Power Sleep Mode
    5. 9.5 Programming
      1. 9.5.1 Code Loading and CRC check
      2. 9.5.2 Device Power Up, Power Down, Mute and Un-mute Sequence
  10. 10Application and Implementation
    1. 10.1 Application Information
    2. 10.2 Typical Applications
      1. 10.2.1 Design Requirements
        1. 10.2.1.1 Detailed Design Procedure
          1. 10.2.1.1.1 Mono/Stereo Configuration
          2. 10.2.1.1.2 Boost Converter Passive Devices
          3. 10.2.1.1.3 EMI Passive Devices
          4. 10.2.1.1.4 Miscellaneous Passive Devices
      2. 10.2.2 Application Performance Plots
    3. 10.3 Initialization Set Up
  11. 11Power Supply Recommendations
    1. 11.1 Power Supplies
    2. 11.2 Power Supply Sequencing
  12. 12Layout
    1. 12.1 Layout Guidelines
    2. 12.2 Layout Example
  13. 13Register Map
    1. 13.1 Register Map Summary
    2. 13.2 Book 0 Page 0
      1. 13.2.1  Book 0 / Page 0 / Register 0: Page Select Register - 0x00 / 0x00 / 0x00 (B0_P0_R0)
      2. 13.2.2  Book 0 / Page 0 / Register 1: Software Reset Register - 0x00 / 0x00 / 0x01 (B0_P0_R1)
      3. 13.2.3  Book 0 / Page 0 / Register 2-3: Reserved Registers - 0x00 / 0x00 / 0x02-0x03 (B0_P0_R2-3)
      4. 13.2.4  Book 0 / Page 0 / Register 4: Power Control Register - 0x00 / 0x00 / 0x04 (B0_P0_R4)
      5. 13.2.5  Book 0 / Page 0 / Register 5: Power Control Register 2 - 0x00 / 0x00 / 0x05 (B0_P0_R5)
      6. 13.2.6  Book 0 / Page 0 / Register 6: Speaker Control Register - 0x00 / 0x00 / 0x06 (B0_P0_R6)
      7. 13.2.7  Book 0 / Page 0 / Register 7: Mute Register - 0x00 / 0x00 / 0x07 (B0_P0_R7)
      8. 13.2.8  Book 0 / Page 0 / Register 8: Channel Control Register - 0x00 / 0x00 / 0x08 (B0_P0_R8)
      9. 13.2.9  Book 0 / Page 0 / Register 9-31: Reserved Registers - 0x00 / 0x00 / 0x09-0x1F (B0_P0_R9-31)
      10. 13.2.10 Book 0 / Page 0 / Register 32: CRC Checksum Register - 0x00 / 0x00 / 0x20 (B0_P0_R32)
      11. 13.2.11 Book 0 / Page 0 / Register 33: Checksum Reset Register - 0x00 / 0x00 / 0x21 (B0_P0_R33)
      12. 13.2.12 Book 0 / Page 0 / Register 34: Device DSP Mode Register - 0x00 / 0x00 / 0x22 (B0_P0_R34)
      13. 13.2.13 Book 0 / Page 0 / Register 35-39: Reserved Registers - 0x00 / 0x00 / 0x23-0x27 (B0_P0_R35-R39)
      14. 13.2.14 Book 0 / Page 0 / Register 40: Class-D SSM Mode Register - 0x00 / 0x00 / 0x28 (B0_P0_R40)
      15. 13.2.15 Book 0 / Page 0 / Register 41: Reserved Registers - 0x00 / 0x00 / 0x29 (B0_P0_R41)
      16. 13.2.16 Book 0 / Page 0 / Register 42: Digital Playback Control Register - 0x00 / 0x00 / 0x2A (B0_P0_R42)
      17. 13.2.17 Book 0 / Page 0 / Register 43: Current Limit Register - 0x00 / 0x00 / 0x2B (B0_P0_R43)
      18. 13.2.18 Book 0 / Page 0 / Register 44: Clock Error Control 1 Register - 0x00 / 0x00 / 0x2C (B0_P0_R44)
      19. 13.2.19 Book 0 / Page 0 / Register 45: Clock Error Control 2 Register - 0x00 / 0x00 / 0x2D (B0_P0_R45)
      20. 13.2.20 Book 0 / Page 0 / Register 46: Clock Error Control 3 Register - 0x00 / 0x00 / 0x2E (B0_P0_R46)
      21. 13.2.21 Book 0 / Page 0 / Register 47-99: Reserved Registers - 0x00 / 0x00 / 0x2F-0x63 (B0_P0_R47-R99)
      22. 13.2.22 Book 0 / Page 0 / Register 100: Power Up Flag Register - 0x00 / 0x00 / 0x64 (B0_P0_R100)
      23. 13.2.23 Book 0 / Page 0 / Register 101-103: Reserved Registers - 0x00 / 0x00 / 0x65-0x67 (B0_P0_R101-R103)
      24. 13.2.24 Book 0 / Page 0 / Register 104: Interrupt Flags DAC & OCP/OTP Sticky Register - 0x00 / 0x00 / 0x68 (B0_P0_R104)
      25. 13.2.25 Book 0 / Page 0 / Register 105-107: Reserved Registers - 0x00 / 0x00 / 0x69-0x6B (B0_P0_R105-R107)
      26. 13.2.26 Book 0 / Page 0 / Register 108: DSP Interrupt Output Sticky Register - 0x00 / 0x00 / 0x6C (B0_P0_R108)
      27. 13.2.27 Book 0 / Page 0 / Register 109-120: Reserved Registers - 0x00 / 0x00 / 0x6D-0x78 (B0_P0_R109-R120)
      28. 13.2.28 Book 0 / Page 0 / Register 121: Power Modes Register - 0x00 / 0x00 / 0x79 (B0_P0_R121)
      29. 13.2.29 Book 0 / Page 0 / Register 122-126: Reserved Registers - 0x00 / 0x00 / 0x7A-0x7E (B0_P0_R122-R126)
      30. 13.2.30 Book 0 / Page 0 / Register 127: Book Selection Register - 0x00 / 0x00 / 0x7F (B0_P0_R127)
    3. 13.3 Book 0 Page 1
      1. 13.3.1  Book 0 / Page 1 / Register 0: Page Select Register - 0x00 / 0x01 / 0x00 (B0_P1_R0)
      2. 13.3.2  Book 0 / Page 1 / Register 1: ASI1 DAC Format Register - 0x00 / 0x01 / 0x01 (B0_P1_R1)
      3. 13.3.3  Book 0 / Page 1 / Register 2: ASI1 ADC Format Register - 0x00 / 0x01 / 0x02 (B0_P1_R2)
      4. 13.3.4  Book 0 / Page 1 / Register 3: ASI1 Offset Register - 0x00 / 0x00 / 0x03 (B0_P1_R3)
      5. 13.3.5  Book 0 / Page 1 / Register 4-6: Reserved Registers - 0x00 / 0x01 / 0x04-0x06 (B0_P1_R4-6)
      6. 13.3.6  Book 0 / Page 1 / Register 7: ASI1 ADC Path Register - 0x00 / 0x01 / 0x07 (B0_P1_R7)
      7. 13.3.7  Book 0 / Page 1 / Register 8: ASI1 DAC BCLK Register - 0x00 / 0x01 / 0x08 (B0_P1_R8)
      8. 13.3.8  Book 0 / Page 1 / Register 9: ASI1 DAC WCLK Register - 0x00 / 0x01 / 0x09 (B0_P1_R9)
      9. 13.3.9  Book 0 / Page 1 / Register 10: ASI1 ADC BCLK Register - 0x00 / 0x01 / 0x0A (B0_P1_R10)
      10. 13.3.10 Book 0 / Page 1 / Register 11: ASI1 ADC WCLK Register - 0x00 / 0x01 / 0x0B (B0_P1_R11)
      11. 13.3.11 Book 0 / Page 1 / Register 12: ASI1 DIN/DOUT MUX Register - 0x00 / 0x01 / 0x0C (B0_P1_R12)
      12. 13.3.12 Book 0 / Page 1 / Register 13: ASI1 BDIV Clock Select Register - 0x00 / 0x01 / 0x0D (B0_P1_R13)
      13. 13.3.13 Book 0 / Page 1 / Register 14: ASI1 BDIV Clock Ratio Register - 0x00 / 0x01 / 0x0E (B0_P1_R14)
      14. 13.3.14 Book 0 / Page 1 / Register 15: ASI1 WDIV Clock Ratio Register - 0x00 / 0x01 / 0x0F (B0_P1_R15)
      15. 13.3.15 Book 0 / Page 1 / Register 16: ASI1 DAC Clock Output Register - 0x00 / 0x01 / 0x10 (B0_P1_R16)
      16. 13.3.16 Book 0 / Page 1 / Register 17: ASI1 ADC Clock Output Register - 0x00 / 0x01 / 0x11 (B0_P1_R17)
      17. 13.3.17 Book 0 / Page 1 / Register 18-20: Reserved Registers - 0x00 / 0x01 / 0x12-0x14 (B0_P1_R18-20)
      18. 13.3.18 Book 0 / Page 1 / Register 21: ASI2 DAC Format Register - 0x00 / 0x01 / 0x15 (B0_P1_R21)
      19. 13.3.19 Book 0 / Page 1 / Register 22: ASI2 ADC Format Register - 0x00 / 0x01 / 0x16 (B0_P1_R22)
      20. 13.3.20 Book 0 / Page 1 / Register 23: ASI2 Offset Register - 0x00 / 0x01 / 0x17 (B0_P1_R23)
      21. 13.3.21 Book 0 / Page 1 / Register 24-26: Reserved Registers - 0x00 / 0x01 / 0x18-0x1A (B0_P1_R24-26)
      22. 13.3.22 Book 0 / Page 1 / Register 27: ASI2 ADC Path Register - 0x00 / 0x01 / 0x1B (B0_P1_R27)
      23. 13.3.23 Book 0 / Page 1 / Register 28: ASI2 DAC BCLK Register - 0x00 / 0x01 / 0x1C (B0_P1_R28)
      24. 13.3.24 Book 0 / Page 1 / Register 29: ASI2 DAC WCLK Register - 0x00 / 0x01 / 0x1D (B0_P1_R29)
      25. 13.3.25 Book 0 / Page 1 / Register 30: ASI2 ADC BCLK Register - 0x00 / 0x01 / 0x1E (B0_P1_R30)
      26. 13.3.26 Book 0 / Page 1 / Register 31: ASI2 ADC WCLK Register - 0x00 / 0x01 / 0x1F (B0_P1_R31)
      27. 13.3.27 Book 0 / Page 1 / Register 32: ASI2 DIN/DOUT MUX - 0x00 / 0x01 / 0x20 (B0_P1_R32)
      28. 13.3.28 Book 0 / Page 1 / Register 33: ASI2 BDIV Clock Select Register - 0x00 / 0x01 / 0x21 (B0_P1_R33)
      29. 13.3.29 Book 0 / Page 1 / Register 34: ASI2 BDIV Clock Ratio Register - 0x00 / 0x01 / 0x22 (B0_P1_R34)
      30. 13.3.30 Book 0 / Page 1 / Register 35: ASI2 WDIV Clock Ratio Register - 0x00 / 0x01 / 0x23 (B0_P1_R35)
      31. 13.3.31 Book 0 / Page 1 / Register 36: ASI2 DAC Clock Output Register - 0x00 / 0x01 / 0x24 (B0_P1_R36)
      32. 13.3.32 Book 0 / Page 1 / Register 37: ASI2 ADC Clock Output Register - 0x00 / 0x01 / 0x25 (B0_P1_R37)
      33. 13.3.33 Book 0 / Page 1 / Register 38-60: Reserved Registers - 0x00 / 0x01 / 0x26-0x3C (B0_P1_R38-60)
      34. 13.3.34 Book 0 / Page 1 / Register 61: BCLK1_GPIO1 Pin Register - 0x00 / 0x01 / 0x3D (B0_P1_R61)
      35. 13.3.35 Book 0 / Page 1 / Register 62: WCLK1_GPIO2 Pin Register - 0x00 / 0x01 / 0x3E (B0_P1_R62)
      36. 13.3.36 Book 0 / Page 1 / Register 63: DOUT1_GPIO3 Pin Register - 0x00 / 0x01 / 0x3F (B0_P1_R63)
      37. 13.3.37 Book 0 / Page 1 / Register 64: IRQ_GPIO4 Pin Register - 0x00 / 0x01 / 0x40 (B0_P1_R64)
      38. 13.3.38 Book 0 / Page 1 / Register 65: BCLK2_GPIO5 Pin Register - 0x00 / 0x01 / 0x41 (B0_P1_R65)
      39. 13.3.39 Book 0 / Page 1 / Register 66: WCLK2_GPIO6 Pin Register - 0x00 / 0x01 / 0x42 (B0_P1_R66)
      40. 13.3.40 Book 0 / Page 1 / Register 67: DOUT2_GPIO7 Pin Register - 0x00 / 0x01 / 0x43 (B0_P1_R67)
      41. 13.3.41 Book 0 / Page 1 / Register 68: DIN2_GPIO8 Pin Register - 0x00 / 0x01 / 0x44 (B0_P1_R68)
      42. 13.3.42 Book 0 / Page 1 / Register 69: ICC_GPIO9 Pin(ICC_CLK) Register - 0x00 / 0x01 / 0x45 (B0_P1_R69)
      43. 13.3.43 Book 0 / Page 1 / Register 70: ICC_GPIO10 Pin Register - 0x00 / 0x01 / 0x46 (B0_P1_R70)
      44. 13.3.44 Book 0 / Page 1 / Register 71-76: Reserved Registers - 0x00 / 0x01 / 0x47-0x4C (B0_P1_R71-76)
      45. 13.3.45 Book 0 / Page 1 / Register 77: GPI Pins Register - 0x00 / 0x01 / 0x4D (B0_P1_R77)
      46. 13.3.46 Book 0 / Page 1 / Register 78: Reserved Register - 0x00 / 0x01 / 0x4E (B0_P1_R78)
      47. 13.3.47 Book 0 / Page 1 / Register 79: GPIO HIZ CTRL1 Register - 0x00 / 0x01 / 0x4F (B0_P1_R79)
      48. 13.3.48 Book 0 / Page 1 / Register 80: GPIO HIZ CTRL2 Register - 0x00 / 0x01 / 0x50 (B0_P1_R80)
      49. 13.3.49 Book 0 / Page 1 / Register 81: GPIO HIZ CTRL3 Register - 0x00 / 0x01 / 0x51 (B0_P1_R81)
      50. 13.3.50 Book 0 / Page 1 / Register 82: GPIO HIZ CTRL4 Register - 0x00 / 0x01 / 0x52 (B0_P1_R82)
      51. 13.3.51 Book 0 / Page 1 / Register 83: GPIO HIZ CTRL3 Register - 0x00 / 0x01 / 0x53 (B0_P1_R83)
      52. 13.3.52 Book 0 / Page 1 / Register 84-86: Reserved Registers - 0x00 / 0x01 / 0x54-0x56 (B0_P1_R84-86)
      53. 13.3.53 Book 0 / Page 1 / Register 87: GPIO Pin 1 Register - 0x00 / 0x01 / 0x57 (B0_P1_R87)
      54. 13.3.54 Book 0 / Page 1 / Register 88: GPIO Pin 2 Register - 0x00 / 0x01 / 0x58 (B0_P1_R88)
      55. 13.3.55 Book 0 / Page 1 / Register 89: GPIO Pin 3 Register - 0x00 / 0x01 / 0x59 (B0_P1_R89)
      56. 13.3.56 Book 0 / Page 1 / Register 90-107: Reserved Registers - 0x00 / 0x01 / 0x5A-0x6B (B0_P1_R84-86)
      57. 13.3.57 Book 0 / Page 1 / Register 108: Interrupt Control 1 Register - 0x00 / 0x01 / 0x6C (B0_P1_R108)
      58. 13.3.58 Book 0 / Page 1 / Register 109: Interrupt Control 2 Register - 0x00 / 0x01 / 0x6D (B0_P1_R109)
      59. 13.3.59 Book 0 / Page 1 / Register 110: Interrupt Control 3 Register - 0x00 / 0x01 / 0x6E (B0_P1_R110)
      60. 13.3.60 Book 0 / Page 1 / Register 111: Interrupt Control 4 Register - 0x00 / 0x01 / 0x6F (B0_P1_R111)
      61. 13.3.61 Book 0 / Page 1 / Register 112: Interrupt Control 5 Register - 0x00 / 0x01 / 0x70 (B0_P1_R112)
      62. 13.3.62 Book 0 / Page 1 / Register 113: Interrupt Control 6 Register - 0x00 / 0x01 / 0x71 (B0_P1_R113)
      63. 13.3.63 Book 0 / Page 1 / Register 114-127: Reserved Register - 0x00 / 0x01 / 0x72-0x7F (B0_P1_R127)
    4. 13.4 Book 0 Page 2
      1. 13.4.1 Book 0 / Page 2 / Register 0: Page Select Register - 0x00 / 0x02 / 0x00 (B0_P0_R0)
      2. 13.4.2 Book 0 / Page 2 / Register 1-5: Reserved Register - 0x00 / 0x02 / 0x01-0x05 (B0_P1_R1-5)
      3. 13.4.3 Book 0 / Page 2 / Register 6: Ramp Generator Frequency Register - 0x00 / 0x02 / 0x06 (B0_P2_R6)
      4. 13.4.4 Book 0 / Page 2 / Register 7-23: Reserved Register - 0x00 / 0x02 / 0x07-0x17 (B0_P1_R7-23)
      5. 13.4.5 Book 0 / Page 2 / Register 24: Inrush Optimization 1 Register - 0x00 / 0x02 / 0x18 (B0_P2_R24)
      6. 13.4.6 Book 0 / Page 2 / Register 25: Inrush Optimization 2 Register - 0x00 / 0x02 / 0x19 (B0_P2_R25)
      7. 13.4.7 Book 0 / Page 2 / Register 26: Inrush Optimization 3 Register - 0x00 / 0x02 / 0x1A (B0_P2_R25)
      8. 13.4.8 Book 0 / Page 2 / Register 27: Inrush Optimization 4 Register - 0x00 / 0x02 / 0x1B (B0_P2_R25)
      9. 13.4.9 Book 0 / Page 2 / Register 28-127: Reserved Register - 0x00 / 0x02 / 0x1C-0x7F (B0_P1_R28-127)
    5. 13.5 Book 100 Page 0
      1. 13.5.1  Book 100 / Page 0 / Register 0: Page Select Register - 0x64 / 0x00 / 0x00 (B100_P0_R0)
      2. 13.5.2  Book 100 / Page 0 / Register 1: DAC Interpolation Register - 0x64 / 0x00 / 0x01 (B100_P0_R1)
      3. 13.5.3  Book 100 / Page 0 / Register 2: ADC interpolation Register - 0x64 / 0x00 / 0x01 (B100_P0_R1)
      4. 13.5.4  Book 100 / Page 0 / Register 3-6: Reserved Register - 0x64 / 0x00 / 0x03-0x06 (B100_P0_R3-6)
      5. 13.5.5  Book 100 / Page 0 / Register 7: DSP Mute Register - 0x64 / 0x00 / 0x07 (B100_P0_R7)
      6. 13.5.6  Book 100 / Page 0 / Register 8-15: Reserved Register - 0x64 / 0x00 / 0x08-0x0F (B100_P0_R8-15)
      7. 13.5.7  Book 100 / Page 0 / Register 16: Interrupt 1 DSP Register - 0x64 / 0x00 / 0x10 (B100_P0_R16)
      8. 13.5.8  Book 100 / Page 0/ Register 17: Interrupt 2 DSP Register - 0x64 / 0x00 / 0x11 (B100_P0_R17)
      9. 13.5.9  Book 100 / Page 0 / Register 18: Condition 1 DSP Register - 0x64 / 0x00 / 0x12 (B100_P0_R18)
      10. 13.5.10 Book 100/ Page 0 / Register 19: Condition 2 DSP Register - 0x64 / 0x00 / 0x13 (B100_P0_R19)
      11. 13.5.11 Book 100 / Page 0 / Register 20: ISR and COND Control Register - 0x64 / 0x00 / 0x14 (B100_P0_R20)
      12. 13.5.12 Book 100 / Page 0/ Register 21: DSP Control Register - 0x64 / 0x00 / 0x15 (B100_P0_R21)
      13. 13.5.13 Book 100 / Page 0 / Register 22-26: Reserved Register - 0x64 / 0x00 / 0x16-0x1A (B100_P0_R22-26)
      14. 13.5.14 Book 100 / Page 0 / Register 27:PLL CLKIN Divider Register - 0x64 / 0x00 / 0x1B (B100_P0_R27)
      15. 13.5.15 Book 100 / Page 0 / Register 28:PLL J-VAL Divider Register - 0x64 / 0x00 / 0x1C (B100_P0_R28)
      16. 13.5.16 Book 100 / Page 0 / Register 29:PLL D-VAL Divider 2 Register - 0x64 / 0x00 / 0x1D (B100_P0_R29)
      17. 13.5.17 Book 100 / Page 0 / Register 30:PLL D-VAL Divider 1 Register - 0x64 / 0x00 / 0x1E (B100_P0_R30)
      18. 13.5.18 Book 100 / Page 0 / Register 31:DSP Clock Register - 0x64 / 0x00 / 0x1F (B100_P0_R31)
      19. 13.5.19 Book 100 / Page 0 / Register 32: N-VAL Divider Register - 0x64 / 0x00 / 0x20 (B100_P0_R32)
      20. 13.5.20 Book 100 / Page 0 / Register 33: MDAC-VAL Divider Register - 0x64 / 0x00 / 0x21 (B100_P0_R33)
      21. 13.5.21 Book 100 / Page 0 / Register 34: MADC-VAL Divider Register - 0x64 / 0x00 / 0x22 (B100_P0_R34)
      22. 13.5.22 Book 100 / Page 0 / Register 35-37: Reserved Register - 0x64 / 0x00 / 0x23-0x25 (B100_P0_R35-37)
      23. 13.5.23 Book 100 / Page 0 / Register 38: Charge-pump Clock Register - 0x64 / 0x00 / 0x26 (B100_P0_R38)
      24. 13.5.24 Book 100 / Page 0 / Register 39: Boost Clock Register - 0x64 / 0x00 / 0x27 (B100_P0_R39)
      25. 13.5.25 Book 100 / Page 0 / Register 40: Ramp Clock 1 Register - 0x64 / 0x00 / 0x28 (B100_P0_R40)
      26. 13.5.26 Book 100 / Page 0 / Register 41-42: Reserved Register - 0x64 / 0x00 / 0x29-0x2A (B100_P0_R41-42)
      27. 13.5.27 Book 100 / Page 0 / Register 43: Ramp Clock 2 Register - 0x64 / 0x00 / 0x2B (B100_P0_R43)
      28. 13.5.28 Book 100 / Page 0 / Register 44: Ramp Clock 3 Register - 0x64 / 0x00 / 0x2C (B100_P0_R44)
      29. 13.5.29 Book 100 / Page 0/ Register 45-126: Reserved Register - 0x64 / 0x01 / 0x2D-0x7E (B100_P0_R45-126)
      30. 13.5.30 Book 100 / Page 0 / Register 127: Book Selection Register - 0x64 / 0x00 / 0x7F (B100_P0_R127)
  14. 14Device and Documentation Support
    1. 14.1 Documentation Support
    2. 14.2 Community Resources
    3. 14.3 Trademarks
    4. 14.4 Electrostatic Discharge Caution
    5. 14.5 Glossary
  15. 15Mechanical, Packaging, and Orderable Information
    1. 15.1 Package Dimensions

Package Options

Refer to the PDF data sheet for device specific package drawings

Mechanical Data (Package|Pins)
  • YZ|42
Thermal pad, mechanical data (Package|Pins)
Orderable Information

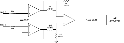
Parameter Measurement Information

TAS2555 param_meas_schematic.pngFigure 17. TAS2555 Test Circuit

All typical characteristics for the devices are measured using the Bench EVM and an Audio Precision SYS-2722 Audio Analyzer. A PSIA interface is used to allow the I2S interface to be driven directly into the SYS-2722. Speaker output terminals are connected to the Audio-Precision analyzer analog inputs through a differential-to-single ended(D2S) filter as shown below. The D2S filter contains a 1st order Passive pole at 120 kHz. The D2S filter ensures the TAS2555 high performance class-D amplifier sees a fully differential matched loading at its outputs. This prevents measurement errors due to loading effects of AUX-0025 filter on the class-D outputs.

TAS2555 D2S_circuit.gifFigure 18. Differential To Single Ended (D2S) Filter