SLOS423K september   2003  – april 2023 THS3091 , THS3095

PRODUCTION DATA  

  1. Features
  2. Applications
  3. Description
  4. Revision History
  5. Device Comparison Table
  6. Pin Configuration and Functions
  7. Specifications
    1. 7.1 Absolute Maximum Ratings
    2. 7.2 ESD Ratings
    3. 7.3 Recommended Operating Conditions
    4. 7.4 Thermal Information
    5. 7.5 Electrical Characteristics: VS = ±15 V
    6. 7.6 Electrical Characteristics: VS = ±5 V
    7. 7.7 Typical Characteristics: ±15 V
    8. 7.8 Typical Characteristics: ±5 V
  8. Detailed Description
    1. 8.1 Overview
    2. 8.2 Functional Block Diagram
    3. 8.3 Feature Description
      1. 8.3.1 Power-Down and Reference Pins Functionality
    4. 8.4 Device Functional Modes
      1. 8.4.1 Wideband, Noninverting Operation
  9. Application and Implementation
    1. 9.1 Application Information
    2. 9.2 Typical Application
      1. 9.2.1 Design Requirements
      2. 9.2.2 Detailed Design Procedure
      3. 9.2.3 Application Curves
    3. 9.3 Power Supply Recommendations
    4. 9.4 Layout
      1. 9.4.1 Layout Guidelines
        1. 9.4.1.1 PowerPAD Design Considerations
          1. 9.4.1.1.1 PowerPAD Layout Considerations
        2. 9.4.1.2 Power Dissipation and Thermal Considerations
      2. 9.4.2 Layout Example
  10. 10Device and Documentation Support
    1. 10.1 Device Support
      1. 10.1.1 Development Support
    2. 10.2 Documentation Support
      1. 10.2.1 Related Documentation
    3. 10.3 Receiving Notification of Documentation Updates
    4. 10.4 Support Resources
    5. 10.5 Trademarks
    6. 10.6 Electrostatic Discharge Caution
    7. 10.7 Glossary
  11. 11Mechanical, Packaging, and Orderable Information

Package Options

Mechanical Data (Package|Pins)
Thermal pad, mechanical data (Package|Pins)
Orderable Information

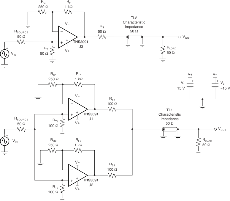
Typical Application

The fundamental concept of load sharing is to drive a load using two or more of the same operational amplifiers. Each amplifier is driven by the same source. Figure 9-1 illustrates the schematic for this design. This concept effectively reduces the current load of each amplifier by 1/N, where N is the number of amplifiers. For further details on the design and performance of this circuit, see the Reference Design for Implementation of the Load Sharing Concept for Large-Signal Applications.

GUID-5CC882A9-39B9-4470-A0C4-0ABF9E99725B-low.gif Figure 9-1 Reference THS3091 and THS3091 Load Sharing Test Configurations