SLVS037O September   1989  – December 2020 TL7702B , TL7705B , TL7733B

PRODUCTION DATA  

  1. Features
  2. Applications
  3. Description
  4. Revision History
  5. Pin Configuration and Functions
    1.     Pin Functions
  6. Specifications
    1. 6.1 Absolute Maximum Ratings
    2. 6.2 ESD Ratings
    3. 6.3 Recommended Operating Conditions
    4. 6.4 Thermal Information
    5. 6.5 Electrical Characteristics: TL77xxBC, TL77xxBI, and TL7705BQ
    6. 6.6 Switching Characteristics: TL77xxBC, TL77xxBI, and TL7705BQ
    7. 6.7 Timing Diagrams
    8. 6.8 Typical Characteristics
  7. Parameter Measurement Information
  8. Detailed Description
    1. 8.1 Overview
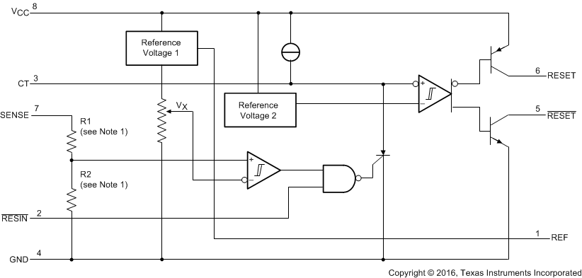
    2. 8.2 Functional Block Diagram
    3. 8.3 Feature Description
      1. 8.3.1 Wide Supply-Voltage Range
      2. 8.3.2 Adjustable Pulse Duration
    4. 8.4 Device Functional Modes
  9. Application and Implementation
    1. 9.1 Application Information
    2. 9.2 Typical Application
      1. 9.2.1 Design Requirements
      2. 9.2.2 Detailed Design Procedure
      3. 9.2.3 Application Curve
  10. 10Power Supply Recommendations
  11. 11Layout
    1. 11.1 Layout Guidelines
    2. 11.2 Layout Example
  12. 12Device and Documentation Support
    1. 12.1 Related Links
    2. 12.2 Receiving Notification of Documentation Updates
    3. 12.3 Support Resources
    4. 12.4 Trademarks
    5. 12.5 Electrostatic Discharge Caution
    6. 12.6 Glossary
  13. 13Mechanical, Packaging, and Orderable Information

Package Options

Refer to the PDF data sheet for device specific package drawings

Mechanical Data (Package|Pins)
  • D|8
  • P|8
Thermal pad, mechanical data (Package|Pins)
Orderable Information

Description

The TL7702B, TL7705B, and TL7733B are integrated-circuit supply-voltage supervisors designed for use as reset controllers in microcomputer and microprocessor systems. The supply-voltage supervisor monitors the supply for undervoltage conditions at the SENSE input. When an undervoltage condition occurs during normal operation, outputs RESET and RESET go active.

The TL7702BC, TL7705BC, and TL7733BC are characterized for operation from 0°C to 70°C. The TL7702BI, TL7705BI, and TL7733BI are characterized for operation from –40°C to 85°C. The TL7705BQ is characterized for operation from –40°C to 125°C.

Device Information(1)
PART NUMBER PACKAGE BODY SIZE (NOM)
TL77xxBD SOIC (8) 4.90 mm × 3.91 mm
TL77xxBP PDIP (8) 9.81 mm × 6.35 mm
For all available packages, see the orderable addendum at the end of the data sheet.
GUID-09C5FAE0-FD07-476B-869F-B9488AED3D31-low.gifFunctional Block Diagram