SLVS555N November   2004  – June 2024 TLVH431 , TLVH431A , TLVH431B , TLVH432 , TLVH432A , TLVH432B

PRODUCTION DATA  

  1.   1
  2. Features
  3. Applications
  4. Description
  5. Pin Configuration and Functions
    1.     Pin Functions
  6. Specifications
    1. 5.1 Absolute Maximum Ratings
    2. 5.2 ESD Ratings
    3. 5.3 Recommended Operating Conditions
    4. 5.4 Thermal Information
    5. 5.5 TLVH43x Electrical Characteristics
    6. 5.6 TLVH43xA Electrical Characteristics
    7. 5.7 TLVH43xB Electrical Characteristics
    8. 5.8 Typical Characteristics
  7. Parameter Measurement Information
  8. Detailed Description
    1. 7.1 Overview
    2. 7.2 Functional Block Diagram
    3. 7.3 Feature Description
    4. 7.4 Device Functional Modes
      1. 7.4.1 Open Loop (Comparator)
      2. 7.4.2 Closed Loop
  9. Applications and Implementation
    1. 8.1 Application Information
    2. 8.2 Typical Applications
      1. 8.2.1 Comparator With Integrated Reference (Open Loop)
        1. 8.2.1.1 Design Requirements
        2. 8.2.1.2 Detailed Design Procedure
          1. 8.2.1.2.1 Basic Operation
          2. 8.2.1.2.2 Overdrive
          3. 8.2.1.2.3 Output Voltage and Logic Input Level
            1. 8.2.1.2.3.1 Input Resistance
        3. 8.2.1.3 Application Curves
      2. 8.2.2 Shunt Regulator/Reference
        1. 8.2.2.1 Design Requirements
        2. 8.2.2.2 Detailed Design Procedure
          1. 8.2.2.2.1 Programming Output/Cathode Voltage
          2. 8.2.2.2.2 Total Accuracy
          3. 8.2.2.2.3 Stability
        3. 8.2.2.3 Application Curve
    3. 8.3 Power Supply Recommendations
    4. 8.4 Layout
      1. 8.4.1 Layout Guidelines
      2. 8.4.2 Layout Example
  10. Device and Documentation Support
    1. 9.1 Documentation Support
      1. 9.1.1 Related Documentation
    2. 9.2 Receiving Notification of Documentation Updates
    3. 9.3 Support Resources
    4. 9.4 Trademarks
    5. 9.5 Electrostatic Discharge Caution
    6. 9.6 Glossary
  11. 10Revision History
  12. 11Mechanical, Packaging, and Orderable Information

Package Options

Mechanical Data (Package|Pins)
Thermal pad, mechanical data (Package|Pins)
Orderable Information

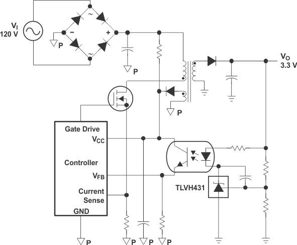
Application Information

Figure 8-1 shows the TLVH431, TLVH431A, or TLVH431B used in a 3.3-V isolated flyback supply. Output voltage VO can be as low as reference voltage VREF (1.24V ± 1%). The output of the regulator, plus the forward voltage drop of the optocoupler LED (1.24 + 1.4 = 2.64V), determine the minimum voltage that can be regulated in an isolated supply configuration. Regulated voltage as low as 2.7 Vdc is possible in the topology shown in Figure 8-1.

The TLVH431 family of devices are prevalent in these applications, being designers go to choice for secondary side regulation. Due to this prevalence, this section explains operation and design in both states of TLVH431 that this application will see, open loop (Comparator + VREF) and closed loop (Shunt Regulator).

Further information about system stability and using a TLVH431 device for compensation see Compensation Design With TL431 for UCC28600, SLUA671.

TLVH431 TLVH431A TLVH431B TLVH432 TLVH432A TLVH432B Flyback With Isolation Using TLVH431 or TLVH432 as Voltage Reference and Error AmplifierFigure 8-1 Flyback With Isolation Using TLVH431 or TLVH432 as Voltage Reference and Error Amplifier