SCDS414F december 2019 – july 2023 TMUX1308-Q1 , TMUX1309-Q1
PRODUCTION DATA
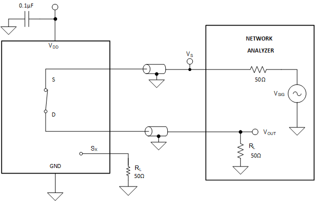
Bandwidth is defined as the range of frequencies that are attenuated by less than 3 dB when the input is applied to the source pin (Sx) of an on-channel, and the output is measured at the drain pin (D) of the device. Figure 8-10 shows the setup used to measure bandwidth.
Figure 8-10 Bandwidth Measurement Setup