SCDS442C July   2020  – July 2024 TMUX6234

PRODUCTION DATA  

  1.   1
  2. Features
  3. Applications
  4. Description
  5. Pin Configuration and Functions
  6. Specifications
    1. 5.1  Absolute Maximum Ratings
    2. 5.2  ESD Ratings
    3. 5.3  Thermal Information
    4. 5.4  Recommended Operating Conditions
    5. 5.5  Source or Drain Continuous Current
    6. 5.6  36 V Single Supply: Electrical Characteristics 
    7. 5.7  36 V Single Supply: Switching Characteristics 
    8. 5.8  ±15 V Dual Supply: Electrical Characteristics 
    9. 5.9  ±15 V Dual Supply: Switching Characteristics 
    10. 5.10 12 V Single Supply: Electrical Characteristics 
    11. 5.11 12 V Single Supply: Switching Characteristics 
    12. 5.12 ±5 V Dual Supply: Electrical Characteristics 
    13. 5.13 ±5 V Dual Supply: Switching Characteristics 
    14. 5.14 Typical Characteristics
  7. Parameter Measurement Information
    1. 6.1  On-Resistance
    2. 6.2  Off-Leakage Current
    3. 6.3  On-Leakage Current
    4. 6.4  Transition Time
    5. 6.5  tON(EN) and tOFF(EN)
    6. 6.6  Break-Before-Make
    7. 6.7  tON (VDD) Time
    8. 6.8  Propagation Delay
    9. 6.9  Charge Injection
    10. 6.10 Off Isolation
    11. 6.11 Crosstalk
    12. 6.12 Bandwidth
    13. 6.13 THD + Noise
    14. 6.14 Power Supply Rejection Ratio (PSRR)
  8. Detailed Description
    1. 7.1 Overview
    2. 7.2 Functional Block Diagram
    3. 7.3 Feature Description
      1. 7.3.1 Bidirectional Operation
      2. 7.3.2 Rail-to-Rail Operation
      3. 7.3.3 1.8 V Logic Compatible Inputs
      4. 7.3.4 Fail-Safe Logic
      5. 7.3.5 Latch-Up Immune
      6. 7.3.6 Ultra-Low Charge Injection
    4. 7.4 Device Functional Modes
    5. 7.5 Truth Tables
  9. Application and Implementation
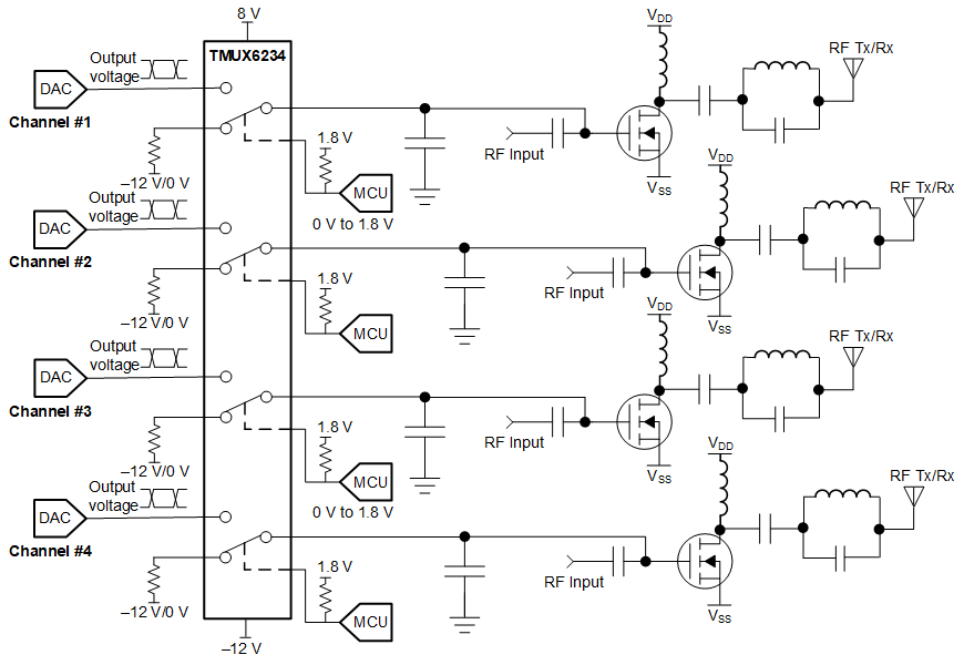
    1. 8.1 Application Information
    2. 8.2 Typical Application
      1. 8.2.1 Design Requirements
      2. 8.2.2 Detailed Design Procedure
      3. 8.2.3 Application Curve
    3. 8.3 Power Supply Recommendations
    4. 8.4 Layout
      1. 8.4.1 Layout Guidelines
      2. 8.4.2 Layout Example
  10. Device and Documentation Support
    1. 9.1 Documentation Support
      1. 9.1.1 Related Documentation
    2. 9.2 Receiving Notification of Documentation Updates
    3. 9.3 Support Resources
    4. 9.4 Trademarks
    5. 9.5 Electrostatic Discharge Caution
    6. 9.6 Glossary
  11. 10Revision History
  12. 11Mechanical, Packaging, and Orderable Information

Package Options

Mechanical Data (Package|Pins)
Thermal pad, mechanical data (Package|Pins)
Orderable Information

Description

The TMUX6234 is a multi-channel CMOS switch with low on-resistance. The TMUX6234 contains four independently controlled SPDT switches with an EN pin to enable or disable all four channels. The device supports single supply (4.5V to 36V), dual supplies (±4.5V to ±18V), or asymmetric supplies (such as VDD = 18V and VSS = –5V). The TMUX6234 supports bidirectional analog and digital signals on the source (Sx) and drain (D) pins ranging from VSS to VDD.

All logic control input pins support logic levels from 1.8V to VDD, ensuring logic compatibility when operating with a wide range of logic voltages. Fail-Safe Logic circuitry allows voltages on the control pins to be applied before the supply pin, protecting the device from potential damage.

The TMUX6234 is part of the precision switches and multiplexers family of devices. These devices have very low on and off leakage currents and low charge injection, allowing them to be used in high precision measurement applications.

Package Information
PART NUMBERPACKAGE(1)BODY SIZE (NOM)
TMUX6234PW (TSSOP, 20)6.50 mm × 4.40 mm
RRQ (WQFN, 20)4.00 mm × 4.00 mm
For all available packages, see the package option addendum at the end of the data sheet.
TMUX6234 Typical ApplicationTypical Application