SCDS444B February   2023  – May 2024 TMUX7221 , TMUX7222

PRODUCTION DATA  

  1.   1
  2. Features
  3. Applications
  4. Description
  5. Pin Configuration and Functions
  6. Specifications
    1. 5.1  Absolute Maximum Ratings
    2. 5.2  ESD Ratings
    3. 5.3  Thermal Information
    4. 5.4  Recommended Operating Conditions
    5. 5.5  Source or Drain Continuous Current
    6. 5.6  ±15 V Dual Supply: Electrical Characteristics 
    7. 5.7  ±15 V Dual Supply: Switching Characteristics 
    8. 5.8  ±20 V Dual Supply: Electrical Characteristics
    9. 5.9  ±20 V Dual Supply: Switching Characteristics
    10. 5.10 44 V Single Supply: Electrical Characteristics 
    11. 5.11 44 V Single Supply: Switching Characteristics 
    12. 5.12 12 V Single Supply: Electrical Characteristics 
    13. 5.13 12 V Single Supply: Switching Characteristics 
    14. 5.14 Typical Characteristics
  7. Parameter Measurement Information
    1. 6.1  On-Resistance
    2. 6.2  Off-Leakage Current
    3. 6.3  On-Leakage Current
    4. 6.4  tON(EN) and tOFF(EN)
    5. 6.5  tON (VDD) Time
    6. 6.6  Propagation Delay
    7. 6.7  Charge Injection
    8. 6.8  Off Isolation
    9. 6.9  Crosstalk
    10. 6.10 Bandwidth
    11. 6.11 THD + Noise
    12. 6.12 Power Supply Rejection Ratio (PSRR)
  8. Detailed Description
    1. 7.1 Overview
    2. 7.2 Functional Block Diagram
    3. 7.3 Feature Description
      1. 7.3.1 Bidirectional Operation
      2. 7.3.2 Rail-to-Rail Operation
      3. 7.3.3 1.8 V Logic Compatible Inputs
      4. 7.3.4 Integrated Pull-Down Resistor on Logic Pins
      5. 7.3.5 Fail-Safe Logic
      6. 7.3.6 Latch-Up Immune
      7. 7.3.7 Ultra-Low Charge Injection
    4. 7.4 Device Functional Modes
    5. 7.5 Truth Tables
  9. Application and Implementation
    1. 8.1 Application Information
    2. 8.2 Typical Applications
      1. 8.2.1 Switched Gain Amplifier - Discrete PGA
        1. 8.2.1.1 Design Requirements
        2. 8.2.1.2 Detailed Design Procedure
        3. 8.2.1.3 Application Curve
    3. 8.3 Power Supply Recommendations
    4. 8.4 Layout
      1. 8.4.1 Layout Guidelines
      2. 8.4.2 Layout Example
  10. Device and Documentation Support
    1. 9.1 Documentation Support
      1. 9.1.1 Related Documentation
    2. 9.2 Receiving Notification of Documentation Updates
    3. 9.3 Support Resources
    4. 9.4 Trademarks
    5. 9.5 Electrostatic Discharge Caution
    6. 9.6 Glossary
  11. 10Revision History
  12. 11Mechanical, Packaging, and Orderable Information

Package Options

Refer to the PDF data sheet for device specific package drawings

Mechanical Data (Package|Pins)
  • DGS|10
Thermal pad, mechanical data (Package|Pins)
Orderable Information

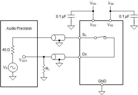
THD + Noise

The total harmonic distortion (THD) of a signal is a measurement of the harmonic distortion, and is defined as the ratio of the sum of the powers of all harmonic components to the power of the fundamental frequency at the mux output. The on-resistance of the device varies with the amplitude of the input signal and results in distortion when the drain pin is connected to a low-impedance load. Total harmonic distortion plus noise is denoted as THD + N.

TMUX7221 TMUX7222 THD + N
                    Measurement Setup Figure 6-11 THD + N Measurement Setup