SLVS413K October 2002 – July 2022 TPS61040 , TPS61041
PRODUCTION DATA
Refer to the PDF data sheet for device specific package drawings
Figure 8-5 LCD Bias Supply With Adjustable Output Voltage
Figure 8-6 LCD Bias Supply With Load Disconnect
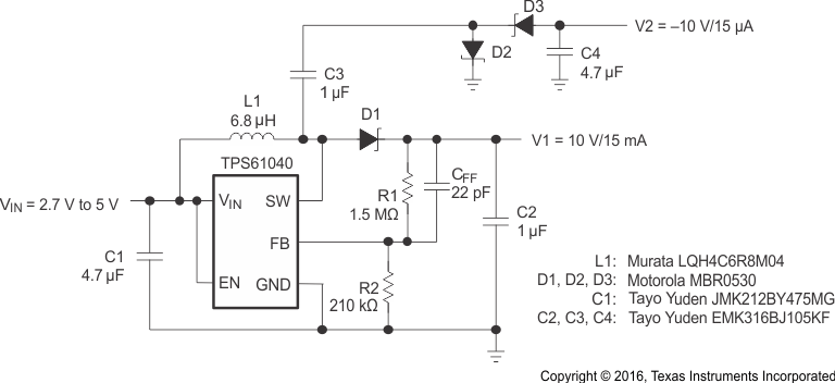
Figure 8-7 Positive
and Negative Output LCD Bias Supply
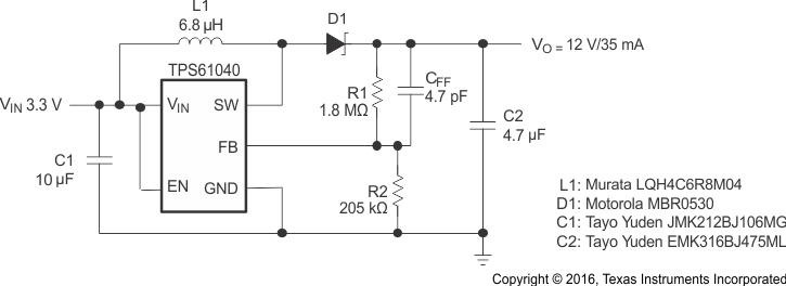
Figure 8-8 Standard 3.3-V to 12-V Supply
Figure 8-9 Dual Battery Cell to 5-V/50-mA Conversion Efficiency Approximately Equals 84% at VIN = 2.4 V to Vo = 5 V/45 mA
Figure 8-10 White LED Supply With Adjustable Brightness Control Using a PWM Signal on the Enable Pin, Efficiency Approximately Equals 86% at VIN = 3 V, ILED = 15 mA