SLASE42 May   2014 TRF37C73

PRODUCTION DATA.  

  1. Features
  2. Applications
  3. Description
  4. Revision History
  5. Pin Configuration and Functions
  6. Specifications
    1. 6.1 Absolute Maximum Ratings
    2. 6.2 Handling Ratings
    3. 6.3 Recommended Operating Conditions
    4. 6.4 Thermal Information
    5. 6.5 Electrical Characteristics
    6. 6.6 Timing Requirements
    7. 6.7 Typical Characteristics
  7. Detailed Description
    1. 7.1 Overview
    2. 7.2 Functional Block Diagram
    3. 7.3 Feature Description
    4. 7.4 Device Functional Modes
      1. 7.4.1 Power Down
  8. Applications and Implementation
    1. 8.1 Application Information
    2. 8.2 Typical Application
      1. 8.2.1 Design Requirements
      2. 8.2.2 Detailed Design Procedure
      3. 8.2.3 Application Curve
  9. Power Supply Recommendations
  10. 10Layout
    1. 10.1 Layout Guidelines
    2. 10.2 Layout Example
  11. 11Device and Documentation Support
    1. 11.1 Trademarks
    2. 11.2 Electrostatic Discharge Caution
    3. 11.3 Glossary
  12. 12Mechanical, Packaging, and Orderable Information

Package Options

Mechanical Data (Package|Pins)
Thermal pad, mechanical data (Package|Pins)
Orderable Information

8 Applications and Implementation

8.1 Application Information

The TRF37C73 is a wideband, high performance, general purpose RF amplifier. To maximize its performance, good RF layout and grounding techniques should be employed.

8.2 Typical Application

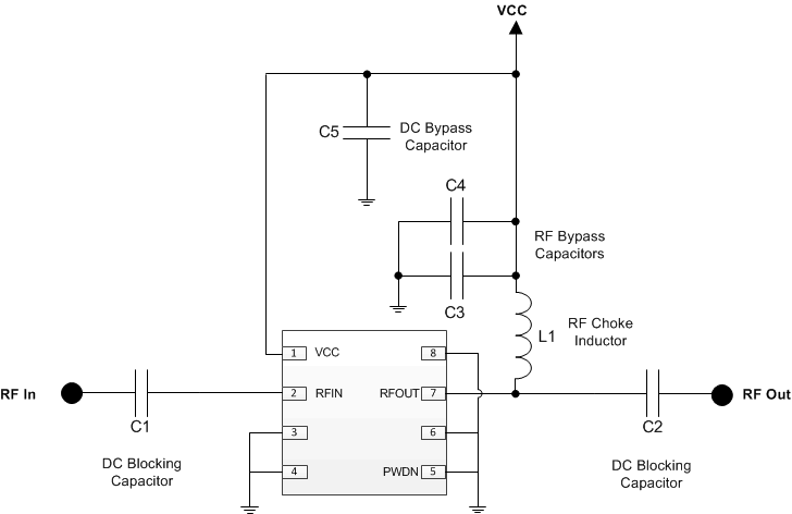
The TRF37C73 device is typically placed in a system as illustrated in Figure 13.

AppSchematic.gifFigure 13. Typical Application Schematic for TRF37C73

8.2.1 Design Requirements

Table 1. Design Parameters

PARAMETERS EXAMPLE VALUES
Input power range < 3 dBm
Output power < 18 dBm
Operating frequency range 1 — 6000 MHz

8.2.2 Detailed Design Procedure

The TRF37C73 is a simple to use internally matched and cascadable RF amplifier. Following the recommended RF layout with good quality RF components and local DC bypass capacitors will ensure optimal performance is achieved. TI provides various support materials including S-Parameter and ADS models to allow the design to be optimized to the user's particular performance needs.

8.2.3 Application Curve

C017.pngFigure 14. OP1dB and NF vs Frequency