JAJS517E December 2009 – August 2016 ADS8331 , ADS8332
PRODUCTION DATA.
NOTE
Information in the following applications sections is not part of the TI component specification, and TI does not warrant its accuracy or completeness. TI’s customers are responsible for determining suitability of components for their purposes. Customers should validate and test their design implementation to confirm system functionality.
The two primary circuits required to optimize the performance of a high-precision, successive approximation register (SAR), analog-to-digital converter (ADC) are the input driver and the reference driver circuits. This section details some general principles for designing these circuits, and some application circuits designed using these devices.
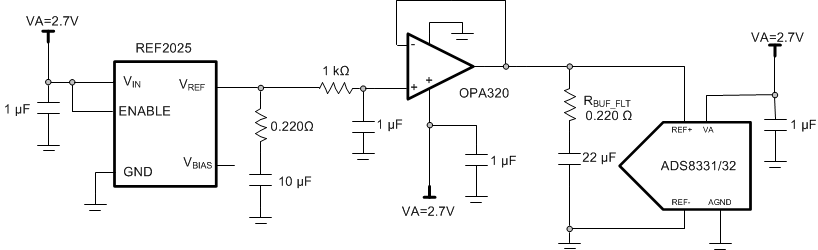
The reference source to the ADC must provide low drift, very accurate DC voltage and support the dynamic charge requirements without affecting the noise and linearity performance of the device. The output broadband noise (typically in the order of a few 100 μVRMS) of the reference source must be appropriately filtered by using a low pass filter with a cut-off frequency of a few hundred hertz. After band-limiting the noise from the reference source, the next important step is to design a reference buffer that can drive the dynamic load posed by the reference input of the ADC. At the start of each conversion, the reference buffer must regulate the voltage of the reference pin within 1 LSB of the intended value. This condition necessitates the use of a large 22-µF bypass capacitor at the reference pin of the ADC. The amplifier selected to drive the reference input pin must be stable while driving this large capacitor and should have low output impedance, low offset, and temperature drift specifications.
The application circuit in Figure 50 shows the schematic of a complete reference driver circuit that generates a voltage of 4.096-V DC using a single 5-V supply. This circuit is suitable to drive the reference of the ADS8332 at the maximum throughput of 500 kSPS. The reference voltage of 4.096 V in this design is generated by the low-power, low drift, low-power REF2041 circuit. The output broadband noise of the reference is filtered by a low-pass filter with a 3-dB cutoff frequency of 159 Hz.
Figure 50. Reference Driver Schematic for VA = 5 V, VREF = 4.096 V
The OPA320 is a precision, high bandwidth (20 MHz), low-noise (7 nV / √Hz) operational amplifier. The low-noise, and low power consumption of this amplifier makes the OPA320 a good choice to drive the reference input of the ADS833x. The REF+ input is bypassed with a 22-μF bypass capacitor. The 22-µF reference bypass capacitor is high enough to make the OPA320 amplifier unstable, therefore a small resistor (RBUF_FLT) is required to isolate the amplifier output and improve stability. The value of RBUF_FLT is dependent on the output impedance of the driving amplifier as well as the circuit frequency response. Typical values of RBUF_FLT range from 0.1 Ω to 2 Ω and the exact value can be found by using SPICE simulations. In the case of the OPA320 in the reference driver example in Figure 50, the value of RBUF_FLT is 220 mΩ providing >55° of phase margin while driving the 22-µF bypass capacitor. It should be noted that higher values of RBUF_FLT cause high voltage spikes at the reference pin which affects the conversion accuracy.
The circuit shown in Figure 51 can be used to generate a 3-V reference using a 3.3-V supply. This circuit is suitable to drive the reference of the ADS8332 at the maximum throughput of 500 kSPS. The reference voltage of 3 V in this design is generated by the low-power, low drift, REF2025. The output broadband noise of the reference is filtered by a low-pass filter with a 3-dB cutoff frequency of 159 Hz.
To take advantage of the high sample rate offered by the ADS833x, the analog inputs (INx) of the device should be driven with low noise operational amplifiers. The optimal input driver circuit for a high precision SAR ADC consists of a driving amplifier and a fly-wheel RC filter. The amplifier driving the ADC must have low output impedance and be able to charge the internal sampling capacitor (45pF) to a 16-bit settling level within the minimum acquisition time. The RC filter helps attenuate the sampling charge injection from the switched-capacitor input stage of the ADC and helps to reduce the wideband noise contributed by the front-end circuit. Careful design of the front-end circuit is critical to meet the linearity and noise performance of a high-precision ADC.
The selection criteria for the input driver amplifier is dependent on the input signal type and the performance goals of the data acquisition system. Some key amplifier specifications to consider while selecting an appropriate amplifier to drive the inputs of the ADC are:


where

An RC filter is designed as a low-pass, RC filter, for which the 3-dB bandwidth is optimized based on specific application requirements. For DC signals with fast transients (including multiplexed input signals), a high-bandwidth filter is designed to allow accurate settling of the signal at the ADC inputs during the small acquisition time window. For AC signals, the filter bandwidth should be kept low to band-limit the noise fed into the ADC input, thereby increasing the signal-to- noise ratio (SNR) of the system.
A filter capacitor, CFLT, connected across the ADC inputs (as shown in Figure 52), reduces the noise from the front-end drive circuitry, minimizes the effects of the sampling charge injection and provides a charge bucket to quickly charge the internal sample-and-hold capacitors during the acquisition process. As a rule of thumb, the value of this capacitor should be at least 10 times the specified value of the ADC sampling capacitance. For these devices, the input sampling capacitance is equal to 45 pF. Thus, the value of CFLT should be greater than 450 pF. For applications measuring AC signals, COG (NPO) ceramic capacitors provide the best capacitance precision. The type of dielectric used in COG (NPO) ceramic capacitors provides the most stable electrical properties over voltage, frequency, and temperature changes.
Driving capacitive loads can degrade the phase margin of the input amplifiers, thus making the amplifier marginally unstable. To avoid amplifier stability issues, series isolation resistors (RFLT) are used at the output of the amplifiers. A higher value of RFLT is helpful from the amplifier stability perspective, but adds distortion as a result of interactions with the nonlinear input impedance of the ADC. Distortion increases with source impedance, input signal frequency, and input signal amplitude. Therefore, the selection of RFLT requires balancing the stability and distortion of the design. For low distortion applications, TI recommends limiting the value of RFLT to a maximum of 50 Ω to avoid any significant degradation in linearity and THD performance.
The input amplifier bandwidth should be much higher than the cutoff frequency of the anti-aliasing filter. TI strongly recommends performing a SPICE simulation to confirm that the amplifier has more than 40° phase margin with the selected RC filter.
Figure 52. ADC Input RC Filter
Figure 53 illustrates a typical data acquisition circuit using the ADS833x for the lowest noise and distortion performance using a 10-kHz input signal at 500 kSPS.
Figure 53. Typical Circuit Configuration
This section describes an application circuit (Figure 53) optimized for using the ADS833x with lowest noise and distortion performance at ADC throughput of 500kSPS across all channels, using Manual Trigger mode with Auto-Nap mode disabled. The throughput per channel is dependent on the number of channels selected in the multiplexer scanning sequence. For example, the throughput per channel is equal to 250 kSPS if two channels are selected, but it is equal to 125 kSPS per channel if four channels are selected in the sequence and so forth.
The signal is processed by a low noise, low distortion, operational amplifier in the non-inverting configuration and a low-pass RC filter before being fed into the ADC. The OPA320 features rail-to-rail input operation with a zero-crossover distortion topology that eliminates the transition region typical in many rail-to-rail complementary input stage amplifiers making it ideal to use in the non-inverting configuration. As a rule of thumb, the distortion from the input driver should be at least 10-dB less than the ADC distortion. Therefore, the driver circuit uses the low-power, wide bandwidth (20 MHz) OPA320 as an input driver, which provides exceptional AC performance because of its low-noise, and low distortion specifications. In addition, the components of the RC filter are selected such that the noise from the front-end circuit is limited without adding distortion to the input signal. Driver Amplifier Choice lists some more driver amplifier choices for applications that require high throughput operation with minimum acquisition time.
Figure 55 illustrates a typical data acquisition circuit that is optimized for using the ADS833x in low power, low throughput applications for monitoring static or DC signals.
Figure 55. Typical Circuit Configuration
This section describes an application circuit (Figure 55) optimized for using the ADS8332 in low power, low throughput applications for monitoring static or DC signals. A single OPA320 amplifier and passive filter (R1, C1) is placed between the MUXOUT and ADCIN inputs driving the ADS8332, while operating the ADC at a reduced data rate.
The ADS833x offers the flexibility to place an amplifier between the MUXOUT and ADCIN pins. In this case, the operational amplifier between the multiplexer output and ADC input pin must have optimum transient response to charge the internal sampling capacitor (45 pF) and settle within 1 LSB after a full-scale step within the allowed acquisition time.
Placing an amplifier as a buffer between the multiplexer output and the ADC input helps to relax the source impedance requirements at the INx multiplexer inputs. However, it should be noted that there is a parasitic capacitance associated with the MUXOUT pin (approximately 5 pF). This is in addition to the input capacitance of the buffer amplifier placed between MUXOUT and ADCIN pins. This capacitance is switched from one channel to the next during the scan operation and must be recharged to new input channel voltage every time the multiplexer switches channels. Therefore, take care so the previously converted channel charge stored at the MUXOUT capacitance does not disturb the charge of the newly switched channel. This error can be reduced by placing a large enough capacitor at each (INx) multiplexer input.
The data acquisition circuit in Figure 55 is optimized for using the ADS8332 in low power, low throughput applications for monitoring static or DC signals. A single OPA320 amplifier and passive filter (R1, C1) is placed between the MUXOUT and ADCIN inputs driving the ADS8332, while operating the ADC at a reduced data rate. The OPA320 offers optimal settling time, DC precision and low noise at a relatively low power consumption (1.5 mA). In this case, the R1C1 is filter is designed to settle within ±1LSB in less than 1 µs after a full-scale input is applied. The ADC is operating at a reduced data rate of less than 250 kSPS in Manual Trigger Mode with Auto-NAP disabled (inactive) to allow a longer acquisition time.
Each multiplexer input is buffered with an ultralow power OPA333 to isolate the source impedance at the multiplexer inputs. A large capacitor Cx is placed at each INx input. The OPA320 has an estimated input capacitance of approximately 9 pF, and the capacitance associated with the MUXOUT pin is approximately 5 pF. The Cx capacitor is many times larger than the parasitic capacitance present at the MUXOUT pin to reduce the effect of charge injection due to the previously converted channel. The OPA333 consumes a maximum quiescent current of 25 µA per amplifier while providing low drift, excellent stability and DC performance at ultra low power consumption. To save power, this circuit is operated on a single 2.7-V supply. The OPA333 circuit is optimal for low-power, low-throughput applications measuring DC signals. When scanning through multiplexer channels ensure to limit the maximum sampling rate per channel to <10kSPS.