JAJSES9 February   2018 DAC8771

PRODUCTION DATA.  

  1. 特長
  2. アプリケーション
  3. 概要
    1.     Device Images
      1.      DAC8771のブロック図
  4. 改訂履歴
  5. Device Comparison Table
  6. Pin Configuration and Functions
    1.     Pin Functions
  7. Specifications
    1. 7.1 Absolute Maximum Ratings
    2. 7.2 ESD Ratings
    3. 7.3 Recommended Operating Conditions
    4. 7.4 Thermal Information
    5. 7.5 Electrical Characteristics
    6. 7.6 Timing Requirements: Write and Readback Mode
    7. 7.7 Typical Characteristics
  8. Detailed Description
    1. 8.1 Overview
    2. 8.2 Functional Block Diagram
    3. 8.3 Feature Description
      1. 8.3.1  Current Output Stage
      2. 8.3.2  Voltage Output Stage
      3. 8.3.3  Buck-Boost Converter
        1. 8.3.3.1 Buck-Boost Converter Outputs
        2. 8.3.3.2 Selecting and Enabling Buck-Boost Converter
        3. 8.3.3.3 Configurable Clamp Feature and Current Output Settling Time
          1. 8.3.3.3.1 Default Mode - CCLP[1:0] = "00"
          2. 8.3.3.3.2 Fixed Clamp Mode - CCLP[1:0] = "01"
          3. 8.3.3.3.3 Auto Learn Mode - CCLP[1:0] = "10"
          4. 8.3.3.3.4 High Side Clamp (HSCLMP)
      4. 8.3.4  Analog Power Supply
      5. 8.3.5  Digital Power Supply
      6. 8.3.6  Internal Reference
      7. 8.3.7  Power-On-Reset
      8. 8.3.8  ALARM Pin
      9. 8.3.9  Power GOOD bit
      10. 8.3.10 Status Register
      11. 8.3.11 Status Mask
      12. 8.3.12 Alarm Action
      13. 8.3.13 Watchdog Timer
      14. 8.3.14 Programmable Slew Rate
      15. 8.3.15 HART Interface
    4. 8.4 Device Functional Modes
      1. 8.4.1 Serial Peripheral Interface (SPI)
        1. 8.4.1.1 Stand-Alone Operation
        2. 8.4.1.2 Daisy-Chain Operation
      2. 8.4.2 SPI Shift Register
      3. 8.4.3 Write Operation
      4. 8.4.4 Read Operation
      5. 8.4.5 Updating the DAC Outputs and LDAC Pin
        1. 8.4.5.1 Asynchronous Mode
        2. 8.4.5.2 Synchronous Mode
      6. 8.4.6 Hardware RESET Pin
      7. 8.4.7 Hardware CLR Pin
      8. 8.4.8 Frame Error Checking
      9. 8.4.9 DAC Data Calibration
        1. 8.4.9.1 DAC Data Gain and Offset Calibration Registers
    5. 8.5 Register Maps
      1. 8.5.1 Register Maps
        1. 8.5.1.1 DAC8771 Commands
        2. 8.5.1.2 Register Maps and Bit Functions
          1. 8.5.1.2.1  No Operation Register (address = 0x00) [reset = 0x0000]
            1. Table 6. No Operation Field Descriptions
          2. 8.5.1.2.2  Reset Register (address = 0x01) [reset = 0x0000]
            1. Table 7. Reset Register Field Descriptions
          3. 8.5.1.2.3  Reset Config Register (address = 0x02) [reset = 0x0000]
            1. Table 8. Reset Config Register Field Descriptions
          4. 8.5.1.2.4  Select DAC Register (address = 0x03) [reset = 0x0000]
            1. Table 9. Select DAC Register Field Descriptions
          5. 8.5.1.2.5  Configuration DAC Register (address = 0x04) [reset = 0x0000]
            1. Table 10. Configuration DAC Register Field Descriptions
          6. 8.5.1.2.6  DAC Data Register (address = 0x05) [reset = 0x0000]
            1. Table 11. DAC Data Register Field Descriptions
          7. 8.5.1.2.7  Select Buck-Boost Converter Register (address = 0x06) [reset = 0x0000]
            1. Table 12. Select Buck-Boost Converter Register Field Descriptions
          8. 8.5.1.2.8  Configuration Buck-Boost Register (address = 0x07) [reset = 0x0000]
            1. Table 13. Configuration Buck-Boost Register Field Descriptions
          9. 8.5.1.2.9  DAC Channel Calibration Enable Register (address = 0x08) [reset = 0x0000]
            1. Table 14. DAC Channel Calibration Enable Register Field Descriptions
          10. 8.5.1.2.10 DAC Channel Gain Calibration Register (address = 0x09) [reset = 0x0000]
            1. Table 15. DAC Channel Gain Calibration Register Field Descriptions
          11. 8.5.1.2.11 DAC Channel Offset Calibration Register (address = 0x0A) [reset = 0x0000]
            1. Table 16. DAC Channel Offset Calibration Register Field Descriptions
          12. 8.5.1.2.12 Status Register (address = 0x0B) [reset = 0x1000]
            1. Table 17. Status Register Field Descriptions
          13. 8.5.1.2.13 Status Mask Register (address = 0x0C) [reset = 0x0000]
            1. Table 18. Status Mask Register Field Descriptions
          14. 8.5.1.2.14 Alarm Action Register (address = 0x0D) [reset = 0x0000]
            1. Table 19. Alarm Action Register Field Descriptions
          15. 8.5.1.2.15 User Alarm Code Register (address = 0x0E) [reset = 0x0000]
            1. Table 20. User Alarm Code Register Field Descriptions
          16. 8.5.1.2.16 Reserved Register (address = 0x0F) [reset = N/A]
            1. Table 21. Reserved Register Field Descriptions
          17. 8.5.1.2.17 Write Watchdog Timer Register (address = 0x10) [reset = 0x0000]
            1. Table 22. Write Watchdog Timer Register Field Descriptions
          18. 8.5.1.2.18 Reserved Register (address 0x12 - 0xFF) [reset = N/A]
            1. Table 23. Reserved Register Field Descriptions
  9. Application and Implementation
    1. 9.1 Application Information
      1. 9.1.1 Buck-Boost Converter External Component Selection
      2. 9.1.2 Voltage and Current Outputs on a Shared Terminal
      3. 9.1.3 Optimizing Current Output Settling Time with Auto-Learn Mode
      4. 9.1.4 Protection for Industrial Transients
      5. 9.1.5 Implementing HART with DAC8771
    2. 9.2 Typical Application
      1. 9.2.1 Single-Channel, Isolated, EMC and EMI Protected Analog Output Module with Adaptive Power Management
      2. 9.2.2 Design Requirements
      3. 9.2.3 Detailed Design Procedure
      4. 9.2.4 Application Curves
  10. 10Power Supply Recommendations
  11. 11Layout
    1. 11.1 Layout Guidelines
    2. 11.2 Layout Example
  12. 12デバイスおよびドキュメントのサポート
    1. 12.1 デバイス・サポート
      1. 12.1.1 デベロッパー・ネットワークの製品に関する免責事項
    2. 12.2 ドキュメントのサポート
      1. 12.2.1 関連資料
    3. 12.3 ドキュメントの更新通知を受け取る方法
    4. 12.4 コミュニティ・リソース
    5. 12.5 商標
    6. 12.6 静電気放電に関する注意事項
    7. 12.7 Glossary
  13. 13メカニカル、パッケージ、および注文情報

パッケージ・オプション

メカニカル・データ(パッケージ|ピン)
サーマルパッド・メカニカル・データ
発注情報

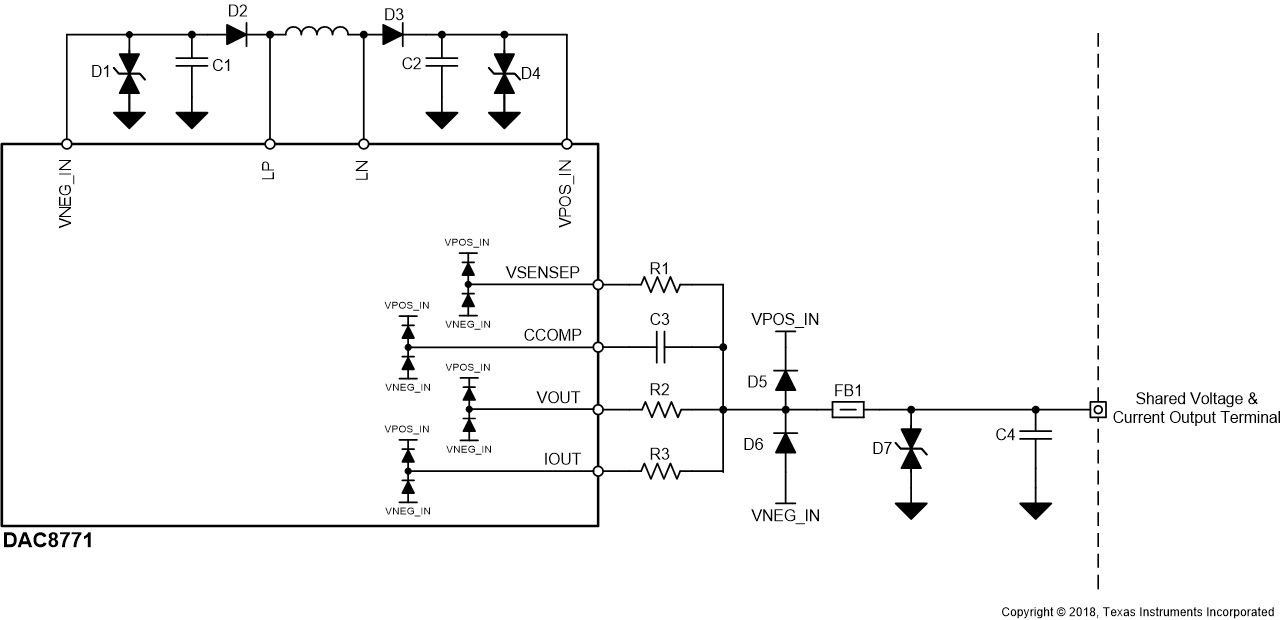
Protection for Industrial Transients

In order to successfully protect the DAC8771, or any integrated circuit, against industrial transient testing the internal structures and how they may behave when exposed to said signals must be understood. Figure 124 depicts a simplified representation of internal structures present on the device output pins which are represented as a pair of clamp-to-rail diodes connected to the VPOS_IN and VNEG_IN supply rails

DAC8771 SLASEE2_DAC8771ProtectionCircuit.gifFigure 124. Simplified Block Diagram of Internal Structures and External Protection

When these internal structures are exposed to industrial transient testing, without the external protection components, the diode structures will become forward biased and conduct current. If the conducted current is too large, which is often true for high-voltage industrial transient tests, the structures will become permanently damaged and impact device functionality.

Both attenuation and diversion strategies are implemented to protect the internal structures as well as the device itself. Attenuation is realized by capacitor C4 which forms an R/C low-pass filter when interacting with the source impedance of the transient generator, ferrite bead FB1 also helps attenuate high-frequency current, along with both AC and DC current limiters realized by series pass elements R1, R2, and R3. Diversion is achieved by transient voltage suppressor (TVS) diode D7 and clamp-to-rail diodes D5 and D6. The combined effects of both strategies effectively limit the current flowing into the device and through the internal diode structures such that the device is not damaged and remains functional.

It is important to also include TVS diodes D1 and D4 at the VPOS_IN and VNEG_IN nodes in order to provide a discharge path for the energy that is going to be sent to these nodes through diodes D5, D6, and the internal diode structures. Without these diodes when current is diverted to these nodes, the DC/DC converter storage capacitors C1 and C2 will charge, and slowly increasing the voltage at these nodes.