JAJSES9 February   2018 DAC8771

PRODUCTION DATA.  

  1. 特長
  2. アプリケーション
  3. 概要
    1.     Device Images
      1.      DAC8771のブロック図
  4. 改訂履歴
  5. Device Comparison Table
  6. Pin Configuration and Functions
    1.     Pin Functions
  7. Specifications
    1. 7.1 Absolute Maximum Ratings
    2. 7.2 ESD Ratings
    3. 7.3 Recommended Operating Conditions
    4. 7.4 Thermal Information
    5. 7.5 Electrical Characteristics
    6. 7.6 Timing Requirements: Write and Readback Mode
    7. 7.7 Typical Characteristics
  8. Detailed Description
    1. 8.1 Overview
    2. 8.2 Functional Block Diagram
    3. 8.3 Feature Description
      1. 8.3.1  Current Output Stage
      2. 8.3.2  Voltage Output Stage
      3. 8.3.3  Buck-Boost Converter
        1. 8.3.3.1 Buck-Boost Converter Outputs
        2. 8.3.3.2 Selecting and Enabling Buck-Boost Converter
        3. 8.3.3.3 Configurable Clamp Feature and Current Output Settling Time
          1. 8.3.3.3.1 Default Mode - CCLP[1:0] = "00"
          2. 8.3.3.3.2 Fixed Clamp Mode - CCLP[1:0] = "01"
          3. 8.3.3.3.3 Auto Learn Mode - CCLP[1:0] = "10"
          4. 8.3.3.3.4 High Side Clamp (HSCLMP)
      4. 8.3.4  Analog Power Supply
      5. 8.3.5  Digital Power Supply
      6. 8.3.6  Internal Reference
      7. 8.3.7  Power-On-Reset
      8. 8.3.8  ALARM Pin
      9. 8.3.9  Power GOOD bit
      10. 8.3.10 Status Register
      11. 8.3.11 Status Mask
      12. 8.3.12 Alarm Action
      13. 8.3.13 Watchdog Timer
      14. 8.3.14 Programmable Slew Rate
      15. 8.3.15 HART Interface
    4. 8.4 Device Functional Modes
      1. 8.4.1 Serial Peripheral Interface (SPI)
        1. 8.4.1.1 Stand-Alone Operation
        2. 8.4.1.2 Daisy-Chain Operation
      2. 8.4.2 SPI Shift Register
      3. 8.4.3 Write Operation
      4. 8.4.4 Read Operation
      5. 8.4.5 Updating the DAC Outputs and LDAC Pin
        1. 8.4.5.1 Asynchronous Mode
        2. 8.4.5.2 Synchronous Mode
      6. 8.4.6 Hardware RESET Pin
      7. 8.4.7 Hardware CLR Pin
      8. 8.4.8 Frame Error Checking
      9. 8.4.9 DAC Data Calibration
        1. 8.4.9.1 DAC Data Gain and Offset Calibration Registers
    5. 8.5 Register Maps
      1. 8.5.1 Register Maps
        1. 8.5.1.1 DAC8771 Commands
        2. 8.5.1.2 Register Maps and Bit Functions
          1. 8.5.1.2.1  No Operation Register (address = 0x00) [reset = 0x0000]
            1. Table 6. No Operation Field Descriptions
          2. 8.5.1.2.2  Reset Register (address = 0x01) [reset = 0x0000]
            1. Table 7. Reset Register Field Descriptions
          3. 8.5.1.2.3  Reset Config Register (address = 0x02) [reset = 0x0000]
            1. Table 8. Reset Config Register Field Descriptions
          4. 8.5.1.2.4  Select DAC Register (address = 0x03) [reset = 0x0000]
            1. Table 9. Select DAC Register Field Descriptions
          5. 8.5.1.2.5  Configuration DAC Register (address = 0x04) [reset = 0x0000]
            1. Table 10. Configuration DAC Register Field Descriptions
          6. 8.5.1.2.6  DAC Data Register (address = 0x05) [reset = 0x0000]
            1. Table 11. DAC Data Register Field Descriptions
          7. 8.5.1.2.7  Select Buck-Boost Converter Register (address = 0x06) [reset = 0x0000]
            1. Table 12. Select Buck-Boost Converter Register Field Descriptions
          8. 8.5.1.2.8  Configuration Buck-Boost Register (address = 0x07) [reset = 0x0000]
            1. Table 13. Configuration Buck-Boost Register Field Descriptions
          9. 8.5.1.2.9  DAC Channel Calibration Enable Register (address = 0x08) [reset = 0x0000]
            1. Table 14. DAC Channel Calibration Enable Register Field Descriptions
          10. 8.5.1.2.10 DAC Channel Gain Calibration Register (address = 0x09) [reset = 0x0000]
            1. Table 15. DAC Channel Gain Calibration Register Field Descriptions
          11. 8.5.1.2.11 DAC Channel Offset Calibration Register (address = 0x0A) [reset = 0x0000]
            1. Table 16. DAC Channel Offset Calibration Register Field Descriptions
          12. 8.5.1.2.12 Status Register (address = 0x0B) [reset = 0x1000]
            1. Table 17. Status Register Field Descriptions
          13. 8.5.1.2.13 Status Mask Register (address = 0x0C) [reset = 0x0000]
            1. Table 18. Status Mask Register Field Descriptions
          14. 8.5.1.2.14 Alarm Action Register (address = 0x0D) [reset = 0x0000]
            1. Table 19. Alarm Action Register Field Descriptions
          15. 8.5.1.2.15 User Alarm Code Register (address = 0x0E) [reset = 0x0000]
            1. Table 20. User Alarm Code Register Field Descriptions
          16. 8.5.1.2.16 Reserved Register (address = 0x0F) [reset = N/A]
            1. Table 21. Reserved Register Field Descriptions
          17. 8.5.1.2.17 Write Watchdog Timer Register (address = 0x10) [reset = 0x0000]
            1. Table 22. Write Watchdog Timer Register Field Descriptions
          18. 8.5.1.2.18 Reserved Register (address 0x12 - 0xFF) [reset = N/A]
            1. Table 23. Reserved Register Field Descriptions
  9. Application and Implementation
    1. 9.1 Application Information
      1. 9.1.1 Buck-Boost Converter External Component Selection
      2. 9.1.2 Voltage and Current Outputs on a Shared Terminal
      3. 9.1.3 Optimizing Current Output Settling Time with Auto-Learn Mode
      4. 9.1.4 Protection for Industrial Transients
      5. 9.1.5 Implementing HART with DAC8771
    2. 9.2 Typical Application
      1. 9.2.1 Single-Channel, Isolated, EMC and EMI Protected Analog Output Module with Adaptive Power Management
      2. 9.2.2 Design Requirements
      3. 9.2.3 Detailed Design Procedure
      4. 9.2.4 Application Curves
  10. 10Power Supply Recommendations
  11. 11Layout
    1. 11.1 Layout Guidelines
    2. 11.2 Layout Example
  12. 12デバイスおよびドキュメントのサポート
    1. 12.1 デバイス・サポート
      1. 12.1.1 デベロッパー・ネットワークの製品に関する免責事項
    2. 12.2 ドキュメントのサポート
      1. 12.2.1 関連資料
    3. 12.3 ドキュメントの更新通知を受け取る方法
    4. 12.4 コミュニティ・リソース
    5. 12.5 商標
    6. 12.6 静電気放電に関する注意事項
    7. 12.7 Glossary
  13. 13メカニカル、パッケージ、および注文情報

パッケージ・オプション

メカニカル・データ(パッケージ|ピン)
サーマルパッド・メカニカル・データ
発注情報

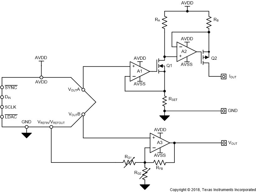
Detailed Design Procedure

DAC8771 SLASEE2_GenericAOModule.gifFigure 126. Generic Design for Typical PLC Current and Voltage Outputs

Figure 126 illustrates a common generic solution for realizing the desired voltage and current output spans for industrial automation applications.

The current output circuit is comprised of amplifiers A1 and A2, MOSFETs Q1 and Q2, and the three resistors RSET, RA, and RB. This two-stage current source enables the ground-referenced DAC output voltage to drive the high-side amplifier required for the current-source.

The voltage output circuit is composed of amplifier A3 and the resistor network consisting of RFB, RG1, and RG2. A3 operates as a modified summing amplifier, where the DAC controls the non-inverting input and inverting input has one path to GND and a second to VREF. This configuration allows the single-ended DAC to create both the unipolar 0-V to 5-V and 0-V to 10-V outputs and the bipolar ±5-V and ±10-V outputs by modifying the values of RG1 and RG2.

Though this generic circuit realizes the desired spans, both the voltage and current outputs have short-comings. The current output high-side supply voltage is typically 24 V, when driving low impedance loads with this supply voltage a considerable amount of power is dissipated on RB and Q2. This power dissipation results in increased heat which leads to drift errors for amplifiers A1 and A2 as well as the DAC, resistors, and the reference voltage. In order to reduce the power dissipation in the high-side voltage to current converter circuit a feedback system which monitors the voltage drop across Q2 and adaptively adjusts the high-side supply voltage can be implemented. This feedback system adjusts the high side supply voltage to the minimum supply required to keep Q2 in the linear region of operation, avoiding compliance voltage saturation, reducing power dissipation and heat to a minimum which helps maintain accuracy.

The generic voltage output circuit performs well but does not compensate for errors associated with excessive output impedance or differences in ground potential from the local PLC ground and the load ground. A modified circuit can be implemented which provides connections to sense errors associated with both output impedance voltage drops and differences in ground potentials, this circuit is shown in Figure 123.

Figure 125 illustrates the DAC8771 along with the LM5160 in a single-channel PLC analog output module. The DAC8771 includes the generic voltage and current output circuits along with buck-boost converter and feedback circuits for the current output and positive and negative sense connections for the voltage output circuit. The DAC8771 also includes an internal reference and internal LDO for supplying the field-side of a digital isolator along with the buck-boost converter generating the single or dual high voltage supplies required for the output circuits, all powered from a single supply.

The DAC8771 buck-boost converter operates at peak efficiency with 12-V input voltage with peak power consumption of approximately 250mW. The LM5160 circuit accepts a wide range of input voltages from just above 12 V to 30 V, providing coverage for most standard PLC supply voltages, and buck-converts this supply voltage to the optimal 12-V supply for the DAC8771. Cumulative power dissipation for the DAC8771 and LM5160 is under 550 mW.

Two ISO7641 devices implement galvanic isolation for all of the digital communication lines, though only a single ISO7641 is required for basic communication with the DAC8771 SPI compatible interface. An output protection circuit is included which is designed to provide immunity to the IEC61000-4 industrial transient and radiation test suite. The protection circuit includes transient voltage suppressor (TVS) diodes, clamp-to-rail steering diodes, and pass elements in the form of resistors and ferrite beads.