JAJSFD4A May   2018  – November 2018 LM5122ZA

PRODUCTION DATA.  

  1. 特長
  2. アプリケーション
  3. 概要
    1.     Device Images
      1.      アプリケーション概略図
  4. 改訂履歴
  5. 概要(続き)
  6. Pin Configuration and Functions
    1.     Pin Functions
  7. Specifications
    1. 7.1 Absolute Maximum Ratings
    2. 7.2 ESD Ratings
    3. 7.3 Recommended Operating Conditions
    4. 7.4 Thermal Information
    5. 7.5 Electrical Characteristics
    6. 7.6 Typical Characteristics
  8. Detailed Description
    1. 8.1 Overview
    2. 8.2 Functional Block Diagram
    3. 8.3 Feature Description
      1. 8.3.1  Undervoltage Lockout (UVLO)
      2. 8.3.2  High-Voltage VCC Regulator
      3. 8.3.3  Oscillator
      4. 8.3.4  Slope Compensation
      5. 8.3.5  Error Amplifier
      6. 8.3.6  PWM Comparator
      7. 8.3.7  Soft Start
      8. 8.3.8  HO and LO Drivers
      9. 8.3.9  Bypass Operation (VOUT = VIN)
      10. 8.3.10 Cycle-by-Cycle Current Limit
      11. 8.3.11 Clock Synchronization
      12. 8.3.12 Maximum Duty Cycle
      13. 8.3.13 Thermal Protection
    4. 8.4 Device Functional Modes
      1. 8.4.1 MODE Control (Forced-PWM Mode and Diode-Emulation Mode)
      2. 8.4.2 MODE Control (Skip-Cycle Mode and Pulse-Skipping Mode)
      3. 8.4.3 Hiccup-Mode Overload Protection
      4. 8.4.4 Slave Mode and SYNCOUT
  9. Application and Implementation
    1. 9.1 Application Information
      1. 9.1.1 Feedback Compensation
      2. 9.1.2 Sub-Harmonic Oscillation
      3. 9.1.3 Interleaved Boost Configuration
      4. 9.1.4 DCR Sensing
      5. 9.1.5 Output Overvoltage Protection
      6. 9.1.6 SEPIC Converter Simplified Schematic
      7. 9.1.7 Non-Isolated Synchronous Flyback Converter Simplified Schematic
      8. 9.1.8 Negative to Positive Conversion
    2. 9.2 Typical Application
      1. 9.2.1 Design Requirements
      2. 9.2.2 Detailed Design Procedure
        1. 9.2.2.1  Timing Resistor RT
        2. 9.2.2.2  UVLO Divider RUV2, RUV1
        3. 9.2.2.3  Input Inductor LIN
        4. 9.2.2.4  Current Sense Resistor RS
        5. 9.2.2.5  Current Sense Filter RCSFP, RCSFN, CCS
        6. 9.2.2.6  Slope Compensation Resistor RSLOPE
        7. 9.2.2.7  Output Capacitor COUT
        8. 9.2.2.8  Input Capacitor CIN
        9. 9.2.2.9  VIN Filter RVIN, CVIN
        10. 9.2.2.10 Bootstrap Capacitor CBST and Boost Diode DBST
        11. 9.2.2.11 VCC Capacitor CVCC
        12. 9.2.2.12 Output Voltage Divider RFB1, RFB2
        13. 9.2.2.13 Soft-Start Capacitor CSS
        14. 9.2.2.14 Restart Capacitor CRES
        15. 9.2.2.15 Low-Side Power Switch QL
        16. 9.2.2.16 High-Side Power Switch QH and Additional Parallel Schottky Diode
        17. 9.2.2.17 Snubber Components
        18. 9.2.2.18 Loop Compensation Components CCOMP, RCOMP, CHF
      3. 9.2.3 Application Curves
  10. 10Power Supply Recommendations
  11. 11Layout
    1. 11.1 Layout Guidelines
    2. 11.2 Layout Example
  12. 12デバイスおよびドキュメントのサポート
    1. 12.1 ドキュメントの更新通知を受け取る方法
    2. 12.2 コミュニティ・リソース
    3. 12.3 商標
    4. 12.4 静電気放電に関する注意事項
    5. 12.5 Glossary
  13. 13メカニカル、パッケージ、および注文情報

パッケージ・オプション

メカニカル・データ(パッケージ|ピン)
サーマルパッド・メカニカル・データ
発注情報

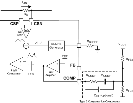
PWM Comparator

The PWM comparator compares the sum of sensed inductor current and slope compensation ramp to the voltage at the COMP pin through a 1.2-V internal COMP to PWM voltage drop, and terminates the present cycle when the sum of sensed inductor current and slope compensation ramp is greater than VCOMP –1.2 V.

LM5122ZA Feedback-Config-.gifFigure 21. Feedback Configuration and PWM Comparator