JAJS311E February   2008  – September 2025 TPS51200

PRODUCTION DATA  

  1.   1
  2. 特長
  3. アプリケーション
  4. 説明
  5. ピン構成および機能
  6. 仕様
    1. 5.1 絶対最大定格
    2. 5.2 ESD 定格
    3. 5.3 推奨動作条件
    4. 5.4 熱に関する情報
    5. 5.5 電気的特性
    6. 5.6 代表的特性
  7. 詳細説明
    1. 6.1 概要
    2. 6.2 機能ブロック図
    3. 6.3 機能説明
      1. 6.3.1  シンクおよびソース レギュレータ (VO ピン)
      2. 6.3.2  リファレンス入力 (REFIN ピン)
      3. 6.3.3  リファレンス出力 (REFOUT ピン)
      4. 6.3.4  ソフト スタート シーケンス
      5. 6.3.5  イネーブル制御 (EN ピン)
      6. 6.3.6  パワーグッド機能 (PGOOD ピン)
      7. 6.3.7  電流保護 (VO ピン)
      8. 6.3.8  UVLO 保護 (VIN ピン)
      9. 6.3.9  サーマル シャットダウン
      10. 6.3.10 起動およびシャットダウンのトラッキング
      11. 6.3.11 VTT DIMM アプリケーション向け出力許容範囲の考慮事項
      12. 6.3.12 DDR2 アプリケーションにおける REFOUT (VREF) の考慮事項
    4. 6.4 デバイスの機能モード
      1. 6.4.1 低入力電圧アプリケーション
      2. 6.4.2 S3 および擬似 S5 をサポート
  8. アプリケーションと実装
    1. 7.1 アプリケーション情報
    2. 7.2 代表的なアプリケーション
      1. 7.2.1 設計要件
      2. 7.2.2 詳細な設計手順
        1. 7.2.2.1 入力電圧コンデンサ
        2. 7.2.2.2 VLDO 入力コンデンサ
        3. 7.2.2.3 出力コンデンサ
      3. 7.2.3 アプリケーション曲線
    3. 7.3 システム例
      1. 7.3.1 3.3VIN、DDR2 構成
      2. 7.3.2 2.5VIN、DDR3 構成
      3. 7.3.3 3.3VIN、LP DDR3 または DDR4 構成
      4. 7.3.4 3.3VIN、DDR3 トラッキング構成
      5. 7.3.5 3.3VIN、LDO 構成
      6. 7.3.6 LFP を使用した 3.3VIN、DDR3 構成
    4. 7.4 電源に関する推奨事項
    5. 7.5 レイアウト
      1. 7.5.1 レイアウトのガイドライン
      2. 7.5.2 レイアウト例
      3. 7.5.3 熱設計の検討事項
  9. デバイスおよびドキュメントのサポート
    1. 8.1 デバイス サポート
      1. 8.1.1 開発サポート
        1. 8.1.1.1 評価基板
        2. 8.1.1.2 SPICE モデル
    2. 8.2 ドキュメントのサポート
      1. 8.2.1 関連資料
    3. 8.3 ドキュメントの更新通知を受け取る方法
    4. 8.4 サポート・リソース
    5. 8.5 商標
    6. 8.6 静電気放電に関する注意事項
    7. 8.7 用語集
  10. 改訂履歴
  11. 10メカニカル、パッケージ、および注文情報

パッケージ・オプション

メカニカル・データ(パッケージ|ピン)
サーマルパッド・メカニカル・データ
発注情報

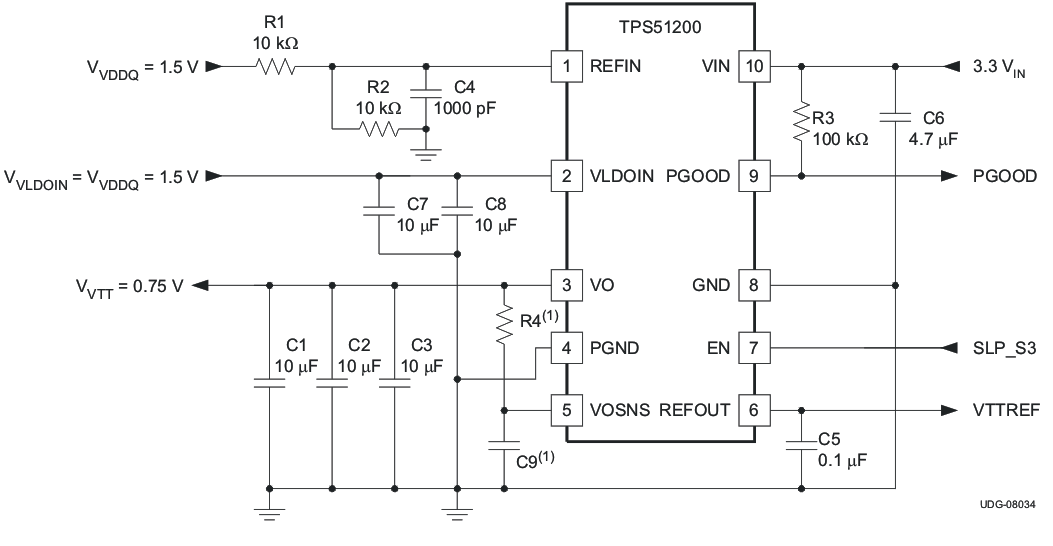
LFP を使用した 3.3VIN、DDR3 構成

この設計例では、LFP アプリケーションを使用した 3.3VIN、DDR3 構成について説明します。

TPS51200 LFP を使用した 3.3VIN、DDR3 構成図 7-10 LFP を使用した 3.3VIN、DDR3 構成
表 7-7 3.3VIN、DDR3 構成 (LFP 使用) 部品表
リファレンス指定子説明仕様部品番号製造元
R1、R2抵抗10kΩ
R3100kΩ
R4(1)
C1、C2、C3コンデンサ10μF、6.3VGRM21BR70J106KE76LMurata (村田製作所)
C41000pF
C50.1μF
C64.7μF、6.3VGRM21BR60J475KA11LMurata (村田製作所)
C7、C810μF、6.3VGRM21BR70J106KE76LMurata (村田製作所)
C9(1)
VO と出力 MLCC 間のパターンおよび出力コンデンサ (ESR、ESL) の寄生効果を低減するために、R4 と C9 の値を選定します。