JAJS408M June   2008  – June 2018 TPS735

PRODUCTION DATA.  

  1. 特長
  2. アプリケーション
  3. 概要
    1.     代表的なアプリケーション
  4. 改訂履歴
    1.     Pin Configuration and Functions
      1.      Pin Functions
  5. Specifications
    1. 5.1 Absolute Maximum Ratings
    2. 5.2 ESD Ratings
    3. 5.3 Recommended Operating Conditions
    4. 5.4 Thermal Information
    5. 5.5 Electrical Characteristics
    6. 5.6 Typical Characteristics
  6. Detailed Description
    1. 6.1 Overview
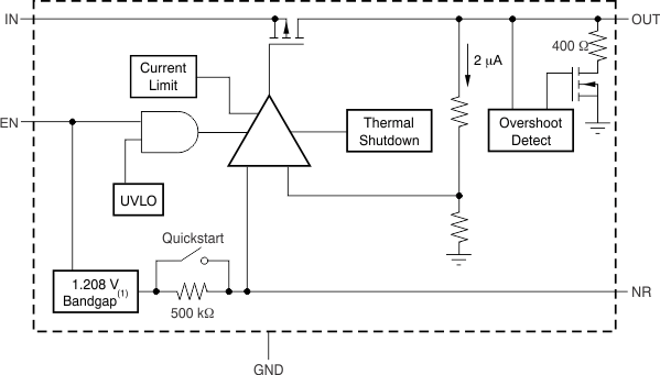
    2. 6.2 Functional Block Diagrams
    3. 6.3 Feature Description
      1. 6.3.1 Internal Current Limit
      2. 6.3.2 Shutdown
      3. 6.3.3 Dropout Voltage
      4. 6.3.4 Start-Up and Noise Reduction Capacitor
      5. 6.3.5 Transient Response
      6. 6.3.6 Undervoltage Lockout
      7. 6.3.7 Minimum Load
      8. 6.3.8 Thermal Protection
    4. 6.4 Device Functional Modes
      1. 6.4.1 Normal Operation
      2. 6.4.2 Dropout Operation
      3. 6.4.3 Disabled
  7. Application and Implementation
    1. 7.1 Application Information
    2. 7.2 Typical Applications
      1. 7.2.1 Design Requirements
        1. 7.2.1.1 Input and Output Capacitor Requirements
        2. 7.2.1.2 Feed-Forward Capacitor Requirements
      2. 7.2.2 Detailed Design Procedure
        1. 7.2.2.1 Output Noise
      3. 7.2.3 Application Curves
  8. Power Supply Recommendations
  9. Layout
    1. 9.1 Layout Guidelines
      1. 9.1.1 Board Layout Recommendations to Improve PSRR and Noise Performance
    2. 9.2 Layout Example
    3. 9.3 Power Dissipation
    4. 9.4 Estimating Junction Temperature
    5. 9.5 Package Mounting
  10. 10デバイスおよびドキュメントのサポート
    1. 10.1 デバイス・サポート
      1. 10.1.1 開発サポート
        1. 10.1.1.1 評価モジュール
      2. 10.1.2 デバイスの項目表記
    2. 10.2 ドキュメントのサポート
      1. 10.2.1 関連資料
    3. 10.3 商標
    4. 10.4 静電気放電に関する注意事項
    5. 10.5 Glossary
  11. 11メカニカル、パッケージ、および注文情報

パッケージ・オプション

メカニカル・データ(パッケージ|ピン)
サーマルパッド・メカニカル・データ
発注情報

Functional Block Diagrams

TPS735 fbd_fixed_bvs089.gif
The 1.2-V fixed voltage version has a 1-V band gap instead of a 1.208-V circuit.
Figure 13. Fixed Voltage Versions
TPS735 fbd_adj_bvs089.gifFigure 14. Adjustable Voltage Versions