JAJSGO5F August   2018  – August 2023 LM5155-Q1 , LM51551-Q1

PRODUCTION DATA  

  1.   1
  2. 特長
  3. アプリケーション
  4. 概要
  5. 改訂履歴
  6. 概要 (続き)
  7. デバイス比較表
  8. ピン構成および機能
  9. 仕様
    1. 8.1 絶対最大定格
    2. 8.2 ESD 定格
    3. 8.3 推奨動作条件
    4. 8.4 熱に関する情報
    5. 8.5 電気的特性
    6. 8.6 代表的特性
  10. 詳細説明
    1. 9.1 概要
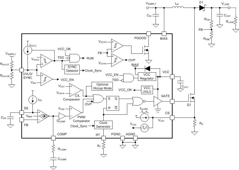
    2. 9.2 機能ブロック図
    3. 9.3 機能説明
      1. 9.3.1  ライン低電圧ロックアウト (UVLO/SYNC ピン)
      2. 9.3.2  高電圧 VCC レギュレータ (BIAS、VCC ピン)
      3. 9.3.3  ソフトスタート (SS ピン)
      4. 9.3.4  スイッチング周波数 (RT ピン)
      5. 9.3.5  クロック同期 (UVLO/SYNC ピン)
      6. 9.3.6  電流センスとスロープ補償 (CS ピン)
      7. 9.3.7  電流制限と最小オン時間 (CS ピン)
      8. 9.3.8  帰還およびエラー・アンプ (FB、COMP ピン)
      9. 9.3.9  パワー・グッド・インジケータ (PGOOD ピン)
      10. 9.3.10 ヒカップ・モード過負荷保護 (LM51551 のみ)
      11. 9.3.11 最大デューティ・サイクル制限と最低入力電源電圧
      12. 9.3.12 MOSFET ドライバ (GATE ピン)
      13. 9.3.13 過電圧保護 (OVP)
      14. 9.3.14 サーマル・シャットダウン (TSD)
    4. 9.4 デバイスの機能モード
      1. 9.4.1 シャットダウン・モード
      2. 9.4.2 スタンバイ・モード
      3. 9.4.3 実行モード
  11. 10アプリケーションと実装
    1. 10.1 アプリケーション情報
    2. 10.2 代表的なアプリケーション
      1. 10.2.1 設計要件
      2. 10.2.2 詳細な設計手順
        1. 10.2.2.1 WEBENCH® ツールによるカスタム設計
        2. 10.2.2.2 推奨部品
        3. 10.2.2.3 インダクタの選択 (LM)
        4. 10.2.2.4 出力コンデンサ (COUT)
        5. 10.2.2.5 入力コンデンサ
        6. 10.2.2.6 MOSFET の選択
        7. 10.2.2.7 ダイオードの選択
        8. 10.2.2.8 効率の推定
      3. 10.2.3 アプリケーション曲線
    3. 10.3 システム例
  12. 11電源に関する推奨事項
  13. 12レイアウト
    1. 12.1 レイアウトのガイドライン
    2. 12.2 レイアウト例
  14. 13デバイスおよびドキュメントのサポート
    1. 13.1 デバイスのサポート
      1. 13.1.1 サード・パーティ製品に関する免責事項
      2. 13.1.2 開発サポート
        1. 13.1.2.1 WEBENCH® ツールによるカスタム設計
    2. 13.2 ドキュメントのサポート
      1. 13.2.1 関連資料
    3. 13.3 ドキュメントの更新通知を受け取る方法
    4. 13.4 サポート・リソース
    5. 13.5 商標
    6. 13.6 静電気放電に関する注意事項
    7. 13.7 用語集
  15. 14メカニカル、パッケージ、および注文情報

機能ブロック図

GUID-39C57F2C-B31D-4459-ABDF-0823610A858B-low.gif