JAJU633 October   2018

 

  1.    概要
  2.    リソース
  3.    特長
  4.    アプリケーション
  5.    デザイン・イメージ
  6. 1System Description
    1. 1.1 Key System Specifications
  7. 2System Overview
    1. 2.1 Block Diagram
    2. 2.2 Highlighted Products
      1. 2.2.1 TPS92692-Q1
    3. 2.3 LM74700
    4. 2.4 System Design Theory
      1. 2.4.1 Design Procedure
        1. 2.4.1.1  Operating Parameters, Duty Cycle
        2. 2.4.1.2  Setting the Switching Frequency
        3. 2.4.1.3  Inductor Value Calculation
        4. 2.4.1.4  Peak Inductor Current
        5. 2.4.1.5  Calculating RIS (R9)
        6. 2.4.1.6  Minimum Output Capacitance
        7. 2.4.1.7  Setting the LED Current
        8. 2.4.1.8  Soft-Start Capacitor
        9. 2.4.1.9  Overvoltage Protection (OVP)
        10. 2.4.1.10 Main N-Channel MOSFET Selection
        11. 2.4.1.11 Rectifier Diode Selection
        12. 2.4.1.12 Thermal Protection
      2. 2.4.2 Designing for Low EMI
        1. 2.4.2.1 EMI Performance
        2. 2.4.2.2 EMI Filter Design
          1. 2.4.2.2.1 Additional EMI Considerations
  8. 3Hardware, Software, Testing Requirements, and Test Results
    1. 3.1 Required Hardware and Software
    2. 3.2 Testing and Results
      1. 3.2.1 Test Setup
      2. 3.2.2 Test Results
        1. 3.2.2.1 Nominal Operation Waveforms
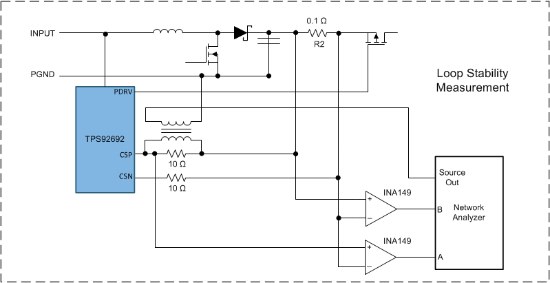
          1. 3.2.2.1.1 Loop Stability Measurements Block Diagram
        2. 3.2.2.2 Efficiency and Line Regulation: Done for different power level for Boost (Hi Beam and Lo Beam) or Boost to Battery for Lo Beam only
        3. 3.2.2.3 Thermal Scan
  9. 4Design Files
    1. 4.1 Schematics
    2. 4.2 Bill of Materials
    3. 4.3 Layout Prints
    4. 4.4 Altium Project
    5. 4.5 Gerber Files
    6. 4.6 Assembly Drawings
  10. 5Related Documentation
    1. 5.1 商標

Nominal Operation Waveforms

TIDA-050002 Soft_Start_LB.gifFigure 9. Low Beam Mode Startup—CH1: VIN, CH2: Switch Node
(Q3 Drain) Voltage, and CH4: LED Current
TIDA-050002 Switching_Waveform_HB_LB.gifFigure 11. Normal Operation Fswitch at 275 KHz—
CH1: Switch Node (Q3 Drain), CH2: VLED in High Beam and Low Beam Mode,
and CH4: LED Current for Ouput power of 55 W
TIDA-050002 Soft_Start_HB_LB.gifFigure 10. High Beam/Low Beam Mode Steady State Switching—CH2: Switch Node (Q3 Drain) Voltage
and CH4: LED Current for Ouput power of 55 W
TIDA-050002 HB_LB_PWM_Scope.gifFigure 12. 240 Hz, 33% Duty Cycle PWM Dimming Feature with R18 (100 KΩ)—
CH1: PDRV, and CH4: LED Current
TIDA-050002 Gain_Phase_LB.gifFigure 13. Gain Phase Margin for LB only in Buck Boost Mode (7 LEDs at 27.5 W)
Cross Over: 3.15 kHz Phase Margin: 48.6 Degree Gain Margin: 13.9 dB
TIDA-050002 Gain_Phase_HB_LB.gifFigure 14. Gain Phase Margin for HB/LB Boost Mode 55 W (Low Beam: 7 LEDs HB: 7 LEDs)
Cross Over: 2.42 kHz Phase Margin: 55.4 Degree Gain Margin: 13.5 dB

Section 3.2.2.1.1 shows the network analyzer circuit that measures loop stability. In addition, a pair of differential amplifier (INA149) is used to remove high common mode DC voltage from the signal feeding back to the Network Analyzer. An isolation amplifier is used to generate the injection signal. The requirement of INA149 differential amplifiers is to remove high common mode voltage which exceed the input range of the Network Analyzer for gain and phase margin measurements.

Loop Stability Measurements Block Diagram

TIDA-050002 Loop_Stability_Block_Diagram.gif