SFFS799 March   2024 TLV2365-Q1 , TLV365-Q1

 

  1.   1
  2.   Trademarks
  3. 1Overview
  4. 2Functional Safety Failure In Time (FIT) Rates
    1. 2.1 SOT-23 Package
    2. 2.2 SOIC Package
  5. 3Failure Mode Distribution (FMD)
  6. 4Pin Failure Mode Analysis (Pin FMA)
    1. 4.1 SOT-23 Package
    2. 4.2 SOIC Package

Overview

This document contains information for TLVx365-Q1 (SOT-23 and SOIC packages) to aid in a functional safety system design. The SOT-23 package is the TLV365-Q1 and the SOIC package is the TLV2365-Q1. Information provided are:

  • Functional Safety Failure In Time (FIT) rates of the semiconductor component estimated by the application of industry reliability standards
  • Component failure modes and their distribution (FMD) based on the primary function of the device
  • Pin failure mode analysis (Pin FMA)

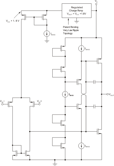
TLVx365-Q1 shows the device functional block diagram for reference.

GUID-B6423DC6-E410-4A2A-B679-C710344E5EC2-low.gifFigure 1-1 Functional Block Diagram

TLVx365-Q1 was developed using a quality-managed development process, but was not developed in accordance with the IEC 61508 or ISO 26262 standards.