SBAU398 March   2022

 

  1.   Trademarks
  2. 1Introduction
  3. 2Hardware Overview
    1. 2.1 AC-MB Settings
      1. 2.1.1 Audio Serial Interface Settings
        1. 2.1.1.1 USB
        2. 2.1.1.2 Optical or Auxilary Analog Audio Input
        3. 2.1.1.3 External
      2. 2.1.2 AC-MB Power Supply
    2. 2.2 ADCx120Q1EVM-PDK Hardware Settings
      1. 2.2.1 Line Inputs
      2. 2.2.2 Onboard Microphone Configuration
      3. 2.2.3 External Microphone Configurations
  4. 3Software Overview
    1. 3.1 PurePath Console 3 Installation
    2. 3.2 ADCx120Q1EVM GUI Installation
      1. 3.2.1 Software Setup
  5. 4GPIO1 Settings
  6. 5Master Mode Operation
  7. 6Quick Start
    1. 6.1 Configuring the Audio Serial Bus for the I2S Output
    2. 6.2 Saving a Configuration
  8. 7Schematic and Bill of Materials
    1. 7.1 ADCx120Q1EVM-PDK Schematic and Bill of Materials
      1. 7.1.1 ADCx120Q1EVM-PDK Schematic
      2. 7.1.2 ADCx120Q1EVM-PDK Bill of Materials
    2. 7.2 AC-MB Schematic and Bill of Materials
      1. 7.2.1 AC-MB Schematic
      2. 7.2.2 AC-MB Bill of Materials
    3. 7.3 Matlab Audio Capture Example

GPIO1 Settings

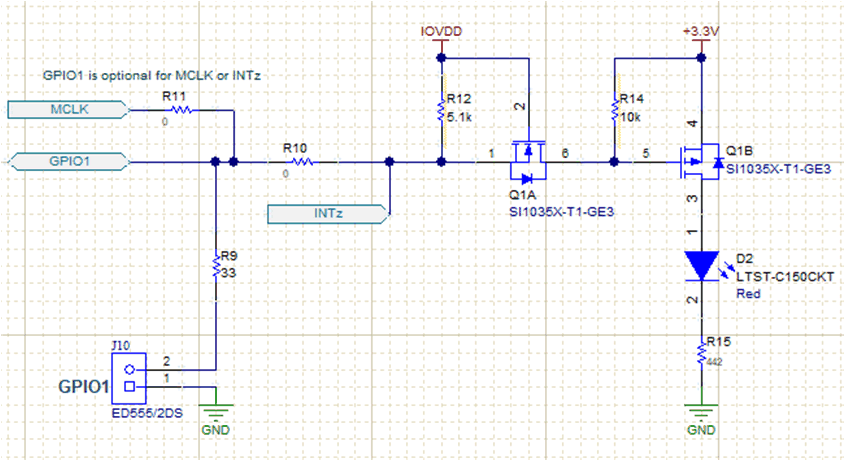
The GPIO1 pin can be configured for a variety of different functions. Figure 4-1 shows the possible settings. By default, the EVM is configured with GPIO1 connected to an interrupt LED to match the default GPIO1 configuration of the PCMx120-Q1 device. This setting causes the INTERRUPT LED on the board to light whenever an IRQ occurs, such as when the VAD is configured to generate an interrupt on voice detection. If GPIO1 is to be used a function other than interrupt, modifications may be required to the 0-Ω resistors installed. Figure 4-2 shows a schematic for the GPIO1 pin layout.

GUID-F503FB73-1514-4130-8345-854AC9B3ECF5-low.gifFigure 4-1 GPIO1 Function and Output Drive Settings
GUID-DC126B79-6C1B-4626-911B-BA853C1EE8CF-low.gifFigure 4-2 GPIO1 Schematic