SBOS758F April 2016 – June 2024 THS6212
PRODUCTION DATA
The first step in a transformer-coupled, twisted-pair driver design is to compute the peak-to-peak output voltage from the target specifications. This calculation is done using Equation 8 to Equation 11:

where
These values produce the following:


where

where
Consolidating Equation 8 to Equation 11 allows the required peak-to-peak voltage at the load to be expressed as a function of the crest factor, the load impedance, and the power at the load, as given by Equation 12:

VLPP is usually computed for a nominal line impedance and can be taken as a fixed design target.
The next step in the design is to compute the individual amplifier output voltage and currents as a function of peak-to-peak voltage on the line and transformer-turns ratio.
When this turns ratio changes, the minimum allowed supply voltage also changes. The peak current in the amplifier output is given by Equation 13:

where
Figure 7-5 Driver Peak Output VoltageWith the previous information available, a supply voltage and the turns ratio desired for the transformer can now be selected, and the headroom for the THS6212 can be calculated.
The model shown in Figure 7-6 can be described with Equation 14 and Equation 15 as:


The minimum supply voltage for power and load requirements is given by Equation 15.
V1, V2, R1, and R2 are given in Table 7-1 for the ±14-V operation.
Figure 7-6 Line Driver Headroom Model| VS | V1 | R1 | V2 | R2 |
|---|---|---|---|---|
| ±14 V | 1 V | 0.6 Ω | 1 V | 1.2 Ω |
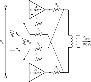
When using a synthetic output impedance circuit (see Figure 7-4), a significant drop in bandwidth occurs from the specification provided in the Electrical Characteristics tables. This apparent drop in bandwidth for the differential signal is a result of the apparent increase in the feedback transimpedance for each amplifier. This feedback transimpedance equation is given by Equation 16:

To increase the 0.1-dB flatness to the frequency of interest, adding a serial RC in parallel with the gain resistor can be needed, as shown in Figure 7-7.
Figure 7-7 0.1-dB Flatness Compensation Circuit