SFFS006B November   2020  – March 2024 LMR33610 , LMR33620 , LMR33630 , LMR33640

 

  1.   1
  2.   Trademarks
  3. 1Overview
  4. 2Functional Safety Failure In Time (FIT) Rates
    1. 2.1 LMR33610, LMR33620 Functional Safety Failure in Time (FIT) Rates
    2. 2.2 LMR33630 Functional Safety Failure In Time (FIT) Rates
    3. 2.3 LMR33640 Functional Safety Failure In Time (FIT) Rates
  5. 3Failure Mode Distribution (FMD)
  6. 4Pin Failure Mode Analysis (Pin FMA)
    1. 4.1 VQFN Package
    2. 4.2 HSOIC Package
  7. 5Revision History

Overview

This document contains information for LMR336x0 in the VQFN and HSOIC packages to aid in a functional safety system design. Information provided are:

  • Functional Safety Failure In Time (FIT) rates of the semiconductor component estimated by the application of industry reliability standards
  • Component failure modes and their distribution (FMD) based on the primary function of the device
  • Pin failure mode analysis (Pin FMA)

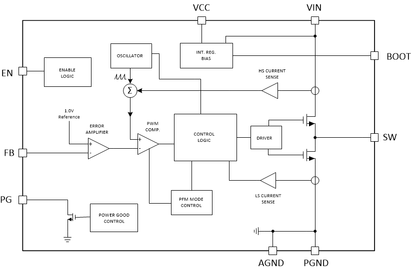
Figure 1-1 shows the device functional block diagram for reference.

GUID-F135912C-18A7-4181-84CB-0740E4817E79-low.gifFigure 1-1 Functional Block Diagram

LMR336x0 was developed using a quality-managed development process, but was not developed in accordance with the IEC 61508 or ISO 26262 standards.