SLAA717A August   2016  – March 2022 ADS1601 , ADS1602 , ADS1605 , ADS1606 , ADS1625 , ADS1626

 

  1. 11
    1.     2
      1.      3
        1.       4

External Reference

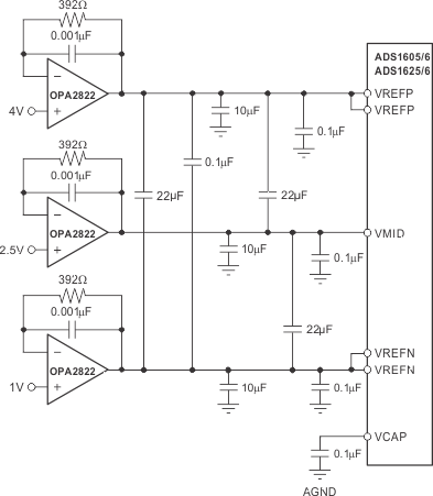
To use an external reference, set the REFEN pin high. This deactivates the internal generators for VREFP, VREFN and VMID, and saves approximately 25 mA of current on the analog supply (AVDD). The voltages applied to these pins must be within the values specified in the Electrical Characteristics table. Typically VREFP = 4 V, VMID = 2.5 V and VREFN = 1 V. The external circuitry must be capable of providing both a dc and a transient current.

Figure 2-1 shows the recommended circuitry for driving these reference inputs. Keep the resistances used in the buffer circuits low to prevent excessive thermal noise from degrading performance. Layout of these circuits is critical, make sure to follow good high-speed layout practices. Place the buffers and especially the bypass capacitors as close to the pins as possible. VCAP is unaffected by the setting on REFEN and must be bypassed when using the internal or an external reference.

GUID-6099E066-5C11-4372-9EC7-3EB0B7CE1B31-low.gifFigure 2-1 Recommended External Reference Buffer Circuit