SLUS970C March   2011  – November 2023 TPS40170

PRODUCTION DATA  

  1.   1
  2. Features
  3. Applications
  4. Description
  5. Pin Configuration and Functions
  6. Specifications
    1. 5.1 Absolute Maximum Ratings
    2. 5.2 Handling Ratings
    3. 5.3 Recommended Operating Conditions
    4. 5.4 Thermal Information
    5. 5.5 Electrical Characteristics
    6. 5.6 Typical Characteristics
  7. Detailed Description
    1. 6.1 Overview
    2. 6.2 Functional Block Diagram
    3. 6.3 Feature Description
      1. 6.3.1  LDO Linear Regulators and Enable
      2. 6.3.2  Input Undervoltage Lockout (UVLO)
        1. 6.3.2.1 Equations for Programming the Input UVLO:
      3. 6.3.3  Oscillator and Voltage Feed-Forward
        1. 6.3.3.1 Calculating the Timing Resistance (RRT)
      4. 6.3.4  Overcurrent Protection and Short-Circuit Protection (OCP and SCP)
      5. 6.3.5  Soft-Start and Fault-Logic
        1. 6.3.5.1 Soft Start During Overcurrent Fault
        2. 6.3.5.2 Equations for Soft Start and Restart Time
      6. 6.3.6  Overtemperature Fault
      7. 6.3.7  Tracking
      8. 6.3.8  Adaptive Drivers
      9. 6.3.9  Start-Up into Pre-Biased Output
      10. 6.3.10 Power Good (PGOOD)
      11. 6.3.11 PGND and AGND
    4. 6.4 Device Functional Modes
      1. 6.4.1 Frequency Synchronization
      2. 6.4.2 Operation Near Minimum VIN (VVIN ≤ 4.5 V)
  8. Application and Implementation
    1. 7.1 Application Information
      1. 7.1.1 Bootstrap Resistor
      2. 7.1.2 SW Node Snubber Capacitor
      3. 7.1.3 Input Resistor
      4. 7.1.4 LDRV Gate Capacitor
    2. 7.2 Typical Application
      1. 7.2.1 Design Requirements
      2. 7.2.2 Detailed Design Procedure
        1. 7.2.2.1  Custom Design with WEBENCH® Tools
        2. 7.2.2.2  List of Materials
        3. 7.2.2.3  Select a Switching Frequency
        4. 7.2.2.4  Inductor Selection (L1)
        5. 7.2.2.5  Output Capacitor Selection (C9)
        6. 7.2.2.6  Peak Current Rating of Inductor
        7. 7.2.2.7  Input Capacitor Selection (C1, C6)
        8. 7.2.2.8  MOSFET Switch Selection (Q1, Q2)
        9. 7.2.2.9  Timing Resistor (R7)
        10. 7.2.2.10 UVLO Programming Resistors (R2, R6)
        11. 7.2.2.11 Boot-Strap Capacitor (C7)
        12. 7.2.2.12 VIN Bypass Capacitor (C18)
        13. 7.2.2.13 VBP Bypass Capacitor (C19)
        14. 7.2.2.14 VDD Bypass Capacitor (C16)
        15. 7.2.2.15 SS Timing Capacitor (C15)
        16. 7.2.2.16 ILIM Resistor (R9, C17)
        17. 7.2.2.17 SCP Multiplier Selection (R5)
        18. 7.2.2.18 Feedback Divider (R10, R11)
        19. 7.2.2.19 Compensation: (R4, R13, C13, C14, C21)
      3. 7.2.3 Application Curves
    3. 7.3 Power Supply Recommendations
    4. 7.4 Layout
      1. 7.4.1 Layout Guidelines
      2. 7.4.2 Layout Example
  9. Device and Documentation Support
    1. 8.1 Device Support
      1. 8.1.1 Third-Party Products Disclaimer
      2. 8.1.2 Development Support
        1. 8.1.2.1 Custom Design with WEBENCH® Tools
      3. 8.1.3 Related Devices
    2. 8.2 Documentation Support
      1. 8.2.1 Related Documentation
    3. 8.3 Receiving Notification of Documentation Updates
    4. 8.4 Support Resources
    5. 8.5 Trademarks
    6. 8.6 Electrostatic Discharge Caution
    7. 8.7 Glossary
  10. Revision History
  11. 10Mechanical, Packaging, and Orderable Information

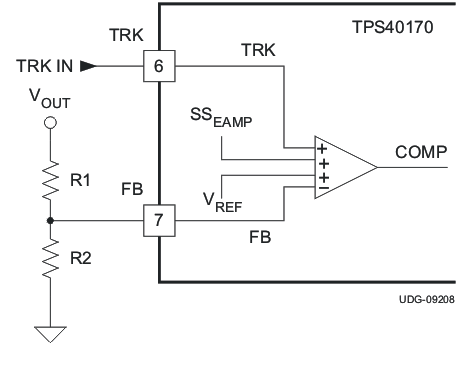
Tracking

The TRK pin is used for output voltage tracking. The output voltage is regulated so that the FB pin equals the lowest of the internal reference voltage (VREF) or the level-shifted SS pin voltage (SSEAMP) or the TRK pin voltage. After the TRK pin goes above the reference voltage, then the output voltage is no longer governed by the TRK pin, but it is governed by the reference voltage.

If the voltage tracking function is used, then it must be noted that the SS pin capacitor must remain connected as the SS pin and is also used for FAULT timing. For proper tracking using the TRK pin, the tracking voltage must be allowed to rise only after SSEAMP has exceeded VREF, so that there is no possibility of the TRK pin voltage being higher than the SSEAMP voltage. From Soft-Start WaveformsSoft-Start Waveforms, for SSEAMP = 0.6 V, the SS pin voltage is typically 1.7 V.

The maximum slew rate on the TRK pin must be determined by the output capacitance and feedback loop bandwidth. A higher slew rate can possibly trip overcurrent protection.

Figure 6-9 shows the tracking functional block. For SSEAMP voltages greater than TRK pin voltage, the VOUT is given by Equation 12 and Equation 13.


For 0 V < VTRK < VREF


Equation 12. GUID-D40506AA-5B87-4172-B6FC-74B93A03DB2C-low.gif


For VTRK > VREF


Equation 13. GUID-74BF13EB-32A2-46C2-936C-E4F675179437-low.gif
GUID-E7D48EF7-2AB0-439E-9CDD-3ECD9D0E503A-low.gif Figure 6-9 Tracking Functional Block

There are three potential applications for the tracking function.

  • simultaneous voltage tracking
  • ratiometric voltage tracking
  • sequential startup mode

The tracking function configurations and waveforms are shown in Figure 6-10, Figure 6-12, and Figure 6-14 respectively.

In simultaneous voltage tracking shown in Figure 6-10, tracking signals, VTRK1 and VTRK2, of two modules, POL1 and POL2, start up at the same time and their output voltages VOUT1 initial and VOUT2 initial are approximately the same during initial startup. Because VTRK1 and VTRK2 are less than VREF (0.6 V, typical), Equation 12 is used. As a result, components selection must meet Equation 14.

Equation 14. GUID-CFA6C21E-40DD-4D5C-B05F-9DEB831409A1-low.gif

After the lower output voltage setting reaches output voltage VOUT1 set point, where VTRK1 increases above VREF, the output voltage of the other one (VOUT2) continues increasing until it reaches its own set point, where VTRK2 increases above VREF. At that time, Equation 13 is used. As a result, the resistor settings must meet Equation 15 and Equation 16.

Equation 15. GUID-FD1EB3FA-A435-43B2-A2BC-4D445B1D4639-low.gif
Equation 16. GUID-FE356B9A-07CE-476B-932F-2D49A44FD5EE-low.gif

Equation 14 can be simplified into Equation 17 by replacing with Equation 15 and Equation 16.

Equation 17. GUID-0DF29E82-EDD1-4A16-8023-CC125F1338EC-low.gif

If 5 V = VOUT2 and 2.5 V = VOUT1 are required, according to Equation 15, Equation 16 and Equation 17, the selected components can be as following:

  • R5 = R6 = R4 = R2 = 10 kΩ
  • R1 = 3.16 kΩ
  • R3 = 1.37 kΩ
GUID-E82D72F1-C372-494C-A25B-9355D4DD184C-low.gifFigure 6-10 Simultaneous Voltage Tracking Schematic
GUID-7755FDAA-A41D-4D96-B276-45D2EB110B8B-low.gifFigure 6-11 Simultaneous Voltage Tracking Waveform

In ratiometric voltage tracking shown in Figure 6-12, the two tracking voltages, VTRK1 and VTRK2, for two modules, POL1 and POL2, are the same. Their output voltage, VOUT1 and VOUT2, are different with different voltage divider R2/R1 and R4/R3. VOUT1 and VOUT2 increase proportionally and reach their output voltage set points at about the same time.

GUID-BDD38C9B-96B2-4255-970F-073B1B68C999-low.gifFigure 6-12 Ratiometric Voltage Tracking Schematic
GUID-AFD6B070-2D19-4BAE-AAE6-21C277AFD2D4-low.gifFigure 6-13 Ratiometric Voltage Tracking Waveform

Sequential start-up is shown in Figure 6-14. During start-up of the first module, POL1, PGOOD1 is pulled to low. Because PGOOD1 is connected to soft-start SS2 of the second module, POL2, is not able to charge its soft-start capacitor. After output voltage VOUT1 of POL1 reaches its setting point, PGOOD1 is released. POL2 starts charging its soft-start capacitor. Finally, output voltage VOUT2 of POL2 reaches its setting point.

GUID-85D112F0-8100-419D-901B-7DCCE6D0F391-low.gifFigure 6-14 Sequential Start-Up Schematic
GUID-F192A0B2-DB35-4A38-B180-CE1165E46B8A-low.gifFigure 6-15 Sequential Start-Up Waveform
Note:

The TRK pin has high impedance, so it is a noise sensitive terminal. If the tracking function is used, TI recommends a small RC filter at the TRK pin to filter out high-frequency noise.

If the tracking function is not used, the TRK pin must be pulled up directly or through a resistor (with a value between 10 kΩ and 100 kΩ) to VDD.