SLUUC85B June   2020  – September 2020 TPS62860 , TPS62861

 

  1.   Trademarks
  2. 1Introduction
    1. 1.1 Background
    2. 1.2 Performance Specification
    3. 1.3 Modifications
      1. 1.3.1 IC U1 Operation
  3. 2Setup
    1. 2.1 Input and Output Connector Description
      1. 2.1.1 J1, Pin 1 and 2 – VIN
      2. 2.1.2 J1, Pin 3 and 4 – S+/S-
      3. 2.1.3 J1, Pin 5 and 6 – GND
      4. 2.1.4 J2, Pin 1 and 2 – VOUT
      5. 2.1.5 J2, Pin 3 and 4 – S+/S-
      6. 2.1.6 J2, Pin 5 and 6 – GND
      7. 2.1.7 J3 – I2C
      8. 2.1.8 JP1 – EN
      9. 2.1.9 JP2 – VSEL
    2. 2.2 Setup
  4. 3Board Layout
    1. 3.1 Layout
  5. 4Schematic and Bill of Materials
    1. 4.1 Schematic
    2. 4.2 Bill of Materials
  6. 5Software User Interface
    1. 5.1 Software Setup
    2. 5.2 Interface Hardware Setup
    3. 5.3 User Interface Operation
      1. 5.3.1 Home Screen
      2. 5.3.2 Settings Screen
      3. 5.3.3 Register Map Screen
  7.   Revision History

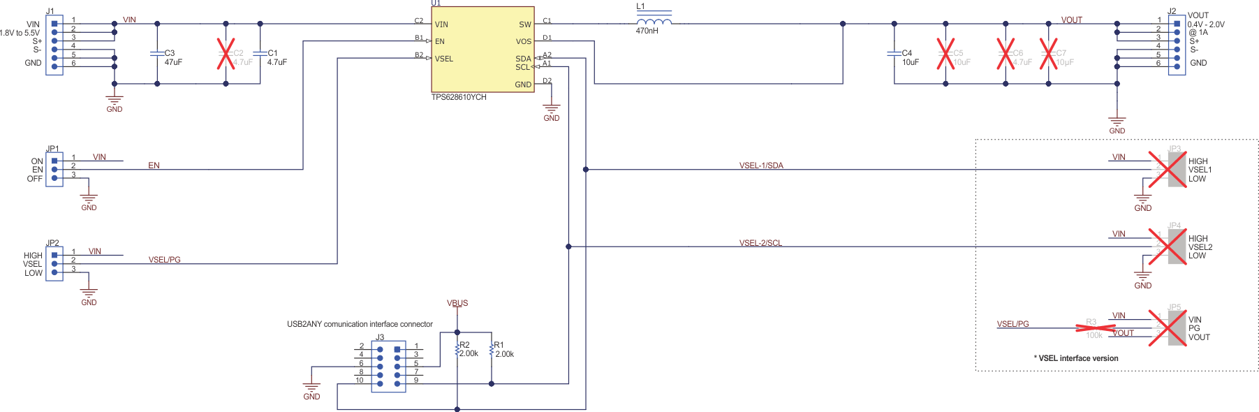
Schematic

Figure 4-1 illustrates the EVM schematic.
GUID-20200921-CA0I-RNQH-GRMJ-37CZ7FZKZTRT-low.gif Figure 4-1 TPS628600EVM Schematic

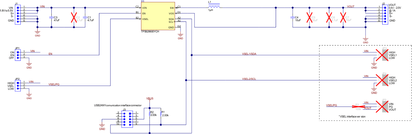
Figure 4-2 illustrates the EVM schematic.

GUID-AAE01B80-BBCC-44F6-BD5E-A18E3DD0C5EF-low.gif Figure 4-2 TPS628610EVM Schematic