SNLU262A december   2019  – june 2023 DP83826I

 

  1.   1
  2.   DP83826EVM User’s Guide
  3.   Trademarks
  4. 1Definitions
  5. 2Introduction
    1. 2.1 Key Features
    2. 2.2 Operation – Quick Setup
      1. 2.2.1 Power Supply
      2. 2.2.2 Power Inputs
      3. 2.2.3 Software
        1. 2.2.3.1 MSP430 Driver
        2. 2.2.3.2 USB-2-MDIO Software
  6. 3Board Setup Details
    1. 3.1 Block Diagram
    2. 3.2 EVM High Level Summary
  7. 4Configurations Options
    1. 4.1 MDIO Register Access
  8. 5EMI Results
    1. 5.1 Setup
    2. 5.2 Results
  9. 6DP83826EVM Schematics
  10. 7DP83826EVM BOM
  11. 8Revision History

DP83826EVM Schematics

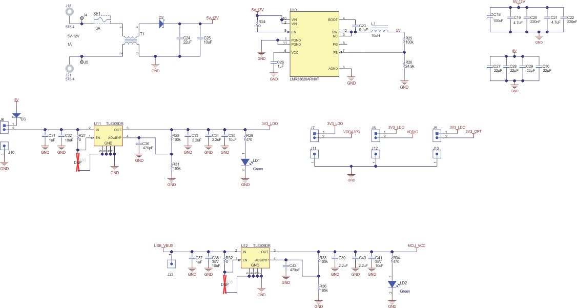
GUID-145FEA24-9331-4143-B7E1-B6B9DA131CB8-low.gif Figure 6-1 DP83826EVM Power Schematic
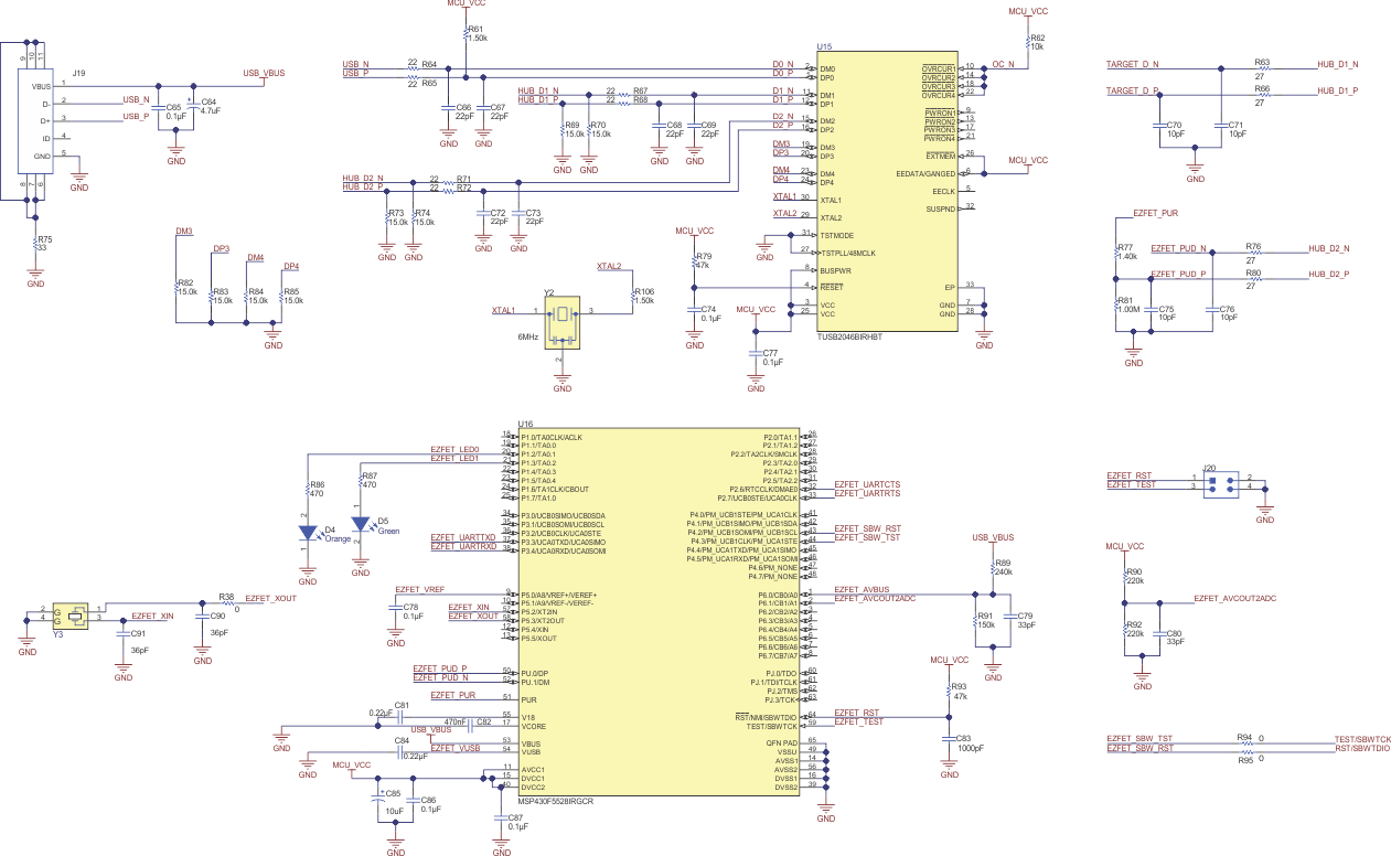
GUID-5965C940-0AF1-4A4C-B8CF-3F329526F7BA-low.gif Figure 6-2 DP83826EVM Main Schematic
GUID-A0D1BCE3-D88B-4696-8859-2EEF1B16C5EE-low.gif Figure 6-3 DP83826EVM USB HUB and EZFET Schematic
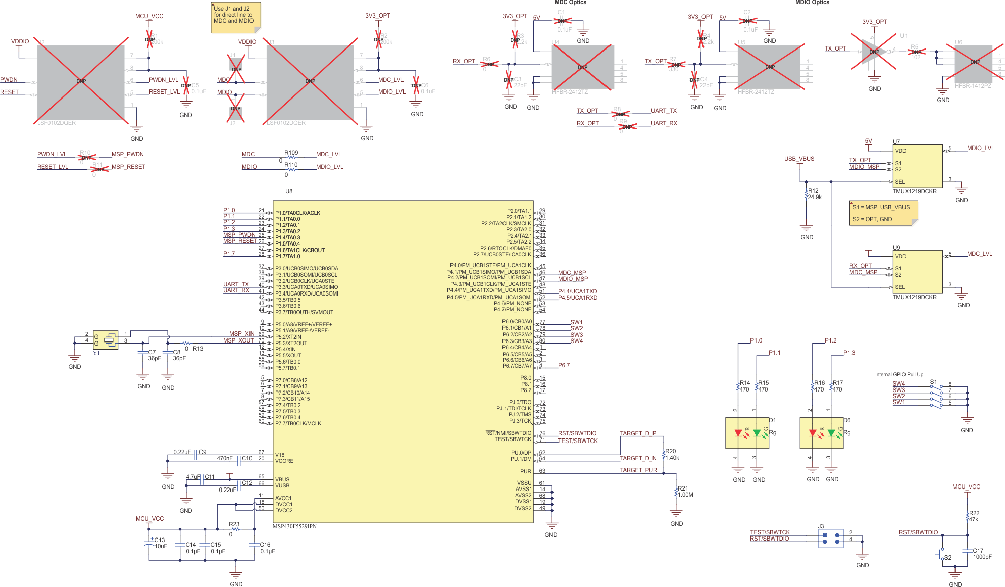
GUID-E79CF769-C020-4A2E-89CE-84AFD7C2445A-low.gif Figure 6-4 DP83826EVM MSP430 and SMI Schematic
GUID-79DE0EE9-D0A8-4D4A-8AFA-0DD39987D959-low.gif Figure 6-5 DP83826EVM Breakout Board Schematic