SNVA919A January   2020  – July 2020 LM25180 , LM25180-Q1 , LM5180 , LM5180-Q1 , LM5181 , LM5181-Q1

 

  1.   Trademarks
  2. 1Overview
  3. 2Functional Safety Failure In Time (FIT) Rates
  4. 3Failure Mode Distribution (FMD)
  5. 4Pin Failure Mode Analysis (Pin FMA)
  6. 5Revision History

Overview

This document contains information for LM5180, LM5180-Q1, LM25180, LM25180-Q1, LM5181, and LM5181-Q1 (WSON package) to aid in a functional safety system design. Information provided are:

  • Functional Safety Failure In Time (FIT) rates of the semiconductor component estimated by the application of industry reliability standards
  • Component failure modes and their distribution (FMD) based on the primary function of the device
  • Pin failure mode analysis (Pin FMA)

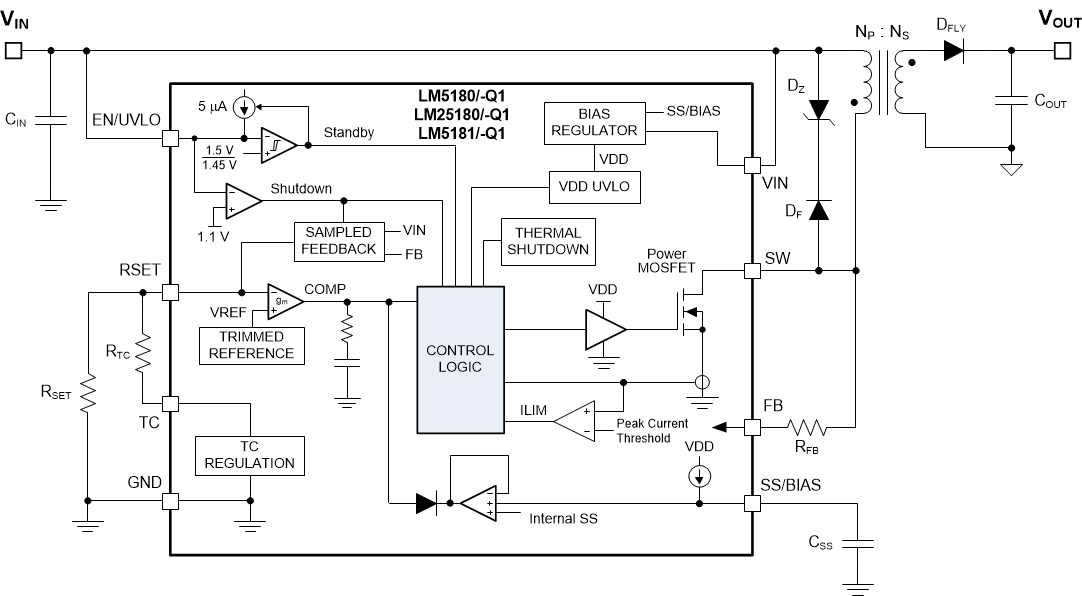
Figure 1-1 shows the device functional block diagram for reference.

GUID-20200701-SS0I-CDNG-89ZT-JZ5DXRXDHS0P-low.gifFigure 1-1 Functional Block Diagram

LM5180, LM5180-Q1, LM25180, LM25180-Q1, LM5181, and LM5181-Q1 were developed using a quality-managed development process, but were not developed in accordance with the IEC 61508 or ISO 26262 standards.