SLVAEN1A February   2020  – November 2022 TPS61022 , TPS61023

 

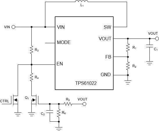
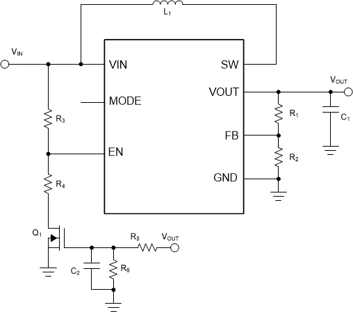
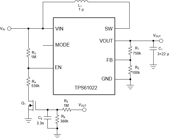
  1.   Adjustable Undervoltage Lockout Circuit Used in TPS61022 and TPS61023
  2.   Trademarks
  3. 1Introduction
  4. 2Proposed Circuit Principle
  5. 3Bench Test
  6. 4References
  7. 5Revision History

Adjustable Undervoltage Lockout Circuit Used in TPS61022 and TPS61023

TI's TPS61022 and TPS61023 boost converters can operate down to a 0.4-V input voltage after the devices start up. However, a higher undervoltage lockout value is required in some applications. This application report proposes an external circuit that can adjust the undervoltage lockout voltage between 0.4 V and 1.7 V.