SLUSCG1 September   2018

PRODUCTION DATA.  

  1. Features
  2. Applications
  3. Description
    1.     Simplified Schematic
  4. Revision History
  5. Pin Configuration and Functions
    1.     Pin Functions
  6. Specifications
    1. 6.1  Absolute Maximum Ratings
    2. 6.2  ESD Ratings
    3. 6.3  Recommended Operating Conditions
    4. 6.4  Thermal Information
    5. 6.5  Supply Current
    6. 6.6  Digital Input and Output DC Characteristics
    7. 6.7  LDO Regulator, Wake-up, and Auto-Shutdown DC Characteristics
    8. 6.8  LDO Regulator, Wake-up, and Auto-Shutdown AC Characteristics
    9. 6.9  ADC (Temperature and Cell Measurement) Characteristics
    10. 6.10 Integrating ADC (Coulomb Counter) Characteristics
    11. 6.11 I2C-Compatible Interface Communication Timing
    12. 6.12 SHUTDOWN and WAKE-UP Timing
    13. 6.13 Typical Characteristics
  7. Detailed Description
    1. 7.1 Overview
    2. 7.2 Functional Block Diagram
    3. 7.3 Feature Description
      1. 7.3.1  Device Configuration
      2. 7.3.2  ALERT Interrupt and SHUTDOWN Wake-up
      3. 7.3.3  Voltage Measurement and Calibration
      4. 7.3.4  Temperature Measurement
      5. 7.3.5  Charging and Termination
      6. 7.3.6  Accumulated Charge Measurement
      7. 7.3.7  Gas Gauging
      8. 7.3.8  Battery Condition Warnings
      9. 7.3.9  Configuration Update
      10. 7.3.10 End-Of-Service Determination
      11. 7.3.11 Battery Level Threshold
      12. 7.3.12 Communications
        1. 7.3.12.1 I2C Interface
        2. 7.3.12.2 I2C Time Out
        3. 7.3.12.3 I2C Command Waiting Time
        4. 7.3.12.4 I2C Clock Stretching
      13. 7.3.13 Additional Data Memory Parameter Descriptions
    4. 7.4 Device Functional Modes
      1. 7.4.1 INITIALIZATION Mode
      2. 7.4.2 NORMAL Mode
      3. 7.4.3 SLEEP Mode
      4. 7.4.4 SHUTDOWN Mode
  8. Application and Implementation
    1. 8.1 Application Information
      1. 8.1.1 Getting Started
    2. 8.2 Typical Applications
      1. 8.2.1 Design Requirements
      2. 8.2.2 Detailed Design Procedure
        1. 8.2.2.1 REGIN Voltage Sense Input
        2. 8.2.2.2 Integrated LDO Capacitor
        3. 8.2.2.3 Sense Resistor Selection
      3. 8.2.3 External Thermistor Support
      4. 8.2.4 Learning Load Enable (LEN) from Host
      5. 8.2.5 I2C
      6. 8.2.6 Temperature Sense
      7. 8.2.7 Application Curves
  9. Power Supply Recommendation
    1. 9.1 Power Supply Decoupling
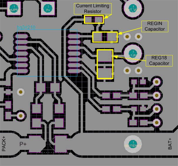
  10. 10Layout
    1. 10.1 Layout Guidelines
    2. 10.2 Layout Example
  11. 11Device and Documentation Support
    1. 11.1 Device Support
      1. 11.1.1 Tools
    2. 11.2 Documentation Support
      1. 11.2.1 Related Documentation
    3. 11.3 Community Resources
    4. 11.4 Trademarks
    5. 11.5 Electrostatic Discharge Caution
    6. 11.6 Glossary
  12. 12Mechanical, Packaging, and Orderable Information

Package Options

Mechanical Data (Package|Pins)
Thermal pad, mechanical data (Package|Pins)
Orderable Information

Layout Example

bq34210-Q1 LayoutRSENSE.gifFigure 8. bq34210-Q1 Sense Resistor Layout
bq34210-Q1 LayoutCaps.gifFigure 9. bq34210-Q1 Capacitor Layout