SLVSBA5D October   2012  – April 2016 DRV8313

PRODUCTION DATA.  

  1. Features
  2. Applications
  3. Description
  4. Revision History
  5. Pin Configuration and Functions
  6. Specifications
    1. 6.1 Absolute Maximum Ratings
    2. 6.2 ESD Ratings
    3. 6.3 Recommended Operating Conditions
    4. 6.4 Thermal Information
    5. 6.5 Electrical Characteristics
    6. 6.6 Switching Characteristics
    7. 6.7 Typical Characteristics
  7. Detailed Description
    1. 7.1 Overview
    2. 7.2 Functional Block Diagram
    3. 7.3 Feature Description
      1. 7.3.1 Output Stage
      2. 7.3.2 Bridge Control
      3. 7.3.3 Charge Pump
      4. 7.3.4 Comparator
      5. 7.3.5 Protection Circuits
        1. 7.3.5.1 Undervoltage Lockout (UVLO)
        2. 7.3.5.2 Thermal Shutdown (TSD)
        3. 7.3.5.3 Overcurrent Protection (OCP)
    4. 7.4 Device Functional Modes
      1. 7.4.1 nRESET and nSLEEP Operation
  8. Application and Implementation
    1. 8.1 Application Information
    2. 8.2 Typical Applications
      1. 8.2.1 Three-Phase Brushless-DC Motor Control
        1. 8.2.1.1 Design Requirements
        2. 8.2.1.2 Detailed Design Procedure
          1. 8.2.1.2.1 Motor Voltage
          2. 8.2.1.2.2 Motor Commutation
        3. 8.2.1.3 Application Curve
      2. 8.2.2 Three-Phase Brushless-DC Motor Control With Current Monitor
        1. 8.2.2.1 Design Requirements
        2. 8.2.2.2 Detailed Design Procedure
          1. 8.2.2.2.1 Trip Current
          2. 8.2.2.2.2 Sense Resistor
      3. 8.2.3 Brushed-DC and Solenoid Load
        1. 8.2.3.1 Design Requirements
          1. 8.2.3.1.1 Detailed Design Procedure
      4. 8.2.4 Three Solenoid Loads
        1. 8.2.4.1 Design Requirements
          1. 8.2.4.1.1 Detailed Design Procedure
  9. Power Supply Recommendations
    1. 9.1 Bulk Capacitance
  10. 10Layout
    1. 10.1 Layout Guidelines
    2. 10.2 Layout Example
    3. 10.3 Thermal Considerations
      1. 10.3.1 Heatsinking
    4. 10.4 Power Dissipation
  11. 11Device and Documentation Support
    1. 11.1 Documentation Support
      1. 11.1.1 Related Documentation
    2. 11.2 Community Resources
    3. 11.3 Trademarks
    4. 11.4 Electrostatic Discharge Caution
    5. 11.5 Glossary
  12. 12Mechanical, Packaging, and Orderable Information

Package Options

Mechanical Data (Package|Pins)
Thermal pad, mechanical data (Package|Pins)
Orderable Information

7 Detailed Description

7.1 Overview

The DRV8313 integrates three independent 2.5-A half-H bridges, protection circuits, sleep mode, fault reporting, and a comparator. The single power supply supports a wide 8-V to 60-V range, making it well-suited for motor drive applications.

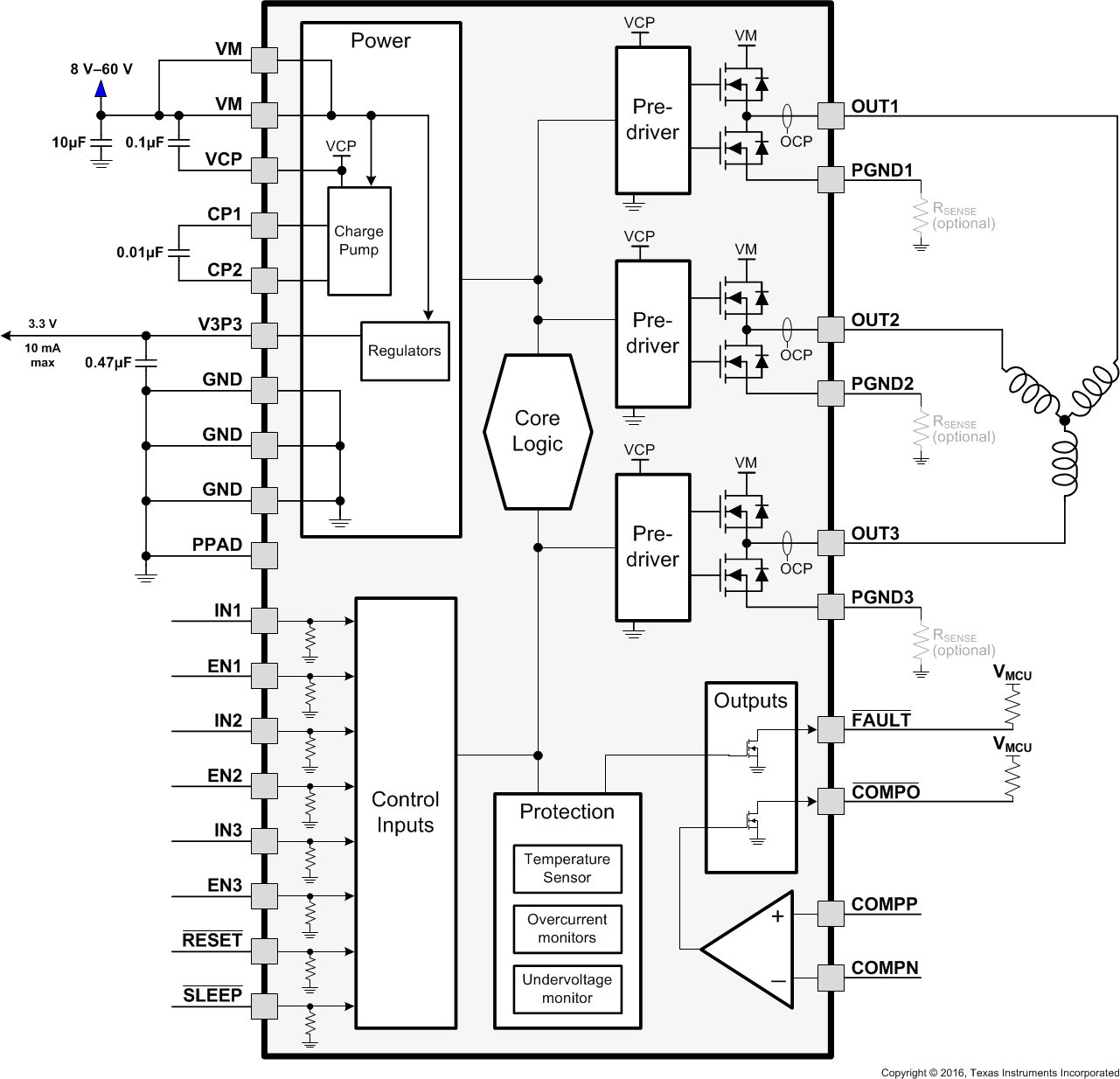
7.2 Functional Block Diagram

DRV8313 block_SLVSBA5.gif

7.3 Feature Description

7.3.1 Output Stage

The DRV8313 contains three half-H-bridge drivers. The source terminals of the low-side FETs of all three half-H-bridges terminate at separate pins (PGND1, PGND2, and PGND3) to allow the use of a low-side current-sense resistor on each output, if desired. The user can also connect all three together to a single low-side sense resistor, or can connect them directly to ground if current sensing is unneeded.

If using a low-side sense resistor, ensure that the voltage on the PGND1, PGND2, or PGND3 pin does not exceed ±500 mV.

The device has two VM motor power-supply pins. Connect both VM pins together to the motor-supply voltage.

7.3.2 Bridge Control

The INx input pins directly control the state (high or low) of the OUTx outputs; the ENx input pins enable or disable the OUTx driver. Table 1 shows the logic:

Table 1. Logic States

INx ENx OUTx
X 0 Z
0 1 L
1 1 H

7.3.3 Charge Pump

Because the output stages use N-channel FETs, the device requires a gate-drive voltage higher than the VM power supply to enhance the high-side FETs fully. The DRV8313 integrates a charge-pump circuit that generates a voltage above the VM supply for this purpose.

The charge pump requires two external capacitors for operation. See the block diagram and pin descriptions for details on these capacitors (value, connection, and so forth).

The charge pump shuts down when nSLEEP is low.

DRV8313 B0481-01_SLVSBA5.gif Figure 11. DRV8313 Charge Pump

7.3.4 Comparator

The DRV8313 includes an uncommitted comparator, which can find use as a current-limit comparator or for other purposes.

Figure 12 shows connections to use the comparator to sense current for implementing a current limit. Current from all three low-side FETs is sensed using a single low-side sense resistor. The voltage across the sense resistor is compared with a reference, and when the sensed voltage exceeds the reference, a current-limit condition is signaled to the controller. The V3P3 internal voltage regulator can be used to set the reference voltage of the comparator.

DRV8313 B0482-01_SLVSBA5.gif Figure 12. Comparator As Current Monitor

7.3.5 Protection Circuits

The DRV8313 has full protection against undervoltage, overcurrent, and overtemperature events.

7.3.5.1 Undervoltage Lockout (UVLO)

If at any time the voltage on the VM pin falls below the undervoltage threshold voltage (VUVLO), all FETs in the H-bridge will be disabled, the charge pump will be disabled, the internal logic is reset, and the nFAULT pin will be driven low. Operation will resume when VM rises above the UVLO threshold. The nFAULT pin will be released after operation has resumed.

7.3.5.2 Thermal Shutdown (TSD)

If the die temperature exceeds safe limits, all FETs in the H-bridge will be disabled and the nFAULT pin will be driven low. Once the die temperature has fallen to a safe level operation will automatically resume. The nFAULT pin will be released after operation has resumed.

7.3.5.3 Overcurrent Protection (OCP)

An analog current limit circuit on each FET limits the current through the FET by removing the gate drive. If this analog current limit persists for longer than tOCP, the device disables the channel experiencing the overcurrent and drives the nFAULT pin low. The driver remains off until either assertion of nRESET or the cycling of VM power.

Overcurrent conditions on both high- and low-side devices, that is, a short to ground, supply, or across the motor winding, all result in an overcurrent shutdown.

Table 2. Fault Condition Summary

FAULT CONDITION ERROR REPORT H-BRIDGE CHARGE PUMP V3P3 RECOVERY
VM undervoltage
(UVLO)
VM < VUVLO
(max 8 V)
nFAULT Disabled Disabled
Operating
VM > VUVLO
(max 8 V)
Thermal Shutdown
(TSD)
TJ > TTSD
(min 150°C)
nFAULT Disabled Operating
Operating
TJ < TTSD - THYS
(THYS typ 35°C)
Overcurrent
(OCP)
IOUT > IOCP
(min 3 A)
nFAULT Disabled Operating
Operating
nRESET

7.4 Device Functional Modes

The DRV8313 is active unless the nSLEEP pin is brought logic low. In sleep mode the charge pump is disabled, the output FETs are disabled Hi-Z, and the V3P3 regulator is disabled. The DRV313 is brought out of sleep mode automatically if nSLEEP is brought logic high.

7.4.1 nRESET and nSLEEP Operation

The nRESET pin, when driven low, resets any faults. It also disables the output drivers while it is active. The device ignores all inputs while nRESET is active. Note that there is an internal power-up-reset circuit, so that driving nRESET at power up is not required.

Driving nSLEEP low puts the device into a low-power sleep state. Entering this state disables the output drivers, stops the gate-drive charge pump, resets all internal logic (including faults), and stops all internal clocks. In this state, the device ignores all inputs until nSLEEP returns inactive-high. When returning from sleep mode, some time (approximately 1 ms) must pass before the motor driver becomes fully operational. The V3P3 regulator remains operational in sleep mode.

Table 3. Functional Modes Summary

FAULT CONDITION H-BRIDGE CHARGE PUMP V3P3
Operating 8 V < VM < 60 V
nSLEEP pin = 1
Operating Operating Operating
Sleep mode 8 V < VM < 60 V
nSLEEP pin = 0
Disabled Disabled Disabled
Fault encountered VM undervoltage (UVLO) Disabled Disabled Operating
Overcurrent (OCP) Disabled Operating Operating
Thermal shutdown (TSD) Disabled Operating Operating