SBOS378A March   2019  – November 2023 INA185

PRODUCTION DATA  

  1.   1
  2. Features
  3. Applications
  4. Description
  5. Pin Configuration and Functions
  6. Specifications
    1. 5.1 Absolute Maximum Ratings
    2. 5.2 ESD Ratings
    3. 5.3 Recommended Operating Conditions
    4. 5.4 Thermal Information
    5. 5.5 Electrical Characteristics
    6. 5.6 Typical Characteristics
  7. Detailed Description
    1. 6.1 Overview
    2. 6.2 Functional Block Diagrams
    3. 6.3 Feature Description
      1. 6.3.1 High Bandwidth and Slew Rate
      2. 6.3.2 Bidirectional Current Monitoring
      3. 6.3.3 Wide Input Common-Mode Voltage Range
      4. 6.3.4 Precise Low-Side Current Sensing
      5. 6.3.5 Rail-to-Rail Output Swing
    4. 6.4 Device Functional Modes
      1. 6.4.1 Normal Mode
      2. 6.4.2 Unidirectional Mode
      3. 6.4.3 Bidirectional Mode
      4. 6.4.4 Input Differential Overload
      5. 6.4.5 Shutdown Mode
  8. Application and Implementation
    1. 7.1 Application Information
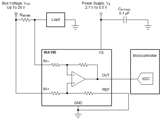
      1. 7.1.1 Basic Connections
      2. 7.1.2 RSENSE and Device Gain Selection
      3. 7.1.3 Signal Filtering
    2. 7.2 Typical Application
      1. 7.2.1 Design Requirements
      2. 7.2.2 Detailed Design Procedure
      3. 7.2.3 Application Curve
    3. 7.3 Power Supply Recommendations
      1. 7.3.1 Common-Mode Transients Greater Than 26 V
    4. 7.4 Layout
      1. 7.4.1 Layout Guidelines
      2. 7.4.2 Layout Example
  9. Device and Documentation Support
    1. 8.1 Device Support
      1. 8.1.1 Development Support
    2. 8.2 Documentation Support
      1. 8.2.1 Related Documentation
    3. 8.3 Receiving Notification of Documentation Updates
    4. 8.4 Support Resources
    5. 8.5 Trademarks
    6. 8.6 Electrostatic Discharge Caution
    7. 8.7 Glossary
  10. Revision History
  11. 10Mechanical, Packaging, and Orderable Information

Package Options

Mechanical Data (Package|Pins)
Thermal pad, mechanical data (Package|Pins)
Orderable Information

Description

The INA185 current sense amplifier is designed for use in cost-sensitive space constrained applications. This device is a bidirectional, current-sense amplifier (also called a current-shunt monitor) that senses the voltage drop across a current-sense resistor at common-mode voltages from –0.2 V to +26 V, independent of the supply voltage. The INA185 integrates a matched resistor gain network in four, fixed-gain device options: 20 V/V, 50 V/V, 100 V/V, or 200 V/V. This matched gain resistor network minimizes gain error and reduces the temperature drift.

The INA185 operates from a single 2.7-V to 5.5-V power supply. The device draws a maximum supply current of 260 µA and features high slew rate and bandwidth making this device an excellent choice for many power-supply and motor-control applications.

The INA185 is available in an industry standard SC70 package and low profile 6-pin, SOT-563 package. The SOT-563 package has a body size of size of only 2.56 mm2, including the device pins. All device options are specified over the extended operating temperature range of –40°C to +125°C.

Package Information
PART NUMBERPACKAGE(1)PACKAGE SIZE(2)
INA185DRL (SOT-563, 6)1.60 mm × 1.60 mm
DCK (SC70, 6)2.00 mm × 2.10 mm
For all available packages, see Section 10.
The package size (length × width) is a nominal value and includes pins, where applicable.
GUID-06BD00A2-67BC-436B-9DDC-A870403AFBCB-low.gif Typical Application Circuit