SBOS378A March   2019  – November 2023 INA185

PRODUCTION DATA  

  1.   1
  2. Features
  3. Applications
  4. Description
  5. Pin Configuration and Functions
  6. Specifications
    1. 5.1 Absolute Maximum Ratings
    2. 5.2 ESD Ratings
    3. 5.3 Recommended Operating Conditions
    4. 5.4 Thermal Information
    5. 5.5 Electrical Characteristics
    6. 5.6 Typical Characteristics
  7. Detailed Description
    1. 6.1 Overview
    2. 6.2 Functional Block Diagrams
    3. 6.3 Feature Description
      1. 6.3.1 High Bandwidth and Slew Rate
      2. 6.3.2 Bidirectional Current Monitoring
      3. 6.3.3 Wide Input Common-Mode Voltage Range
      4. 6.3.4 Precise Low-Side Current Sensing
      5. 6.3.5 Rail-to-Rail Output Swing
    4. 6.4 Device Functional Modes
      1. 6.4.1 Normal Mode
      2. 6.4.2 Unidirectional Mode
      3. 6.4.3 Bidirectional Mode
      4. 6.4.4 Input Differential Overload
      5. 6.4.5 Shutdown Mode
  8. Application and Implementation
    1. 7.1 Application Information
      1. 7.1.1 Basic Connections
      2. 7.1.2 RSENSE and Device Gain Selection
      3. 7.1.3 Signal Filtering
    2. 7.2 Typical Application
      1. 7.2.1 Design Requirements
      2. 7.2.2 Detailed Design Procedure
      3. 7.2.3 Application Curve
    3. 7.3 Power Supply Recommendations
      1. 7.3.1 Common-Mode Transients Greater Than 26 V
    4. 7.4 Layout
      1. 7.4.1 Layout Guidelines
      2. 7.4.2 Layout Example
  9. Device and Documentation Support
    1. 8.1 Device Support
      1. 8.1.1 Development Support
    2. 8.2 Documentation Support
      1. 8.2.1 Related Documentation
    3. 8.3 Receiving Notification of Documentation Updates
    4. 8.4 Support Resources
    5. 8.5 Trademarks
    6. 8.6 Electrostatic Discharge Caution
    7. 8.7 Glossary
  10. Revision History
  11. 10Mechanical, Packaging, and Orderable Information

Package Options

Mechanical Data (Package|Pins)
Thermal pad, mechanical data (Package|Pins)
Orderable Information

Common-Mode Transients Greater Than 26 V

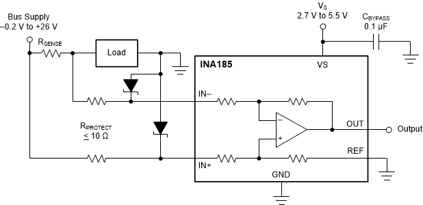
With a small amount of additional circuitry, the INA185 can be used in circuits that are subjected to transients higher than 26 V, such as automotive applications. Use only Zener diodes or Zener-type transient absorbers (sometimes referred to as transorbs)—any other type of transient absorber has an unacceptable time delay. Start by adding a pair of resistors as a working impedance for the Zener diode. See Figure 7-5. Keep these resistors as small as possible; most often, around 10 Ω. Larger values can be used with an effect on gain that is discussed in the Signal Filtering section. This circuit limits only short-term transients, therefore many applications are satisfied with a 10-Ω resistor along with conventional Zener diodes of the lowest acceptable power rating. This combination uses the least amount of board space. These diodes can be found in packages as small as SOT-523 or SOD-523.

GUID-4DFE4002-A6F4-4351-9130-39AADD65FA9F-low.gifFigure 7-5 Transient Protection Using Dual Zener Diodes

In the event that low-power Zener diodes do not have sufficient transient absorption capability, a higher-power transorb must be used. The most package-efficient solution involves using a single transorb and back-to-back diodes between the device inputs, as shown in Figure 7-6. The most space-efficient solutions are dual, series-connected diodes in a single SOT-523 or SOD-523 package. In either of the examples shown in Figure 7-5 and Figure 7-6, the total board area required by the INA185 with all protective components is less than that of an SO-8 package, and only slightly greater than that of an MSOP-8 package.

GUID-2CD6B68B-BD6D-4EEB-AC1E-1848D6561A1D-low.gifFigure 7-6 Transient Protection Using a Single Transorb and Input Clamps

For more information, see the Current Shunt Monitor With Transient Robustness reference design.