SNVS783K January 2012 – August 2021 LM5017
PRODUCTION DATA
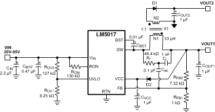
An isolated supply using the LM5017 is shown in Figure 8-5. Inductor (L) in a typical buck circuit is replaced with a coupled inductor (X1). A diode (D1) is used to rectify the voltage on a secondary output. The nominal voltage at the secondary output (VOUT2) is given by Equation 20.

where
For output voltage (VOUT1) more than one diode drop above the maximum VCC (8.55 V), the VCC pin can be diode connected to VOUT1 for higher efficiency and low dissipation in the IC. For a complete isolated bias design with LM5017, refer to the AN-2204 LM5017 Isolated Supply Evaluation Board application report.
Figure 8-5 Typical Isolated Application Schematic