SNVSBK8B october   2020  – august 2023 LM5157-Q1 , LM51571-Q1

PRODUCTION DATA  

  1.   1
  2. Features
  3. Applications
  4. Description
  5. Revision History
  6. Description (continued)
  7. Device Comparison Table
  8. Pin Configuration and Functions
  9. Specifications
    1. 8.1 Absolute Maximum Ratings
    2. 8.2 ESD Ratings
    3. 8.3 Recommended Operating Conditions
    4. 8.4 Thermal Information
    5. 8.5 Electrical Characteristics
    6. 8.6 Typical Characteristics
  10. Detailed Description
    1. 9.1 Overview
    2. 9.2 Functional Block Diagram
    3. 9.3 Feature Description
      1. 9.3.1  Line Undervoltage Lockout (UVLO/SYNC/EN Pin)
      2. 9.3.2  High Voltage VCC Regulator (BIAS, VCC Pin)
      3. 9.3.3  Soft Start (SS Pin)
      4. 9.3.4  Switching Frequency (RT Pin)
      5. 9.3.5  Dual Random Spread Spectrum – DRSS (MODE Pin)
      6. 9.3.6  Clock Synchronization (UVLO/SYNC/EN Pin)
      7. 9.3.7  Current Sense and Slope Compensation
      8. 9.3.8  Current Limit and Minimum On Time
      9. 9.3.9  Feedback and Error Amplifier (FB, COMP Pin)
      10. 9.3.10 Power-Good Indicator (PGOOD Pin)
      11. 9.3.11 Hiccup Mode Overload Protection (MODE Pin)
      12. 9.3.12 Maximum Duty Cycle Limit and Minimum Input Supply Voltage
      13. 9.3.13 Internal MOSFET (SW Pin)
      14. 9.3.14 Overvoltage Protection (OVP)
      15. 9.3.15 Thermal Shutdown (TSD)
    4. 9.4 Device Functional Modes
      1. 9.4.1 Shutdown Mode
      2. 9.4.2 Standby Mode
      3. 9.4.3 Run Mode
        1. 9.4.3.1 Spread Spectrum Enabled
        2. 9.4.3.2 Hiccup Mode Protection Enabled
  11. 10Application and Implementation
    1. 10.1 Application Information
    2. 10.2 Typical Application
      1. 10.2.1 Design Requirements
      2. 10.2.2 Detailed Design Procedure
        1. 10.2.2.1 Custom Design With WEBENCH® Tools
        2. 10.2.2.2 Recommended Components
        3. 10.2.2.3 Inductor Selection (LM)
        4. 10.2.2.4 Output Capacitor (COUT)
        5. 10.2.2.5 Input Capacitor
        6. 10.2.2.6 Diode Selection
      3. 10.2.3 Application Curve
    3. 10.3 System Examples
  12. 11Power Supply Recommendations
  13. 12Layout
    1. 12.1 Layout Guidelines
    2. 12.2 Layout Examples
  14. 13Device and Documentation Support
    1. 13.1 Device Support
      1. 13.1.1 Third-Party Products Disclaimer
      2. 13.1.2 Development Support
        1. 13.1.2.1 Custom Design With WEBENCH® Tools
      3. 13.1.3 Export Control Notice
    2. 13.2 Documentation Support
      1. 13.2.1 Related Documentation
    3. 13.3 Receiving Notification of Documentation Updates
    4. 13.4 Support Resources
    5. 13.5 Trademarks
    6. 13.6 Electrostatic Discharge Caution
    7. 13.7 Glossary
  15. 14Mechanical, Packaging, and Orderable Information

Package Options

Mechanical Data (Package|Pins)
Thermal pad, mechanical data (Package|Pins)
Orderable Information

System Examples

GUID-20210208-CA0I-Z81Q-7ZNB-4D0NK2TDQZTX-low.gif Figure 10-3 Typical Boost Application
GUID-20210208-CA0I-PKZR-77CF-PH66MQKPMXVQ-low.gif Figure 10-4 Typical Start-Stop Application
GUID-20210208-CA0I-5JM1-RM6D-JMF9L0CRW3QR-low.gif Figure 10-5 Emergency-Call/Boost On-Demand/Portable Speaker
GUID-20210208-CA0I-ZCPP-BFZQ-WRDSTLLFNNHD-low.gif Figure 10-6 Typical SEPIC Application
GUID-20210208-CA0I-HFCJ-K0FS-4GZD81H8MQM5-low.gif Figure 10-7 LiDAR Bias Supply 1 (DCM Operation)
GUID-20210208-CA0I-RGHW-57QL-VSTNLXT3SSV9-low.gif Figure 10-8 LiDAR Bias Supply 2 (CCM Operation)
GUID-20210208-CA0I-CPG4-LWTG-JH503RDXSWW0-low.gif Figure 10-9 Low-Cost Single String LED Driver
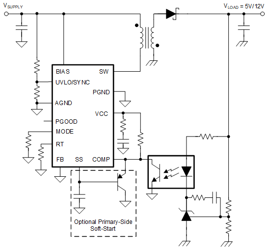
GUID-20210209-CA0I-RGJB-39FL-SM33LZRLTJJF-low.gif Figure 10-10 Secondary-Side Regulated Isolated Flyback
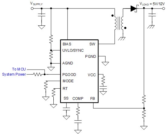
GUID-20210208-CA0I-K2WS-0FDF-MVVCTLHLVNGF-low.gif Figure 10-11 Primary-Side Regulated Multiple-Output Isolated Flyback/Isolated SEPIC
GUID-20210208-CA0I-DZ3W-BMBC-MH5MHG3QT1W7-low.gif Figure 10-12 Typical Non-Isolated Flyback