SNAS393D March   2007  – November 2016 LME49720

PRODUCTION DATA.  

  1. Features
  2. Applications
  3. Description
  4. Revision History
  5. Device Comparison Table
  6. Pin Configuration and Functions
  7. Specifications
    1. 7.1 Absolute Maximum Ratings
    2. 7.2 ESD Ratings
    3. 7.3 Recommended Operating Conditions
    4. 7.4 Thermal Information
    5. 7.5 Electrical Characteristics
    6. 7.6 Typical Characteristics
  8. Parameter Measurement Information
    1. 8.1 Distortion Measurements
  9. Detailed Description
    1. 9.1 Overview
    2. 9.2 Functional Block Diagram
    3. 9.3 Feature Description
      1. 9.3.1 Capacitive Load
      2. 9.3.2 Balance Cable Driver
    4. 9.4 Device Functional Modes
  10. 10Application and Implementation
    1. 10.1 Application Information
    2. 10.2 Typical Applications
      1. 10.2.1 Single Ended Converter
        1. 10.2.1.1 Design Requirements
        2. 10.2.1.2 Detailed Design Procedure
          1. 10.2.1.2.1 Surface Mount Capacitors
        3. 10.2.1.3 Application Curves
      2. 10.2.2 Other Applications
  11. 11Power Supply Recommendations
    1. 11.1 Power Supply Decoupling Capacitors
  12. 12Layout
    1. 12.1 Layout Guidelines
      1. 12.1.1 Component Placement
    2. 12.2 Layout Example
  13. 13Device and Documentation Support
    1. 13.1 Receiving Notification of Documentation Updates
    2. 13.2 Community Resources
    3. 13.3 Trademarks
    4. 13.4 Electrostatic Discharge Caution
    5. 13.5 Glossary
  14. 14Mechanical, Packaging, and Orderable Information

Package Options

Mechanical Data (Package|Pins)
Thermal pad, mechanical data (Package|Pins)
Orderable Information

Application and Implementation

NOTE

Information in the following applications sections is not part of the TI component specification, and TI does not warrant its accuracy or completeness. TI’s customers are responsible for determining suitability of components for their purposes. Customers should validate and test their design implementation to confirm system functionality.

Application Information

These typical connection diagrams highlight the required external components and system level connections for proper operation of the device. Any design variation can be supported by TI through schematic and layout reviews. Visit e2e.ti.com for design assistance and join the audio amplifier discussion forum for additional information

Typical Applications

Single Ended Converter

LME49720 30003832.gif
VO = V1–V2
Figure 111. Balanced To Single Ended Converter

Design Requirements

For this design example, use the parameters listed in Table 1.

Table 1. Design Parameters

DESIGN PARAMETER EXAMPLE VALUE
Power Supply ±15
Speaker 2 KΩ

Detailed Design Procedure

Surface Mount Capacitors

Temperature and applied DC voltage influence the actual capacitance of high-K materials. Table 2 shows the relationship between the different types of high-K materials and their associated tolerances, temperature coefficients, and temperature ranges. Notice that a capacitor made with X5R material can lose up to 15% of its capacitance within its working temperature range.

Select high-K ceramic capacitors according to the following rules:

  1. Use capacitors made of materials with temperature coefficients of X5R, X7R, or better.
  2. Use capacitors with DC voltage ratings of at least twice the application voltage.
  3. Choose a capacitance value at least twice the nominal value calculated for the application.

Multiply the nominal value by a factor of 2 for safety. If a 10-µF capacitor is required, use 20µF.

The preceding rules and recommendations apply to capacitors used in connection with this device. The LME49720 cannot meet its performance specifications if the rules and recommendations are not followed.

Table 2. Typical Tolerance and Temperature Coefficient of Capacitance by Material

Material COG/NPO X7R X5R
Typical Tolerance ±5% ±10% 80/–20%
Temperature ±30ppm ±15% 22/–82%
Temperature Range, ºC –55/125ºC –55/125ºC –30/85 ºC

Application Curves

For application curves, see the figures listed in Table 3.

Table 3. Table of Graphs

DESCRIPTION FIGURE NUMBER
THD+N vs Output Power See Figure 1
THD+N vs Frequency See Figure 13
Crosstalk vs Frequency See Figure 36
PSRR vs Frequency See Figure 58

Other Applications

LME49720 30003830.gif
AV = 34.5

F = 1 kHz

En = 0.38 μV

A Weighted
Figure 112. Nab Preamp
LME49720 30003831.gif
Figure 113. Nab Preamp Voltage Gain vs Frequency
LME49720 30003833.gif
VO = V1 + V2 − V3 − V4
Figure 114. Adder/Subtracter
LME49720 30003834.gif

LME49720 30003845.gif
Figure 115. Sine Wave Oscillator
LME49720 30003835.gif

LME49720 30003846.gif
Illustration is f0 = 1 kHz
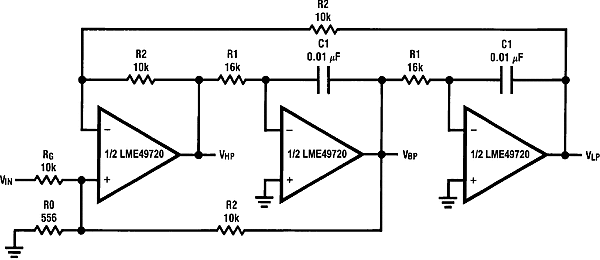
Figure 116. Second Order High Pass Filter (Butterworth)
LME49720 30003836.gif

LME49720 30003847.gif
Illustration is f0 = 1 kHz
Figure 117. Second Order Low Pass Filter (Butterworth)
LME49720 30003837.gif

LME49720 30003848.gif
Illustration is f0 = 1 kHz, Q = 10, ABP = 1
Figure 118. State Variable Filter
LME49720 30003838.gif
Figure 119. AC/DC Converter
LME49720 30003839.gif
Figure 120. 2 Channel Panning Circuit (Pan Pot)
LME49720 30003840.gif
Figure 121. Line Driver
LME49720 300038p0.png

LME49720 30003849.png
Illustration is:

 fL = 32 Hz, fLB = 320 Hz

 fH =11 kHz, fHB = 1.1 kHz
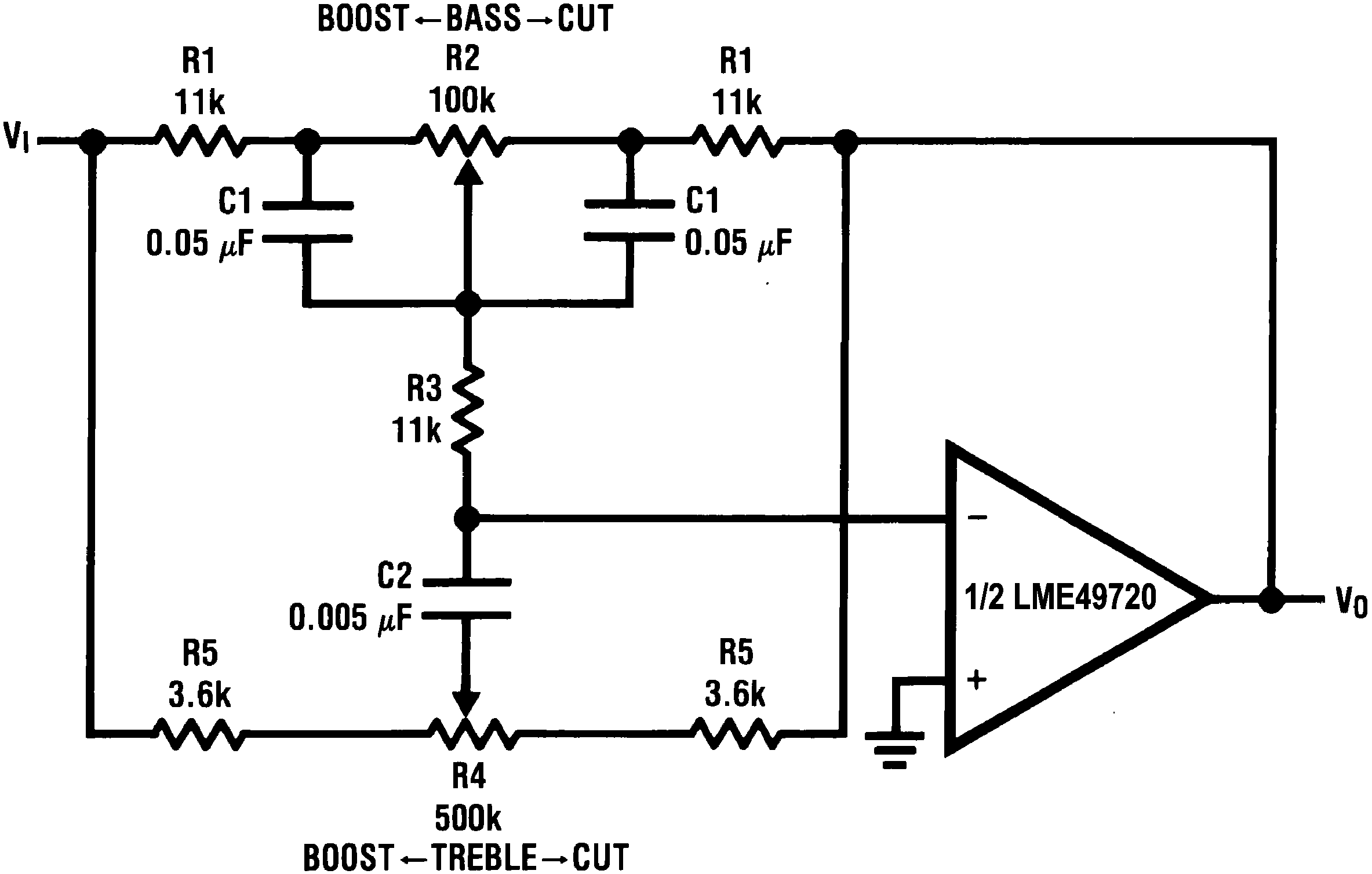
Figure 122. Tone Control
LME49720 30003842.png
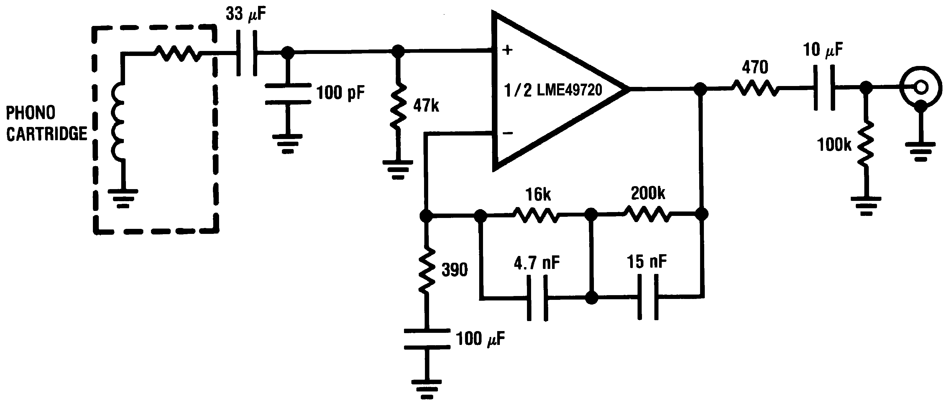
Figure 123. RIAA Preamp Behavior
LME49720 30003803.png
Av = 35 dB

En = 0.33 μV

S/N = 90 dB

f = 1 kHz

A Weighted

A Weighted, VIN = 10 mV

@f = 1 kHz
Figure 124. RIAA Preamp
LME49720 30003843.png

LME49720 30003850.png
Illustration is:

 V0 = 101(V2 − V1)
Figure 125. Balanced Input Mic Amp
LME49720 30003844.png
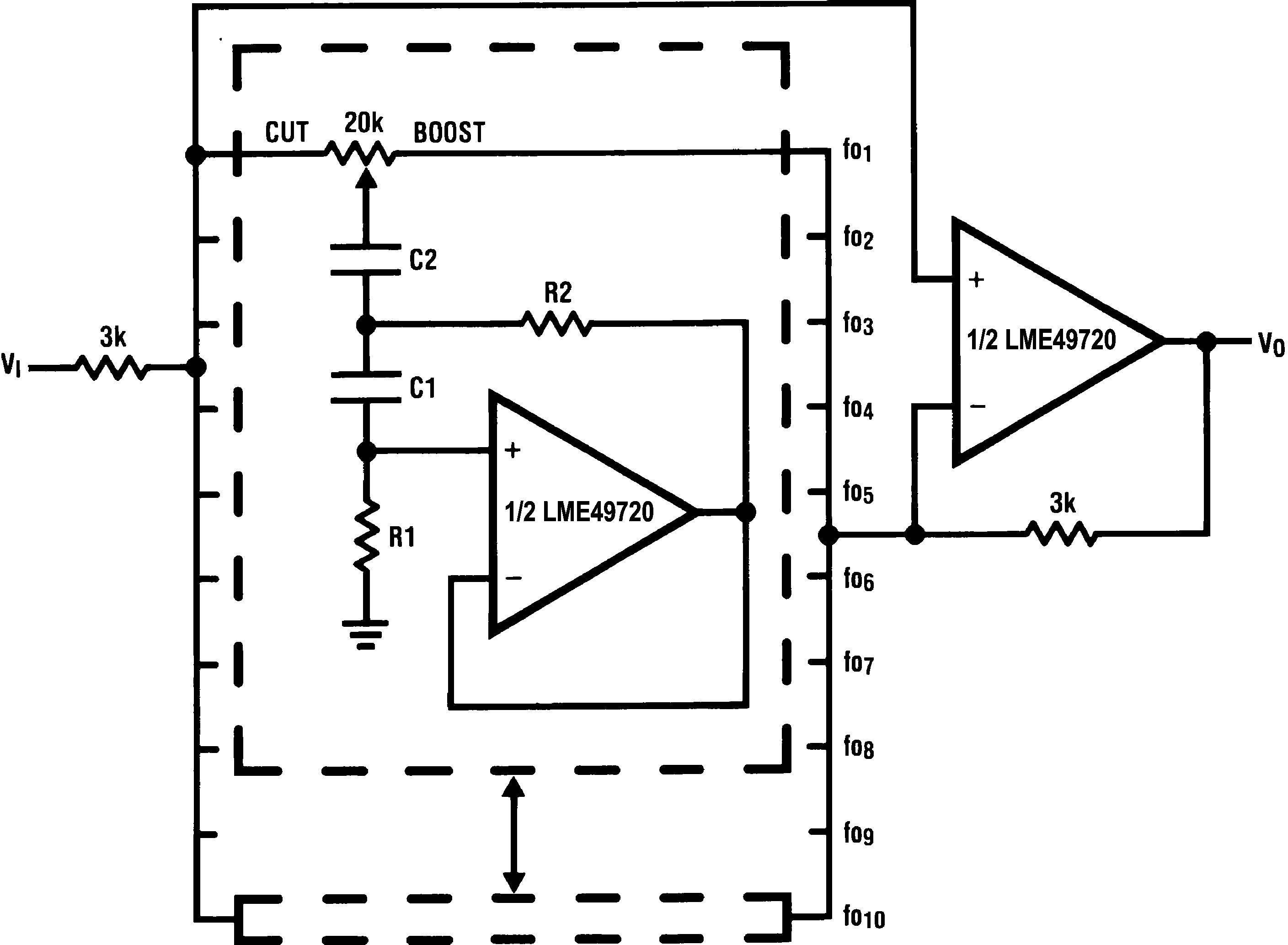
Figure 126. 10 Band Graphic Equalizer

Table 4. Typical Values for Band Graphic Equalizer

fo (Hz) C1 C2 R1 R2
32 0.12μF 4.7μF 75kΩ 500Ω
64 0.056μF 3.3μF 68kΩ 510Ω
125 0.033μF 1.5μF 62kΩ 510Ω
250 0.015μF 0.82μF 68kΩ 470Ω
500 8200pF 0.39μF 62kΩ 470Ω
1k 3900pF 0.22μF 68kΩ 470Ω
2k 2000pF 0.1μF 68kΩ 470Ω
4k 1100pF 0.056μF 62kΩ 470Ω
8k 510pF 0.022μF 68kΩ 510Ω
16k 330pF 0.012μF 51kΩ 510Ω