SLOS263Y august   1999  – august 2023 LMV321 , LMV324 , LMV358

PRODUCTION DATA  

  1.   1
  2. Features
  3. Applications
  4. Description
  5. Revision History
  6. Pin Configuration and Functions
  7. Specifications
    1. 6.1 Absolute Maximum Ratings
    2. 6.2 ESD Ratings
    3. 6.3 Recommended Operating Conditions
    4. 6.4 Thermal Information: LMV321
    5. 6.5 Thermal Information: LMV324
    6. 6.6 Thermal Information: LMV358
    7. 6.7 Electrical Characteristics: VCC+ = 2.7 V
    8. 6.8 Electrical Characteristics: VCC+ = 5 V
    9. 6.9 Typical Characteristics
  8. Detailed Description
    1. 7.1 Overview
    2. 7.2 Functional Block Diagram
    3. 7.3 Feature Description
      1. 7.3.1 Operating Voltage
      2. 7.3.2 Unity-Gain Bandwidth
      3. 7.3.3 Slew Rate
    4. 7.4 Device Functional Modes
  9. Application and Implementation
    1. 8.1 Typical Application
      1. 8.1.1 Design Requirements
      2. 8.1.2 Detailed Design Procedure
        1. 8.1.2.1 Amplifier Selection
        2. 8.1.2.2 Passive Component Selection
      3. 8.1.3 Application Curves
    2. 8.2 Power Supply Recommendations
    3. 8.3 Layout
      1. 8.3.1 Layout Guidelines
      2. 8.3.2 Layout Example
  10. Device and Documentation Support
    1. 9.1 Receiving Notification of Documentation Updates
    2. 9.2 Support Resources
    3. 9.3 Trademarks
    4. 9.4 Electrostatic Discharge Caution
    5. 9.5 Glossary
  11. 10Mechanical, Packaging, and Orderable Information

Package Options

Refer to the PDF data sheet for device specific package drawings

Mechanical Data (Package|Pins)
  • D|8
  • DGK|8
  • PW|8
Thermal pad, mechanical data (Package|Pins)
Orderable Information

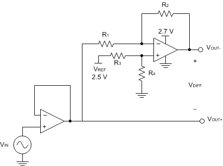
Typical Application

Some applications require differential signals. Figure 8-1 shows a simple circuit to convert a single-ended input of 0.5 to 2 V into differential output of ±1.5 V on a single 2.7-V supply. The output range is intentionally limited to maximize linearity. The circuit is composed of two amplifiers. One amplifier acts as a buffer and creates a voltage, VOUT+. The second amplifier inverts the input and adds a reference voltage to generate VOUT–. Both VOUT+ and VOUT– range from 0.5 to 2 V. The difference, VDIFF, is the difference between VOUT+ and VOUT–. The LMV358 was used to build this circuit.

GUID-0756E797-2DC7-47F4-976C-AC0985606230-low.gifFigure 8-1 Schematic for Single-Ended Input to Differential Output Conversion