SBOS924H September   2018  – August 2021 OPA210 , OPA2210

PRODUCTION DATA  

  1. Features
  2. Applications
  3. Description
  4. Revision History
  5. Pin Configuration and Functions
  6. Specifications
    1. 6.1 Absolute Maximum Ratings
    2. 6.2 ESD Ratings
    3. 6.3 Recommended Operating Conditions
    4. 6.4 Thermal Information: OPA210
    5. 6.5 Thermal Information: OPA2210
    6. 6.6 Electrical Characteristics
    7. 6.7 Typical Characteristics
  7. Detailed Description
    1. 7.1 Overview
    2. 7.2 Functional Block Diagram
    3. 7.3 Feature Description
      1. 7.3.1 Operating Voltage
      2. 7.3.2 Input Protection
      3. 7.3.3 Noise Performance
      4. 7.3.4 Phase-Reversal Protection
      5. 7.3.5 Electrical Overstress
    4. 7.4 Device Functional Modes
  8. Application and Implementation
    1. 8.1 Application Information
      1. 8.1.1 Basic Noise Calculations
    2. 8.2 Typical Application
      1. 8.2.1 Design Requirements
      2. 8.2.2 Detailed Design Procedure
      3. 8.2.3 Application Curve
    3. 8.3 System Example
      1. 8.3.1 Time Gain Control System for Ultrasound Applications
  9. Power Supply Recommendations
  10. 10Layout
    1. 10.1 Layout Guidelines
    2. 10.2 Layout Example
  11. 11Device and Documentation Support
    1. 11.1 Device Support
      1. 11.1.1 Development Support
        1. 11.1.1.1 TINA-TI™ Simulation Software (Free Download)
        2. 11.1.1.2 DIP Adapter EVM
        3. 11.1.1.3 Universal Operational Amplifier EVM
        4. 11.1.1.4 TI Precision Designs
        5. 11.1.1.5 WEBENCH® Filter Designer
    2. 11.2 Documentation Support
      1. 11.2.1 Related Documentation
    3. 11.3 Receiving Notification of Documentation Updates
    4. 11.4 Support Resources
    5. 11.5 Trademarks
    6. 11.6 Electrostatic Discharge Caution
    7. 11.7 Glossary
  12. 12Mechanical, Packaging, and Orderable Information

Package Options

Mechanical Data (Package|Pins)
Thermal pad, mechanical data (Package|Pins)
Orderable Information

Electrical Overstress

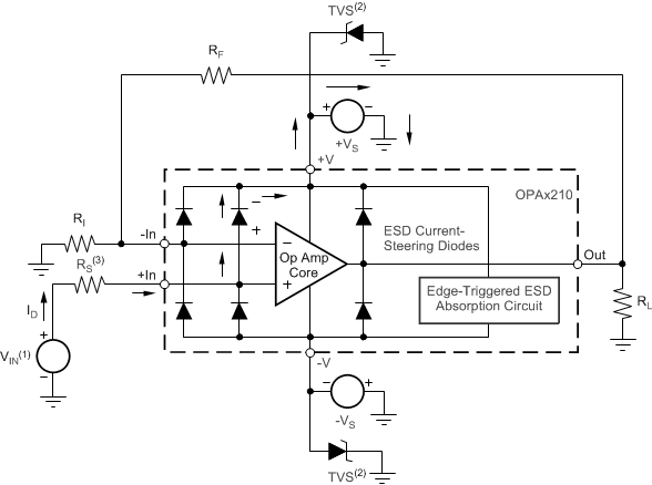
Designers often ask questions about the capability of an operational amplifier to withstand electrical overstress. These questions tend to focus on the device inputs, but may involve the supply voltage pins or even the output pin. Each of these different pin functions have electrical stress limits determined by the voltage breakdown characteristics of the particular semiconductor fabrication process and specific circuits connected to the pin. Additionally, internal electrostatic discharge (ESD) protection is built into these circuits to protect them from accidental ESD events both before and during product assembly.

It is helpful to have a good understanding of this basic ESD circuitry and its relevance to an electrical overstress event. See Figure 7-3 for an illustration of the ESD circuits contained in the OPAx210 (indicated by the dashed line area). The ESD protection circuitry involves several current-steering diodes connected from the input and output pins and routed back to the internal power-supply lines, where they meet at an absorption device internal to the operational amplifier. This protection circuitry is intended to remain inactive during normal circuit operation.

An ESD event produces a short duration, high-voltage pulse that is transformed into a short duration, high-current pulse as it discharges through a semiconductor device. The ESD protection circuits are designed to provide a current path around the operational amplifier core to prevent it from being damaged. The energy absorbed by the protection circuitry is then dissipated as heat.

When an ESD voltage develops across two or more of the amplifier device pins, current flows through one or more of the steering diodes. Depending on the path that the current takes, the absorption device may activate. The absorption device has a trigger, or threshold voltage, that is greater than the normal operating voltage of the OPAx210 but less than the device breakdown voltage level. After this threshold is exceeded, the absorption device quickly activates and clamps the voltage across the supply rails to a safe level.

When the operational amplifier connects into a circuit such as the one Figure 7-3 shows, the ESD protection components are intended to remain inactive and not become involved in the application circuit operation. However, circumstances may arise where an applied voltage exceeds the operating voltage range of a given pin. If this condition occur, there is a risk that some of the internal ESD protection circuits may be biased on, and conduct current. Any such current flow occurs through steering diode paths and rarely involves the absorption device.

Figure 7-3 depicts a specific example where the input voltage, VIN, exceeds the positive supply voltage, +VS, by 500 mV or more. Much of what happens in the circuit depends on the supply characteristics. If +VS can sink the current, one of the upper input steering diodes conducts and directs current to +VS. Excessively high current levels can flow with increasingly higher VIN. As a result, the data sheet specifications recommend that applications limit the input current to 10 mA.

If the supply is not capable of sinking the current, VIN may begin sourcing current to the operational amplifier, and then take over as the source of positive supply voltage. The danger in this case is that the voltage can rise to levels that exceed the operational amplifier absolute maximum ratings.

Another common question involves what happens to the amplifier if an input signal is applied to the input while power supplies +VS, –VS, or both are at 0 V.

Again, the answer depends on the supply characteristic while at 0 V, or at a level less than the input signal amplitude. If the supplies appear as high impedance, then the operational amplifier supply current may be supplied by the input source through the current steering diodes. This state is not a normal bias condition; the amplifier will not operate normally. If the supplies are low impedance, then the current through the steering diodes can become quite high. The current level depends on the ability of the input source to deliver current, and any resistance in the input path.

If there is an uncertainty about the ability of the supply to absorb this current, external transient voltage suppressor (TVS) diodes may be added to the supply pins as shown in Figure 7-3. The breakdown voltage must be selected so that the diode does not turn on during normal operation. However, the breakdown voltage must be low enough so that the TVS diode conducts if the supply pin begins to rise to greater than the safe operating supply voltage level.

GUID-EEB8CDDA-831F-4AA5-8A1C-A329CA126702-low.gif
(1) VIN = +VS + 500 mV.
(2) TVS: +VS(max) > VTVSBR (Min) > +VS.
(3) Suggested value approximately 1 kΩ.
Figure 7-3 Equivalent Internal ESD Circuitry and Relation to a Typical Circuit Application