SBOS629B April   2018  – May 2025 OPA858

PRODUCTION DATA  

  1.   1
  2. Features
  3. Applications
  4. Description
  5. Device Comparison Table
  6. Pin Configuration and Functions
  7. Specifications
    1. 6.1 Absolute Maximum Ratings
    2. 6.2 ESD Ratings
    3. 6.3 Recommended Operating Conditions
    4. 6.4 Thermal Information
    5. 6.5 Electrical Characteristics
    6. 6.6 Typical Characteristics
  8. Parameter Measurement Information
  9. Detailed Description
    1. 8.1 Overview
    2. 8.2 Functional Block Diagram
    3. 8.3 Feature Description
      1. 8.3.1 Input and ESD Protection
      2. 8.3.2 Feedback Pin
      3. 8.3.3 Wide Gain-Bandwidth Product
      4. 8.3.4 Slew Rate and Output Stage
      5. 8.3.5 Current Noise
    4. 8.4 Device Functional Modes
      1. 8.4.1 Split-Supply and Single-Supply Operation
      2. 8.4.2 Power-Down Mode
  10. Application and Implementation
    1. 9.1 Application Information
      1. 9.1.1 Using the OPA858 as a Transimpedance Amplifier
    2. 9.2 Typical Applications
      1. 9.2.1 TIA in an Optical Front-End System
        1. 9.2.1.1 Design Requirements
        2. 9.2.1.2 Detailed Design Procedure
        3. 9.2.1.3 Application Curves
    3. 9.3 Power Supply Recommendations
    4. 9.4 Layout
      1. 9.4.1 Layout Guidelines
      2. 9.4.2 Layout Example
  11. 10Device and Documentation Support
    1. 10.1 Device Support
      1. 10.1.1 Development Support
    2. 10.2 Documentation Support
      1. 10.2.1 Related Documentation
    3. 10.3 Receiving Notification of Documentation Updates
    4. 10.4 Support Resources
    5. 10.5 Trademarks
    6. 10.6 Electrostatic Discharge Caution
    7. 10.7 Glossary
  12. 11Revision History
  13. 12Mechanical, Packaging, and Orderable Information

Package Options

Refer to the PDF data sheet for device specific package drawings

Mechanical Data (Package|Pins)
  • Y|0
  • DSG|8
Thermal pad, mechanical data (Package|Pins)
Orderable Information

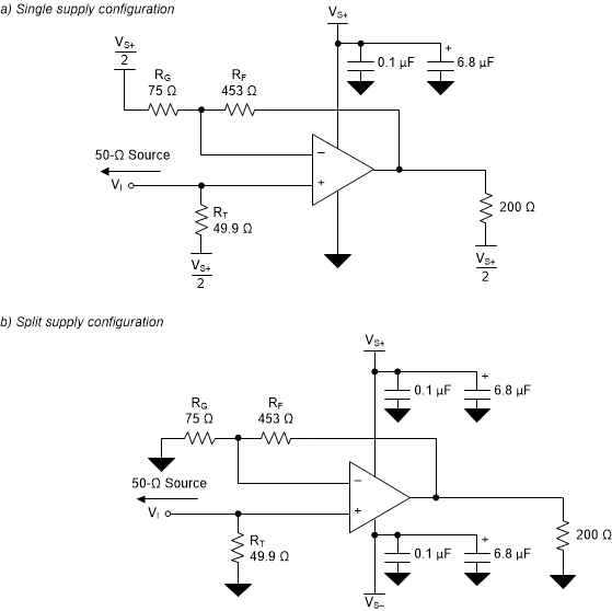
Power Supply Recommendations

The OPA858 operates on supplies from 3.3 V to 5.25 V. The OPA858 operates on single-sided supplies, split and balanced bipolar supplies, and unbalanced bipolar supplies. Because the OPA858 does not feature rail-to-rail inputs or outputs, the input common-mode and output swing ranges are limited at 3.3-V supplies.

OPA858 Split and Single Supply
                    Circuit Configuration Figure 9-8 Split and Single Supply Circuit Configuration