SLAS978B September   2013  – February 2014 TAS2553

PRODUCTION DATA.  

  1. Features
  2. Applications
  3. Description
  4. Revision History
  5. Terminal Configuration and Functions
  6. Specifications
    1. 6.1 Absolute Maximum Ratings
    2. 6.2 Handling Ratings
    3. 6.3 Recommended Operating Conditions
    4. 6.4 Thermal Information
    5. 6.5 Electrical Characteristics
    6. 6.6 Timing Requirements/Timing Diagrams
    7. 6.7 Typical Characteristics
  7. Detailed Description
    1. 7.1 Overview
    2. 7.2 Functional Block Diagram
    3. 7.3 Feature Description
      1. 7.3.1  General I2C Operation
      2. 7.3.2  Single-Byte and Multiple-Byte Transfers
      3. 7.3.3  Single-Byte Write
      4. 7.3.4  Multiple-Byte Write and Incremental Multiple-Byte Write
      5. 7.3.5  Single-Byte Read
      6. 7.3.6  Multiple-Byte Read
      7. 7.3.7  PLL
      8. 7.3.8  Gain Settings
      9. 7.3.9  Class-D Edge Rate Control
      10. 7.3.10 Battery Tracking AGC
    4. 7.4 Device Functional Modes
      1. 7.4.1 Audio Digital I/O Interface
        1. 7.4.1.1 Right-Justified Mode
        2. 7.4.1.2 Left-Justified Mode
        3. 7.4.1.3 I2S Mode
        4. 7.4.1.4 Audio Data Serial Interface Timing (I2S, Left-Justified, Right-Justified Modes)
        5. 7.4.1.5 DSP Mode
        6. 7.4.1.6 DSP Timing
      2. 7.4.2 TDM Mode
      3. 7.4.3 PDM Mode
        1. 7.4.3.1 DOUT Timing - PDM Output Mode
    5. 7.5 Register Map
      1. 7.5.1  Register Map Summary
      2. 7.5.2  Register 0x00: Device Status Register
      3. 7.5.3  Register 0x01: Configuration Register 1
      4. 7.5.4  Register 0x02: Configuration Register 2
      5. 7.5.5  Register 0x03: Configuration Register 3
      6. 7.5.6  Register 0x04: DOUT Tristate Mode
      7. 7.5.7  Register 0x05: Serial Interface Control Register 1
      8. 7.5.8  Register 0x06: Serial Interface Control Register 2
      9. 7.5.9  Register 0x07: Output Data Register
      10. 7.5.10 Register 0x08: PLL Control Register 1
      11. 7.5.11 Register 0x09: PLL Control Register 2
      12. 7.5.12 Register 0x0A: PLL Control Register 3
      13. 7.5.13 Register 0x0B: Battery Tracking Inflection Point Register
      14. 7.5.14 Register 0x0C: Battery Tracking Slope Control Register
      15. 7.5.15 Register 0x0D: Reserved Register
      16. 7.5.16 Register 0x0E: Battery Tracking Limiter Attack Rate and Hysteresis Time
      17. 7.5.17 Register 0x0F: Battery Tracking Limiter Release Rate
      18. 7.5.18 Register 0x10: Battery Tracking Limiter Integration Count Control
      19. 7.5.19 Register 0x11: PDM Configuration Register
      20. 7.5.20 Register 0x12: PGA Gain Register
      21. 7.5.21 Register 0x13: Class-D Edge Rate Control Register
      22. 7.5.22 Register 0x14: Boost Auto-Pass Through Control Register
      23. 7.5.23 Register 0x15: Reserved Register
      24. 7.5.24 Register 0x16: Version Number
      25. 7.5.25 Register 0x17: Reserved Register
      26. 7.5.26 Register 0x18: Reserved Register
      27. 7.5.27 Register 0x19: VBAT Data Register
  8. Applications and Implementation
    1. 8.1 Application Information
    2. 8.2 Typical Applications
      1. 8.2.1 Typical Application - Digital Audio Input
        1. 8.2.1.1 Design Requirements
        2. 8.2.1.2 Detailed Design Procedure
          1. 8.2.1.2.1 Audio Input/Output
          2. 8.2.1.2.2 Mono/Stereo Configuration
          3. 8.2.1.2.3 Boost Converter Passive Devices
          4. 8.2.1.2.4 EMI Passive Devices
          5. 8.2.1.2.5 Miscellaneous Passive Devices
        3. 8.2.1.3 Application Performance Plots
      2. 8.2.2 Typical Application - Analog Audio Input
        1. 8.2.2.1 Design Requirements
        2. 8.2.2.2 Detailed Design Procedure
          1. 8.2.2.2.1 Audio Input/Output
        3. 8.2.2.3 Application Performance Plots
    3. 8.3 Initialization
  9. Power Supply Recommendations
    1. 9.1 Power Supplies
    2. 9.2 Power Supply Sequencing
    3. 9.3 Boost Supply Details
  10. 10Layout
    1. 10.1 Layout Guidelines
    2. 10.2 Layout Example
    3. 10.3 Package Dimensions
  11. 11Device and Documentation Support
    1. 11.1 Trademarks
    2. 11.2 Electrostatic Discharge Caution
    3. 11.3 Glossary
  12. 12Mechanical, Packaging, and Orderable Information

Package Options

Mechanical Data (Package|Pins)
Thermal pad, mechanical data (Package|Pins)
Orderable Information

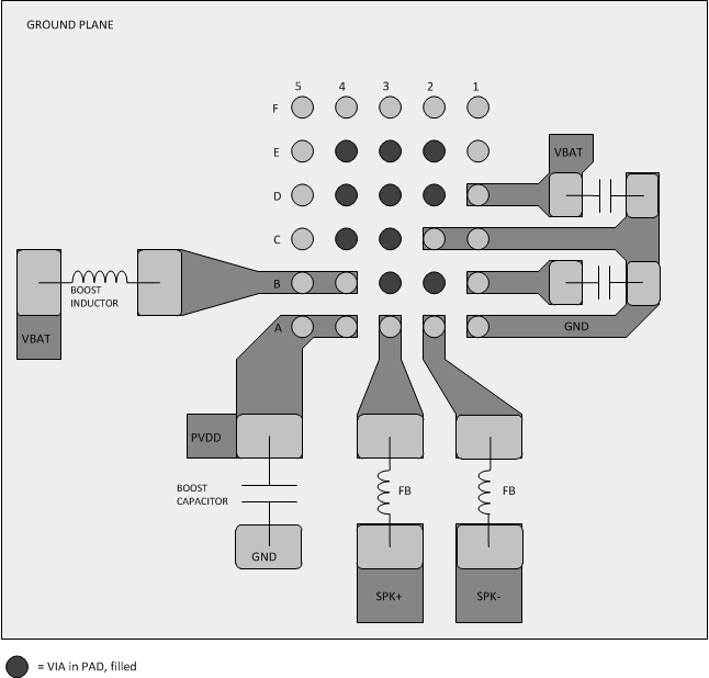
10 Layout

10.1 Layout Guidelines

  • Place the boost inductor between VBAT and SW close to device terminals with no VIAS between the device terminals and the inductor.
  • Place the capacitor between VREG and VBOOST close to device terminals with no VIAS between the device terminals and capacitor.
  • Place the capacitor between VBOOST/PVDD and GND close to device terminals with no VIAS between the device terminals and capacitor.
  • Do not use VIAS for traces that carry high current. These include the traces for VBOOST, SW, PVDD and the speaker OUT+, OUT-.
  • Use epoxy filled vias for the interior pads.
  • Connect VSENSE+, VSENSE- as close as possible to the speaker.
    • VSENSE+, VSENSE- should be connected between the EMI ferrite and the speaker if EMI ferrites are used on OUT+, OUT-.
    • VSENSE+, VSENSE- should be connected between the EMI ferrite and the EMI capacitor if EMI capacitors are used. EMI ferrites must be used if EMI capacitors are used on OUT+, OUT-.
  • If the analog inputs, IN+ and IN-, are:
    • used, analog input traces should be routed symmetrically for true differential performance.
    • used, do not run analog input traces parallel to digital lines.
    • used, they should be ac coupled.
    • not used, they should be shorted together.
  • Use a ground plane with multiple vias for each terminal to create a low-impedance connection to GND for minimum ground noise.
  • Use supply decoupling capacitors as shown in Figure 51 and Figure 56 and described in Power Supply Recommendations.
  • Place EMI ferrites, if used, close to the device.

10.2 Layout Example

TAS2552_Layout_Cartoon.gifFigure 60. TAS2553 Board Layout

10.3 Package Dimensions

The TAS2553 uses a 30-ball, 0.4 mm pitch WCSP package. The die length (D) and width (E) correspond to the package mechanical drawing at the end of the datasheet.

DIMENSION D E
Max 2885 μm 2605 μm
Typ 2855 μm 2575 μm
Min 2825 μm 2545 μm