SLASE86E June   2016  – December 2017 TAS2560

PRODUCTION DATA.  

  1. Features
  2. Applications
  3. Description
  4. Revision History
  5. Device Comparison Table
  6. Pin Configuration and Functions
  7. Specifications
    1. 7.1  Absolute Maximum Ratings
    2. 7.2  ESD Ratings
    3. 7.3  Recommended Operating Conditions
    4. 7.4  Thermal Information
    5. 7.5  Electrical Characteristics
    6. 7.6  I2C Timing Requirements
    7. 7.7  I2S/LJF/RJF Timing in Master Mode
    8. 7.8  I2S/LJF/RJF Timing in Slave Mode
    9. 7.9  DSP Timing in Master Mode
    10. 7.10 DSP Timing in Slave Mode
    11. 7.11 PDM Timing
    12. 7.12 Typical Characteristics
  8. Parameter Measurement Information
  9. Detailed Description
    1. 9.1 Overview
    2. 9.2 Functional Block Diagram
    3. 9.3 Feature Description
      1. 9.3.1  General I2C Operation
      2. 9.3.2  Single-Byte and Multiple-Byte Transfers
      3. 9.3.3  Single-Byte Write
      4. 9.3.4  Multiple-Byte Write and Incremental Multiple-Byte Write
      5. 9.3.5  Single-Byte Read
      6. 9.3.6  Multiple-Byte Read
      7. 9.3.7  PLL
      8. 9.3.8  Clock Distribution
      9. 9.3.9  Clock Error Detection
      10. 9.3.10 Class-D Edge Rate Control
      11. 9.3.11 IV Sense
      12. 9.3.12 Boost Control
      13. 9.3.13 Thermal Fold-back
      14. 9.3.14 Battery Guard AGC
      15. 9.3.15 Configurable Boost Current Limit (ILIM)
      16. 9.3.16 Fault Protection
        1. 9.3.16.1 Speaker Over-Current
        2. 9.3.16.2 Analog Under-Voltage
        3. 9.3.16.3 Die Over-Temperature
        4. 9.3.16.4 Clocking Faults
        5. 9.3.16.5 Brownout
      17. 9.3.17 Spread Spectrum vs Synchronized
      18. 9.3.18 IRQs and Flags
      19. 9.3.19 CRC checksum for I2C
      20. 9.3.20 PurePath Console 3 Software TAS2560 Application
    4. 9.4 Device Functional Modes
      1. 9.4.1 Audio Digital I/O Interface
        1. 9.4.1.1 I2S Mode
        2. 9.4.1.2 DSP Mode
        3. 9.4.1.3 DSP Time Slot Mode
        4. 9.4.1.4 Right-Justified Mode (RJF)
        5. 9.4.1.5 Left-Justified Mode (LJF)
        6. 9.4.1.6 Mono PCM Mode
        7. 9.4.1.7 Stereo Application Example - TDM Mode
      2. 9.4.2 PDM MODE
    5. 9.5 Operational Modes
      1. 9.5.1 Hardware Shutdown
      2. 9.5.2 Software Shutdown
      3. 9.5.3 Low Power Sleep
      4. 9.5.4 Software Reset
      5. 9.5.5 Device Processing Modes
        1. 9.5.5.1 Mode 1 - PCM input playback only
        2. 9.5.5.2 Mode 2 - PCM input playback + PCM IVsense output
        3. 9.5.5.3 Mode 2 96k
        4. 9.5.5.4 Mode 3 - PCM input playback + PDM IVsense output
        5. 9.5.5.5 Mode 4 - PDM input playback only
        6. 9.5.5.6 Mode 5 - PDM input playback + PDM IVsense output
    6. 9.6 Programming
      1. 9.6.1 Device Power Up and Un-mute Sequence 8Ω load
      2. 9.6.2 Device Power Up and Un-mute Sequence 4Ω or 6Ω load
      3. 9.6.3 Mute and Device Power Down Sequence
    7. 9.7 Register Map
      1. 9.7.1  Register Map Summary
        1. 9.7.1.1 Register Summary Table
      2. 9.7.2  PAGE (book=0x00 page=0x00 address=0x00) [reset=0h]
      3. 9.7.3  RESET (book=0x00 page=0x00 address=0x01) [reset=0h]
      4. 9.7.4  MODE (book=0x00 page=0x00 address=0x02) [reset=1h]
      5. 9.7.5  SPK_CTRL (book=0x00 page=0x00 address=0x04) [reset=5Fh]
      6. 9.7.6  PWR_CTRL_2 (book=0x00 page=0x00 address=0x05) [reset=0h]
      7. 9.7.7  PWR_CTRL_1 (book=0x00 page=0x00 address=0x07) [reset=0h]
      8. 9.7.8  RAMP_CTRL (book=0x00 page=0x00 address=0x08) [reset=1h]
      9. 9.7.9  EDGE_ISNS_BOOST (book=0x00 page=0x00 address=0x09) [reset=83h]
      10. 9.7.10 PLL_CLKIN (book=0x00 page=0x00 address=0x0F) [reset=41h]
      11. 9.7.11 PLL_JVAL (book=0x00 page=0x00 address=0x10) [reset=4h]
      12. 9.7.12 PLL_DVAL_1 (book=0x00 page=0x00 address=0x11) [reset=0h]
      13. 9.7.13 PLL_DVAL_2 (book=0x00 page=0x00 address=0x12) [reset=0h]
      14. 9.7.14 ASI_FORMAT (book=0x00 page=0x00 address=0x14) [reset=2h]
      15. 9.7.15 ASI_CHANNEL (book=0x00 page=0x00 address=0x15) [reset=0h]
      16. 9.7.16 ASI_OFFSET_1 (book=0x00 page=0x00 address=0x16) [reset=0h]
      17. 9.7.17 ASI_OFFSET_2 (book=0x00 page=0x00 address=0x17) [reset=0h]
      18. 9.7.18 ASI_CFG_1 (book=0x00 page=0x00 address=0x18) [reset=0h]
      19. 9.7.19 ASI_DIV_SRC (book=0x00 page=0x00 address=0x19) [reset=0h]
      20. 9.7.20 ASI_BDIV (book=0x00 page=0x00 address=0x1A) [reset=1h]
      21. 9.7.21 ASI_WDIV (book=0x00 page=0x00 address=0x1B) [reset=40h]
      22. 9.7.22 PDM_CFG (book=0x00 page=0x00 address=0x1C) [reset=0h]
      23. 9.7.23 PDM_DIV (book=0x00 page=0x00 address=0x1D) [reset=8h]
      24. 9.7.24 DSD_DIV (book=0x00 page=0x00 address=0x1E) [reset=8h]
      25. 9.7.25 CLK_ERR_1 (book=0x00 page=0x00 address=0x21) [reset=3h]
      26. 9.7.26 CLK_ERR_2 (book=0x00 page=0x00 address=0x22) [reset=3Fh]
      27. 9.7.27 IRQ_PIN_CFG (book=0x00 page=0x00 address=0x23) [reset=21h]
      28. 9.7.28 INT_CFG_1 (book=0x00 page=0x00 address=0x24) [reset=0h]
      29. 9.7.29 INT_CFG_2 (book=0x00 page=0x00 address=0x25) [reset=0h]
      30. 9.7.30 INT_DET_1 (book=0x00 page=0x00 address=0x26) [reset=0h]
      31. 9.7.31 INT_DET_2 (book=0x00 page=0x00 address=0x27) [reset=0h]
      32. 9.7.32 STATUS_POWER (book=0x00 page=0x00 address=0x2A) [reset=0h]
      33. 9.7.33 SAR_VBAT_MSB (book=0x00 page=0x00 address=0x2D) [reset=C0h]
      34. 9.7.34 SAR_VBAT_LSB (book=0x00 page=0x00 address=0x2E) [reset=0h]
      35. 9.7.35 DIE_TEMP_SENSOR (book=0x00 page=0x00 address=0x31) [reset=0h]
      36. 9.7.36 LOW_PWR_MODE (book=0x00 page=0x00 address=0x35) [reset=0h]
      37. 9.7.37 PCM_RATE (book=0x00 page=0x00 address=0x36) [reset=32h]
      38. 9.7.38 CLOCK_ERR_CFG_1 (book=0x00 page=0x00 address=0x4F) [reset=0h]
      39. 9.7.39 CLOCK_ERR_CFG_2 (book=0x00 page=0x00 address=0x50) [reset=11h]
      40. 9.7.40 PROTECTION_CFG_1 (book=0x00 page=0x00 address=0x58) [reset=3h]
      41. 9.7.41 CRC_CHECKSUM (book=0x00 page=0x00 address=0x7E) [reset=0h]
      42. 9.7.42 BOOK (book=0x00 page=0x00 address=0x7F) [reset=0h]
  10. 10Application and Implementation
    1. 10.1 Application Information
    2. 10.2 Typical Applications
      1. 10.2.1 Design Requirements
        1. 10.2.1.1 Detailed Design Procedure
          1. 10.2.1.1.1 Mono/Stereo Configuration
          2. 10.2.1.1.2 Boost Converter Passive Devices
          3. 10.2.1.1.3 EMI Passive Devices
          4. 10.2.1.1.4 Miscellaneous Passive Devices
      2. 10.2.2 Application Performance Plots
    3. 10.3 Initialization Set Up
  11. 11Power Supply Recommendations
    1. 11.1 Power Supplies
    2. 11.2 Power Supply Sequencing
      1. 11.2.1 Boost Supply Details
  12. 12Layout
    1. 12.1 Layout Guidelines
    2. 12.2 Layout Example
  13. 13Device and Documentation Support
    1. 13.1 Documentation Support
    2. 13.2 Community Resources
    3. 13.3 Trademarks
    4. 13.4 Electrostatic Discharge Caution
    5. 13.5 Glossary
  14. 14Mechanical, Packaging, and Orderable Information
    1. 14.1 Package Dimensions

Package Options

Refer to the PDF data sheet for device specific package drawings

Mechanical Data (Package|Pins)
  • YFF|30
Thermal pad, mechanical data (Package|Pins)
Orderable Information

Parameter Measurement Information

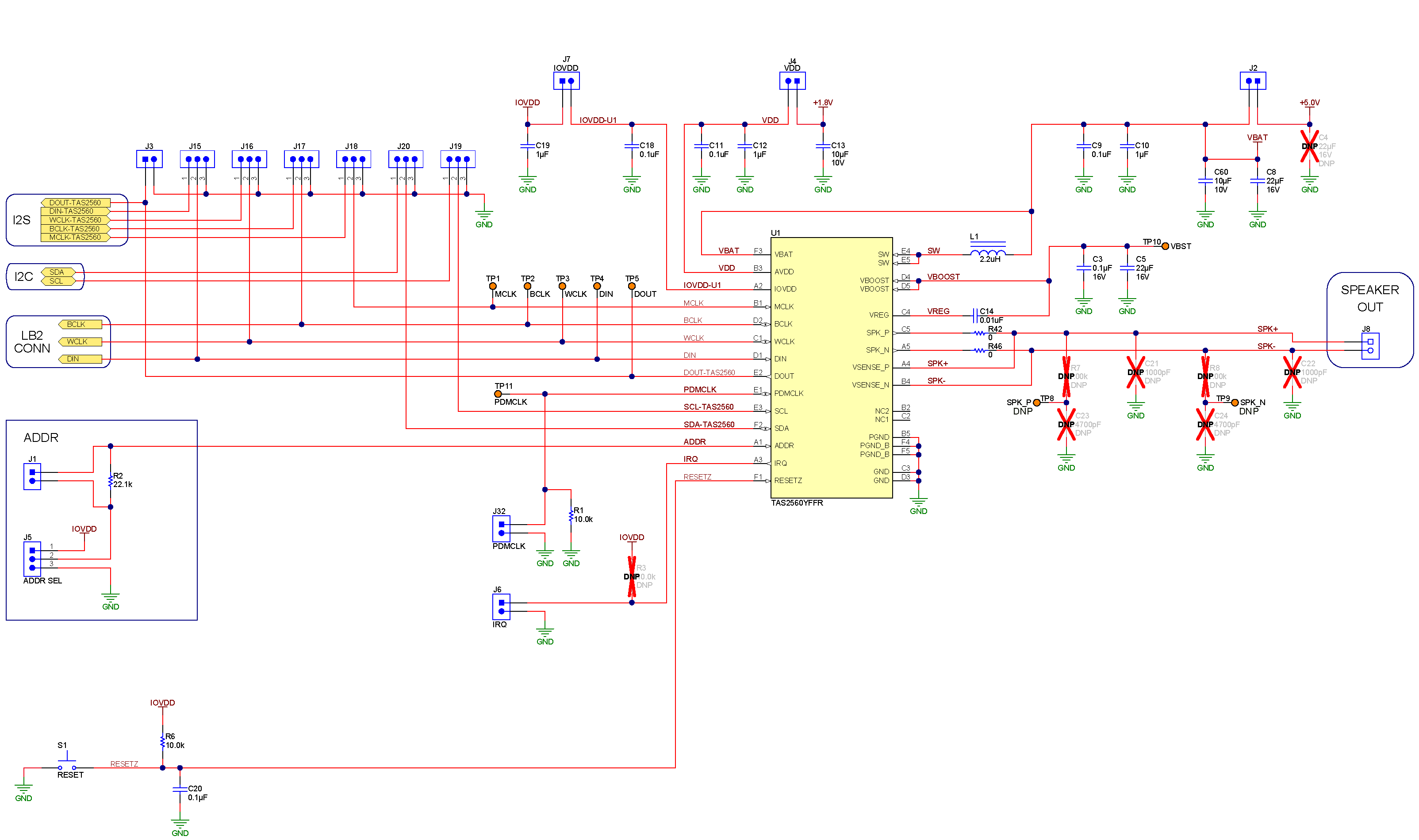
TAS2560 param_measure_schematic.png Figure 23. TAS2560 Test Circuit

All typical characteristics for the devices are measured using the bench EVM and an Audio Precision SYS-2722 audio analyzer. A Programable Serial Interface Adaptor (PSIA) is used to allow the I2S interface to be driven directly into the SYS-2722. SPEAKER OUT terminal is connected to Audio Precision analyzer inputs as shown below. There is a differential to single ended (D2S) filter, with 1st order Passive pole at 120 kHz is added. This is to ensure high performance Class-D amplifier sees a fully differential matched loading at its outputs and no degradation in performance measured due to loading effects of AUX filter on Class-D outputs.

TAS2560 param_meas_filter.png Figure 24. Differential To Single Ended (D2S) Filter