SLASET3D April   2019  – January 2024 TAS2563

PRODUCTION DATA  

  1.   1
  2. Features
  3. Applications
  4. Description
  5. Pin Configuration and Functions
  6. Specifications
    1. 5.1  Absolute Maximum Ratings
    2. 5.2  ESD Ratings
    3. 5.3  Recommended Operating Conditions
    4. 5.4  Thermal Information
    5. 5.5  Electrical Characteristics
    6. 5.6  I2C Timing Requirements
    7. 5.7  SPI Timing Requirements
    8. 5.8  PDM Port Timing Requirements
    9. 5.9  TDM Port Timing Requirements
    10. 5.10 Timing Diagrams
    11. 5.11 Typical Characteristics
  7. Parameter Measurement Information
  8. Detailed Description
    1. 7.1 Overview
    2. 7.2 Functional Block Diagram
    3. 7.3 Feature Description
      1. 7.3.1  PurePath Console 3 Software
      2. 7.3.2  Device Mode and Address Selection
      3. 7.3.3  General I2C Operation
      4. 7.3.4  General SPI Operation
      5. 7.3.5  Single-Byte and Multiple-Byte Transfers
      6. 7.3.6  Single-Byte Write
      7. 7.3.7  Multiple-Byte Write and Incremental Multiple-Byte Write
      8. 7.3.8  Single-Byte Read
      9. 7.3.9  Multiple-Byte Read
      10. 7.3.10 Register Organization
      11. 7.3.11 Operational Modes
        1. 7.3.11.1 Hardware Shutdown
        2. 7.3.11.2 Software Shutdown
        3. 7.3.11.3 Mute
        4. 7.3.11.4 Active
        5. 7.3.11.5 Perform Load Diagnostics
        6. 7.3.11.6 Mode Control and Software Reset
      12. 7.3.12 Faults and Status
      13. 7.3.13 Digital Input Pull Downs
    4. 7.4 Device Functional Modes
      1. 7.4.1 PDM Input
      2. 7.4.2 TDM Port
      3. 7.4.3 Playback Signal Path
        1. 7.4.3.1 Digital Signal Processor
        2. 7.4.3.2 High Pass Filter
        3. 7.4.3.3 Digital Volume Control and Amplifier Output Level
        4. 7.4.3.4 Auto-mute During Idle Channel Mode
        5. 7.4.3.5 Auto-start/stop on Audio Clocks
        6. 7.4.3.6 Supply Tracking Limiters with Brown Out Prevention
        7. 7.4.3.7 Class-D Settings
      4. 7.4.4 SAR ADC
      5. 7.4.5 Boost
      6. 7.4.6 IV Sense
      7. 7.4.7 Load Diagnostics
      8. 7.4.8 Clocks and PLL
      9. 7.4.9 Thermal Foldback
    5. 7.5 Register Maps
      1. 7.5.1  Register Summary Table Page=0x00
      2. 7.5.2  PAGE (page=0x00 address=0x00) [reset=0h]
      3. 7.5.3  SW_RESET (page=0x00 address=0x01) [reset=0h]
      4. 7.5.4  PWR_CTL (page=0x00 address=0x02) [reset=Eh]
      5. 7.5.5  PB_CFG1 (page=0x00 address=0x03) [reset=20h]
      6. 7.5.6  MISC_CFG1 (page=0x00 address=0x04) [reset=C6h]
      7. 7.5.7  MISC_CFG2 (page=0x00 address=0x05) [reset=22h]
      8. 7.5.8  TDM_CFG0 (page=0x00 address=0x06) [reset=9h]
      9. 7.5.9  TDM_CFG1 (page=0x00 address=0x07) [reset=2h]
      10. 7.5.10 TDM_CFG2 (page=0x00 address=0x08) [reset=4Ah]
      11. 7.5.11 TDM_CFG3 (page=0x00 address=0x09) [reset=10h]
      12. 7.5.12 TDM_CFG4 (page=0x00 address=0x0A) [reset=13h]
      13. 7.5.13 TDM_CFG5 (page=0x00 address=0x0B) [reset=2h]
      14. 7.5.14 TDM_CFG6 (page=0x00 address=0x0C) [reset=0h]
      15. 7.5.15 TDM_CFG7 (page=0x00 address=0x0D) [reset=4h]
      16. 7.5.16 TDM_CFG8 (page=0x00 address=0x0E) [reset=5h]
      17. 7.5.17 TDM_CFG9 (page=0x00 address=0x0F) [reset=6h]
      18. 7.5.18 TDM_CFG10 (page=0x00 address=0x10) [reset=7h]
      19. 7.5.19 DSP Mode & TDM_DET (page=0x00 address=0x11) [reset=7Fh]
      20. 7.5.20 LIM_CFG0 (page=0x00 address=0x12) [reset=12h]
      21. 7.5.21 LIM_CFG1 (page=0x00 address=0x13) [reset=76h]
      22. 7.5.22 DSP FREQUENCY & BOP_CFG0 (page=0x00 address=0x14) [reset=1h]
      23. 7.5.23 BOP_CFG0 (page=0x00 address=0x15) [reset=2Eh]
      24. 7.5.24 BIL_and_ICLA_CFG0 (page=0x00 address=0x16) [reset=60h]
      25. 7.5.25 BIL_ICLA_CFG1 (page=0x00 address=0x17) [reset=0h]
      26. 7.5.26 GAIN_ICLA_CFG0 (page=0x00 address=0x18) [reset=0h]
      27. 7.5.27 ICLA_CFG1 (page=0x00 address=0x19) [reset=0h]
      28. 7.5.28 INT_MASK0 (page=0x00 address=0x1A) [reset=FCh]
      29. 7.5.29 INT_MASK1 (page=0x00 address=0x1B) [reset=A6h]
      30. 7.5.30 INT_MASK2 (page=0x00 address=0x1C) [reset=DFh]
      31. 7.5.31 INT_MASK3 (page=0x00 address=0x1D) [reset=FFh]
      32. 7.5.32 INT_LIVE0 (page=0x00 address=0x1F) [reset=0h]
      33. 7.5.33 INT_LIVE1 (page=0x00 address=0x20) [reset=0h]
      34. 7.5.34 INT_LIVE3 (page=0x00 address=0x21) [reset=0h]
      35. 7.5.35 INT_LIVE4 (page=0x00 address=0x22) [reset=0h]
      36. 7.5.36 INT_LTCH0 (page=0x00 address=0x24) [reset=0h]
      37. 7.5.37 INT_LTCH1 (page=0x00 address=0x25) [reset=0h]
      38. 7.5.38 INT_LTCH3 (page=0x00 address=0x26) [reset=0h]
      39. 7.5.39 INT_LTCH4 (page=0x00 address=0x27) [reset=0h]
      40. 7.5.40 VBAT_MSB (page=0x00 address=0x2A) [reset=0h]
      41. 7.5.41 VBAT_LSB (page=0x00 address=0x2B) [reset=0h]
      42. 7.5.42 TEMP (page=0x00 address=0x2C) [reset=0h]
      43. 7.5.43 INT & CLK CFG (page=0x00 address=0x30) [reset=19h]
      44. 7.5.44 DIN_PD (page=0x00 address=0x31) [reset=40h]
      45. 7.5.45 MISC (page=0x00 address=0x32) [reset=80h]
      46. 7.5.46 BOOST_CFG1 (page=0x00 address=0x33) [reset=34h]
      47. 7.5.47 BOOST_CFG2 (page=0x00 address=0x34) [reset=4Bh]
      48. 7.5.48 BOOST_CFG3 (page=0x00 address=0x35) [reset=74h]
      49. 7.5.49 MISC (page=0x00 address=0x3B) [reset=58h]
      50. 7.5.50 TG_CFG0 (page=0x00 address=0x3F) [reset=0h]
      51. 7.5.51 BST_ILIM_CFG0 (page=0x00 address=0x40) [reset=36h]
      52. 7.5.52 PDM_CONFIG0 (page=0x00 address=0x41) [reset=1h]
      53. 7.5.53 DIN_PD & PDM_CONFIG3 (page=0x00 address=0x42) [reset=F8h]
      54. 7.5.54 ASI2_CONFIG0 (page=0x00 address=0x43) [reset=8h]
      55. 7.5.55 ASI2_CONFIG1 (page=0x00 address=0x44) [reset=0h]
      56. 7.5.56 ASI2_CONFIG2 (page=0x00 address=0x45) [reset=1h]
      57. 7.5.57 ASI2_CONFIG3 (page=0x00 address=0x46) [reset=FCh]
      58. 7.5.58 PVDD_MSB_DSP (page=0x00 address=0x49) [reset=0h]
      59. 7.5.59 PVDD_LSB_DSP (page=0x00 address=0x4A) [reset=0h]
      60. 7.5.60 REV_ID (page=0x00 address=0x7D) [reset=0h]
      61. 7.5.61 I2C_CKSUM (page=0x00 address=0x7E) [reset=0h]
      62. 7.5.62 BOOK (page=0x00 address=0x7F) [reset=0h]
  9. Application and Implementation
    1. 8.1 Application Information
    2. 8.2 Typical Application
      1. 8.2.1 Design Requirements
      2. 8.2.2 Detailed Design Procedure
        1. 8.2.2.1 Mono/Stereo Configuration
        2. 8.2.2.2 Boost Converter Passive Devices
        3. 8.2.2.3 EMI Passive Devices
        4. 8.2.2.4 Miscellaneous Passive Devices
      3. 8.2.3 Application Curves
  10. Power Supply Recommendations
    1. 9.1 Power Supplies
    2. 9.2 Power Supply Sequencing
      1. 9.2.1 Boost Supply Details
      2. 9.2.2 External Boost Mode (Boost Bypass Mode)
  11. 10Layout
    1. 10.1 Layout Guidelines
    2. 10.2 Layout Example
  12. 11Device and Documentation Support
    1. 11.1 Documentation Support
      1. 11.1.1 Related Documentation
    2. 11.2 Receiving Notification of Documentation Updates
    3. 11.3 Support Resources
    4. 11.4 Trademarks
    5. 11.5 Electrostatic Discharge Caution
    6. 11.6 Glossary
  13. 12Revision History
  14. 13Mechanical, Packaging, and Orderable Information

Package Options

Refer to the PDF data sheet for device specific package drawings

Mechanical Data (Package|Pins)
  • YBG|42
  • RPP|32
Thermal pad, mechanical data (Package|Pins)
Orderable Information

Typical Application

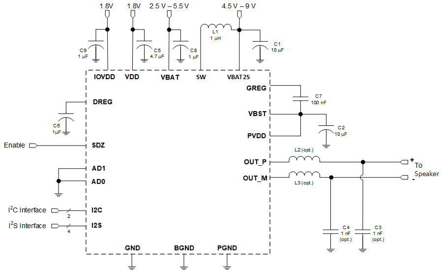
GUID-20210201-CA0I-2527-BLDK-S7BPJB4HTQC8-low.gif Figure 8-1 Typical Application - Digital Audio Input with 1S Battery Supply
GUID-20210201-CA0I-6TKP-MNKC-RGTC2DQC5WZG-low.gif Figure 8-2 Typical Application - Digital Audio Input with 2S Battery Supply (DSBGA Package only)
GUID-20210212-CA0I-PVKK-GZCW-PQFCDHMTX9D1-low.gif Figure 8-3 Typical Application - Digital Audio Input with external PVDD voltage supply
Table 8-1 Recommended External Components
COMPONENTDESCRIPTIONSPECIFICATIONMINTYPMAXUNIT
L1Boost Converter Inductor(1)Inductance, 20% Tolerance0.471µH
Saturation Current4.5A
L2, L3EMI Filter Inductors (optional). These are not recommended as it degrades THD+N performance. TAS2563 is a filter-less Class-D and does not require these bead inductors.Impedance at 100 MHz120Ω
DC Resistance0.095Ω
DC Current2A
Size0402EIA
C1Boost Converter Input Capacitor(1)Capacitance, 20% Tolerance10µF
C8 1 µF
C2Boost Converter Output CapacitorTypeX5R
Capacitance, 20% Tolerance1047µF
Rated Voltage16V
Capacitance at 11.5 V derating3.3µF
C3, C4EMI Filter Capacitors (optional, must use L2, L3 if C3, C4 used)Capacitance1nF
C5VDD Decoupling CapacitorCapacitance4.7µF
C6DREG Decoupling CapacitorCapacitance1µF
C7GREG Fly CapacitorCapacitance100nF
C9 IOVDD Decoupling Capacitor Capacitance 1 µF
See section Section 8.2.2.2 for additional requirements on derating, stability, and inductor value trade-offs.