SLVSCF2A January   2014  – December 2014 TPS61097A-33

PRODUCTION DATA.  

  1. Features
  2. Applications
  3. Description
  4. Revision History
  5. Pin Configuration and Functions
  6. Specifications
    1. 6.1 Absolute Maximum Ratings
    2. 6.2 ESD Ratings
    3. 6.3 Recommended Operating Conditions
    4. 6.4 Thermal Information
    5. 6.5 Electrical Characteristics
    6. 6.6 Typical Characteristics
  7. Parameter Measurement Information
  8. Detailed Description
    1. 8.1 Overview
    2. 8.2 Functional Block Diagram
    3. 8.3 Feature Description
      1. 8.3.1 Controller Circuit
      2. 8.3.2 Device Enable and Shutdown Mode
      3. 8.3.3 Bypass Switch
      4. 8.3.4 Startup
      5. 8.3.5 Operation at Output Overload
      6. 8.3.6 Undervoltage Lockout
      7. 8.3.7 Overtemperature Protection
    4. 8.4 Device Functional Modes
  9. Application and Implementation
    1. 9.1 Application Information
      1. 9.1.1 Adjustable Bypass Switching
      2. 9.1.2 Managing Inrush Current
      3. 9.1.3 Thermal Considerations
    2. 9.2 Typical Application
      1. 9.2.1 Design Requirements
      2. 9.2.2 Detailed Design Procedure
        1. 9.2.2.1 Inductor Selection
        2. 9.2.2.2 Capacitor Selection
          1. 9.2.2.2.1 Input Capacitor
          2. 9.2.2.2.2 Output Capacitor
      3. 9.2.3 Application Curves
  10. 10Power Supply Recommendations
  11. 11Layout
    1. 11.1 Layout Guidelines
    2. 11.2 Layout Example
  12. 12Device and Documentation Support
    1. 12.1 Device Support
      1. 12.1.1 Third-Party Products Disclaimer
    2. 12.2 Trademarks
    3. 12.3 Electrostatic Discharge Caution
    4. 12.4 Glossary
  13. 13Mechanical, Packaging, and Orderable Information

Package Options

Mechanical Data (Package|Pins)
Thermal pad, mechanical data (Package|Pins)
Orderable Information

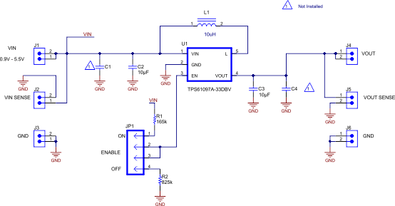
7 Parameter Measurement Information

pcb_layout_schematic_slvscf2.gifFigure 15. Measurement Test Circuit

Table 1. List of Components

REFERENCE MANUFACTURER PART NO.
C2 Murata GRM319R61A106KE19 10μF 10V X5R 1206 20%
C3 Murata GRM319R61A106KE19 10μF 10V X5R 1206 20%
L1 Coilcraft DO3314-103MLC