SLVSFP4B August   2020  – March 2021 TPS62912 , TPS62913

PRODUCTION DATA  

  1. Features
  2. Applications
  3. Description
  4. Revision History
  5. Pin Configuration and Functions
  6. Specifications
    1. 6.1 Absolute Maximum Ratings
    2. 6.2 ESD Ratings
    3. 6.3 Recommended Operating Conditions
    4. 6.4 Thermal Information
    5. 6.5 Electrical Characteristics
    6. 6.6 Typical Characteristics
  7. Detailed Description
    1. 7.1 Overview
    2. 7.2 Functional Block Diagram
    3. 7.3 Feature Description
      1. 7.3.1  Smart Config (S-CONF)
      2. 7.3.2  Device Enable (EN/SYNC)
      3. 7.3.3  Device Synchronization (EN/SYNC)
      4. 7.3.4  Spread Spectrum Modulation
      5. 7.3.5  Output Discharge
      6. 7.3.6  Undervoltage Lockout (UVLO)
      7. 7.3.7  Power-Good Output
      8. 7.3.8  Noise Reduction and Soft-Start Capacitor (NR/SS)
      9. 7.3.9  Current Limit and Short Circuit Protection
      10. 7.3.10 Thermal Shutdown
    4. 7.4 Device Functional Modes
      1. 7.4.1 Fixed Frequency Pulse Width Modulation
      2. 7.4.2 Low Duty Cycle Operation
      3. 7.4.3 High Duty Cycle Operation (100% Duty Cycle)
      4. 7.4.4 Second Stage L-C Filter Compensation (Optional)
  8. Application and Implementation
    1. 8.1 Application Information
    2. 8.2 Typical Applications
      1. 8.2.1 Design Requirements
      2. 8.2.2 Detailed Design Procedure
        1. 8.2.2.1 Custom Design With WEBENCH® Tools
        2. 8.2.2.2 External Component Selection
          1. 8.2.2.2.1 Switching Frequency Selection
          2. 8.2.2.2.2 Inductor Selection for the First L-C Filter
          3. 8.2.2.2.3 Output Capacitor Selection
          4. 8.2.2.2.4 Ferrite Bead Selection for Second L-C Filter
          5. 8.2.2.2.5 Input Capacitor Selection
          6. 8.2.2.2.6 Setting the Output Voltage
          7. 8.2.2.2.7 NR/SS Capacitor Selection
      3. 8.2.3 Application Curves
  9. Power Supply Recommendations
  10. 10Layout
    1. 10.1 Layout Guidelines
    2. 10.2 Layout Example
  11. 11Device and Documentation Support
    1. 11.1 Device Support
      1. 11.1.1 Third-Party Products Disclaimer
      2. 11.1.2 Development Support
        1. 11.1.2.1 Custom Design With WEBENCH® Tools
    2. 11.2 Receiving Notification of Documentation Updates
    3. 11.3 Support Resources
    4. 11.4 Trademarks
    5. 11.5 Electrostatic Discharge Caution
    6. 11.6 Glossary
  12. 12Mechanical, Packaging, and Orderable Information

Package Options

Mechanical Data (Package|Pins)
Thermal pad, mechanical data (Package|Pins)
Orderable Information

Description

The TPS6291x devices are a family of high-efficiency, low noise and low ripple current mode synchronous buck converters. The devices are ideal for noise sensitive applications that would normally use an LDO for post regulation such as high-speed ADCs, clock and jitter cleaner, serializer, de-serializer, and radar applications.

The devices operate at a fixed switching frequency of 2.2 MHz or 1 MHz, and can be synchronized to an external clock.

To further reduce the output voltage ripple, the device integrates loop compensation to operate with an optional second-stage ferrite bead L-C filter. This allows an output voltage ripple below 10 µVRMS.

Low-frequency noise levels, similar to a low-noise LDO, are achieved by filtering the internal voltage reference with a capacitor connected to the NR/SS pin.

The optional spread spectrum modulation scheme spreads the DC/DC switching frequency over a wider span, which lowers the mixing spurs.

Device Information
DEVICE NAME OUTPUT CURRENTPACKAGE(1)BODY SIZE (NOM)
TPS629122 AQFN (10)2.0 mm × 2.0 mm
TPS629133 A
For all available packages, see the orderable addendum at the end of the data sheet.
GUID-20210129-CA0I-N8TJ-LWDJ-M8SB3DR2XVWJ-low.gifOutput Noise Versus Frequency
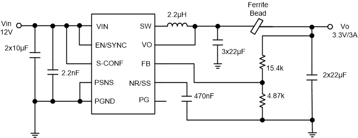
GUID-20200708-SS0I-WWWV-FQLC-PC03KK5DS2TC-low.gifTypical Application