SLUSDS3A March 2020 – January 2024 UCC21739-Q1
PRODUCTION DATA
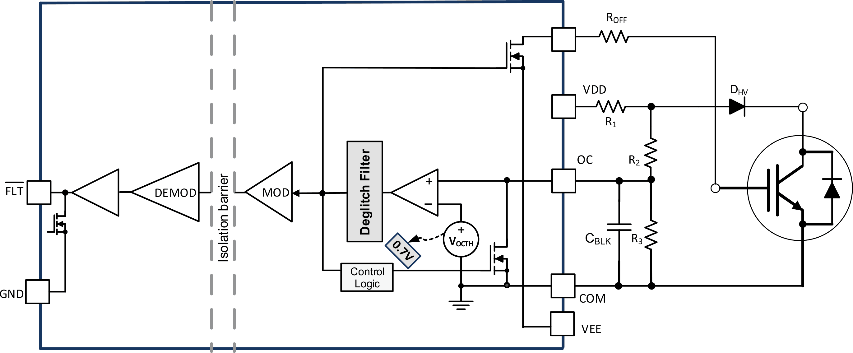
For SiC MOSFET and IGBT modules without SenseFET, desaturation (DESAT) circuit is the most popular circuit which is adopted for overcurrent and short circuit protection. The circuit consists of a current source, a resistor, a blanking capacitor and a diode. Normally the current source is provided from the gate driver, when the device turns on, a current source charges the blanking capacitor and the diode forward biased. During normal operation, the capacitor voltage is clamped by the switch VCE voltage. When short circuit happens, the capacitor voltage is quickly charged to the threshold voltage which triggers the device shutdown. For the UCC21739-Q1, the OC pin does not feature an internal current source. The current source should be generated externally from the output power supply. When UCC21739-Q1 is in OFF state, the OC pin is pulled down by an internal MOSFET, which creates an offset voltage on OC pin. By choosing R1 and R2 significantly higher than the pulldown resistance of the internal MOSFET, the offset can be ignored. When UCC21739-Q1 is in ON state, the OC pin is high impedance. The current source is generated by the output power supply VDD and the external resistor divider R1, R2 and R3. The overcurrent detection threshold voltage of the IGBT is:

The blanking time of the detection circuit is:

Where:
The modified desaturation circuit has all the benefits of the conventional desaturation circuit. The circuit has negligible power loss, and is easy to implement. The detection threshold voltage of IGBT and blanking time can be programmed by external components. Different with the conventional desaturation circuit, the overcurrent detection threshold voltage of the IGBT can be modified to any voltage level, either higher or lower than the detection threshold voltage of the driver. A parallel schottky diode can be connected between OC and COM pins to prevent the negative voltage on the OC pin in noisy system. Since the desaturation circuit measures the VCE of the IGBT or VDS of the SiC MOSFET, not directly the current, the accuracy of the protection is not as high as the SenseFET based protection method. The current threshold cannot be accurately controlled in the protection.
Figure 8-9 Overcurrent and Short Circuit
Protection Based on Desaturation Circuit