JAJS332K May   2008  – November 2023 INA210 , INA211 , INA212 , INA213 , INA214 , INA215

PRODUCTION DATA  

  1.   1
  2. 特長
  3. アプリケーション
  4. 概要
  5. ピン構成および機能
  6. 仕様
    1. 5.1 絶対最大定格
    2. 5.2 ESD 定格
    3. 5.3 推奨動作条件
    4. 5.4 熱に関する情報
    5. 5.5 電気的特性
    6. 5.6 代表的特性
  7. 詳細説明
    1. 6.1 概要
    2. 6.2 機能ブロック図
    3. 6.3 機能説明
      1. 6.3.1 基本的な接続
      2. 6.3.2 RS の選択
    4. 6.4 デバイスの機能モード
      1. 6.4.1 入力フィルタリング
      2. 6.4.2 INA21x シリーズのシャットダウン
      3. 6.4.3 REF 入力インピーダンスの影響
      4. 6.4.4 同相過渡電圧が 26V を超える場合の INA21x の使用
      5. 6.4.5 過渡耐性の向上
  8. アプリケーションと実装
    1. 7.1 アプリケーション情報
    2. 7.2 代表的なアプリケーション
      1. 7.2.1 単方向動作
        1. 7.2.1.1 設計要件
        2. 7.2.1.2 詳細な設計手順
        3. 7.2.1.3 アプリケーション曲線
      2. 7.2.2 双方向動作
        1. 7.2.2.1 設計要件
        2. 7.2.2.2 詳細な設計手順
        3. 7.2.2.3 アプリケーション曲線
  9. 電源に関する推奨事項
  10. レイアウト
    1. 9.1 レイアウトのガイドライン
    2. 9.2 レイアウト例
  11. 10デバイスおよびドキュメントのサポート
    1. 10.1 ドキュメントのサポート
      1. 10.1.1 関連資料
    2. 10.2 関連リンク
    3. 10.3 ドキュメントの更新通知を受け取る方法
    4. 10.4 サポート・リソース
    5. 10.5 商標
    6. 10.6 静電気放電に関する注意事項
    7. 10.7 用語集
  12. 11改訂履歴
  13. 12メカニカル、パッケージ、および注文情報

パッケージ・オプション

メカニカル・データ(パッケージ|ピン)
サーマルパッド・メカニカル・データ
発注情報

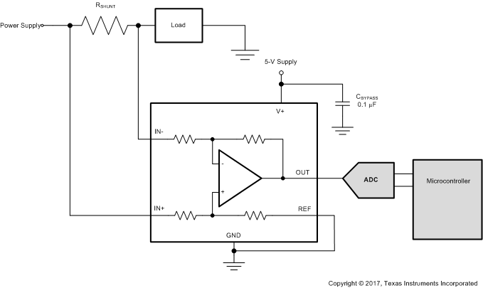
基本的な接続

図 6-1 に、INA21x の基本的な接続を示します。入力ピン (IN+ および IN-) は、シャント抵抗に対して直列となる抵抗分を最小にするため、シャント抵抗のできるだけ近くに接続する必要があります。

GUID-C6C23F43-7AFC-495C-A77A-C25C6B48DD12-low.gif図 6-1 代表的なアプリケーション

安定動作のため、電源バイパス・コンデンサが必要です。ノイズが多い、またはインピーダンスが高い電源を使ったアプリケーションでは、デカップリング コンデンサの追加による電源ノイズの除去が必要な場合があります。デバイス・ピンの直近にバイパス・コンデンサを接続します。

RSW パッケージ オプションでは、各入力に 2 本のピンがあります。これらのピンは一緒に接続します (IN+ を IN+ に、IN- を IN- に接続)。